🤙🏻 ℙ𝔸𝕍𝔼𝕃
Вот 83 открылась бы скорее всего
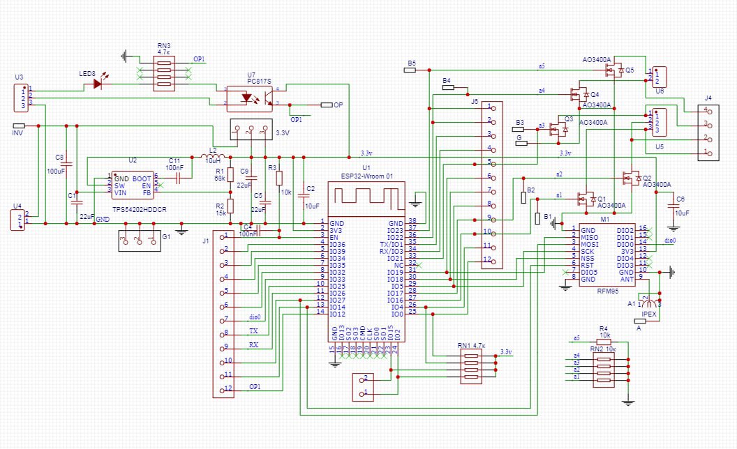
Alexander
Вот 83 открылась бы скорее всего
Рекомендую https://www.chipdip.ru/product/pdtc114et Либо любой другой биполярник или полевик, но с внешними резисторами
sat
AO3400
sat
пример применения для ШИМ управление RGB лентой до 4 ампер на канал
Max
забанте Marie , это спамер, криптой торгует
🤙🏻 ℙ𝔸𝕍𝔼𝕃
вот резистор задает ток
Ещё есть вопрос по этой схеме. Если я убираю из неё снаббер и r2, то система ток не пропускает, а если я что-то из этого обратно подключаю то оно просто работает вне зависимости от состояния оптопары
🤙🏻 ℙ𝔸𝕍𝔼𝕃
Снаббер состоит из 5.8uF 400v конденсатора и резистора на 470
🤙🏻 ℙ𝔸𝕍𝔼𝕃
Как только я включаю его в цепь то по нему просто течёт ток и все 🙈
Andy
Как только я включаю его в цепь то по нему просто течёт ток и все 🙈
Многовато для снаберного кондея. 0.01 uF обычно
🤙🏻 ℙ𝔸𝕍𝔼𝕃
Многовато для снаберного кондея. 0.01 uF обычно
Понял, а какую задачу он выполняет в этой цепи, индукции же нигде нет?
🤙🏻 ℙ𝔸𝕍𝔼𝕃
Даже сли снаббер отключить то при подключении R3 все тоже просто работает и все
⁣🇺🇦
Шлю пост запрос вот таким образом, вапрос как в заголовок запроса добавить ContentLength ? он почему-то всегда отправляется равен нулю изза чего принимающий сервер отрабатывает не корректно.... Если явно прописать заголовок через esp_http_client_set_header это вообще ничего не меняет, по прежнему там 0
Вообщем вапрос с Content-Length я решил. просто надо было внимательнее читать документацию, оказывается длинну передаваемого контента нужно передавать вторым параметром в esp_http_client_open но всеравно беда, Content-Length передается а сам контент нет. Клиент крашится при попытке прочитать тело запроса -_-
Alexander
Снаббер состоит из 5.8uF 400v конденсатора и резистора на 470
в оригинале в снаббере 10нФ, а у вас емкость в тыщу раз больше. Что в качестве нагрузки?
🤙🏻 ℙ𝔸𝕍𝔼𝕃
лампочка
🤙🏻 ℙ𝔸𝕍𝔼𝕃
6Вт
Alexander
лампа накаливания?
🤙🏻 ℙ𝔸𝕍𝔼𝕃
диодная
Alexander
в светодиодной наверное импульсный преобразователь с накопительными кондерами.
Alexander
вообще то снубер может вызывать зажигание светодиодной лампы невысокой мощности, но еще как вариант вы просто перепутали терминалы симистора Т1 и Т2
Alexander
я вместо снуббера с маломощной нагрузкой ставлю или варистор или tvs
Alexander
суть снуббера - блокировать резкий рост напряжения на симисторе при переходных порцессах при наличии индукции в нагрузке
🤙🏻 ℙ𝔸𝕍𝔼𝕃
Alexander
да, обычная лампочка
что такое обычная лампочка? их как минимум мне известно 4 типа схем
🤙🏻 ℙ𝔸𝕍𝔼𝕃
что такое обычная лампочка? их как минимум мне известно 4 типа схем
обычная светодиодна лампочка, со своим драйвером с 220.
🤙🏻 ℙ𝔸𝕍𝔼𝕃
е27
Alexander
обычная светодиодна лампочка, со своим драйвером с 220.
пишите как домохозяйка при этом здесь форум не домохозяек) у любой лампочки есть схема питания светодиодов, в том числе есть варианты импульсных преобразователей с индуктивным характером нагрузки
🤙🏻 ℙ𝔸𝕍𝔼𝕃
Я же не вскрывал её 💁
Alexander
в обющем случае светодиодная "обычная" ласпочка является индуктивной нагрузкой
🤙🏻 ℙ𝔸𝕍𝔼𝕃
Там с корее всегое сть трансформатор небольшой
Alexander
Там с корее всегое сть трансформатор небольшой
уберете снуббер не удивляйтесь неожиданно сгоревшему симистору
🤙🏻 ℙ𝔸𝕍𝔼𝕃
ок, допустим снаббер нужен, тогда мне надо прсото взять конденсатор поменьше. Это должно прекратить зажигане лампочти с выключенной оптопарой.
🤙🏻 ℙ𝔸𝕍𝔼𝕃
?
Alexander
хотя если вы поставите snubberless симистор то про снуббер можно забыть
Alexander
https://www.chipdip.ru/product/bt134-600d
этот требует снуббер. поищите на чипдипе по слову snubberless
🤙🏻 ℙ𝔸𝕍𝔼𝕃
Понятно.
🤙🏻 ℙ𝔸𝕍𝔼𝕃
Но даже если снаббер убрать, то по R3 течет ток и открывает семистор
🤙🏻 ℙ𝔸𝕍𝔼𝕃
зачем он там?
🤙🏻 ℙ𝔸𝕍𝔼𝕃
По R2
🤙🏻 ℙ𝔸𝕍𝔼𝕃
опечаточка
Alexander
зачем он там?
вот когда уже люди найчатся не только писать вопросы, но и читать ответы? риторика если симистор еще не пробит, а установка R2 приводит к его отркытию то перепутаны терминалы
🤙🏻 ℙ𝔸𝕍𝔼𝕃
Да, это именно породило порос, какая рахница между терминалами, он же в обе стороны работает?
🤙🏻 ℙ𝔸𝕍𝔼𝕃
У меня R2 соединяет 3 и 2 пины
Alexander
Да, это именно породило порос, какая рахница между терминалами, он же в обе стороны работает?
разница в том как ток течет в управляющую ногу. исправьте ошибку и все заработает
🤙🏻 ℙ𝔸𝕍𝔼𝕃
Ок, спс, еще почитаю про семисторы и попробую перепаять
sat
https://github.com/Montecri/GPSTimeServer
Andrei
День добрый! Можно заставить есп32 подсоединиться по сериал блютуз к другой есп как клиента? Везде примеры про BLE, или просто про сервер блютуз на есп32. Ткните пожалуйста куда копать)
RedXes
Всем здрасти) подскажите есть ли нормальные туториалы на русском esp32+arduino ide, или каналы на Ютюб с уроками.
🤙🏻 ℙ𝔸𝕍𝔼𝕃
разница в том как ток течет в управляющую ногу. исправьте ошибку и все заработает
Перепаял, заработало. Только я так и не понял в чем разница :( это связано с полярностью открывающего сигнала, переходом через 0?
🤙🏻 ℙ𝔸𝕍𝔼𝕃
Т2 выходит условный анод, т.к. для открытия у него должна совпадать полярность с G.
🤙🏻 ℙ𝔸𝕍𝔼𝕃
У меня был подключён «наоборот», теперь все ок)
⁣🇺🇦
Вообщем вапрос с Content-Length я решил. просто надо было внимательнее читать документацию, оказывается длинну передаваемого контента нужно передавать вторым параметром в esp_http_client_open но всеравно беда, Content-Length передается а сам контент нет. Клиент крашится при попытке прочитать тело запроса -_-
Капец, наконецто я это победил, это просто жесть... в итоге код выглядит вот так (скрин) плюс пришлось дорабатывать принимающую сторону (сервер куда шлю запросы) потому что он не отправлял в заголовках ответа размер содержимого а разбивал его на части (технология Chunked transfer encoding) (добавил заголовок Transfer на который реагирует мой сервер и отключает эту хрень)
⁣🇺🇦
А чем чанкед плох?
Потому что ответ сервера не считывается
⁣🇺🇦
выдает контентЛенгтч = 0 и рвет соеденение
🤙🏻 ℙ𝔸𝕍𝔼𝕃
Sid
Есп не умеет в чанкед? 🤔
Сервер хттп на есп
⁣🇺🇦
Есп не умеет в чанкед? 🤔
Сейчас я гружу не через стрим надо проверить может так и сумеет, ща уложу ребенка и проверю
🤙🏻 ℙ𝔸𝕍𝔼𝕃
Ну я это и имел в виду, что родной серв не держит чанкед :/
⁣🇺🇦
Сервер то у меня на дотнете
Sid
Клиент
Проверь и напиши)
⁣🇺🇦
Проверь и напиши)
Минут 20) какраз пошел ребенка укладывать
⁣🇺🇦
Проверь и напиши)
Вообщем с чанками не работает
Sid
Вообщем с чанками не работает
Допиши, там основной гемор что чанки могут не по порядку прилетать, и вообще может только кусок прийти
⁣🇺🇦
Rfc кури
мне оказалось проще доработать сервер)
Sid
что бы чанки убрать?
⁣🇺🇦
вот собственно тот же запрос но с выключенными чанками на сервере