Sid
ну для чанков надо место и память
⁣🇺🇦
ну для чанков надо место и память
я там 2кб выделяю (а в ответе всего 2 символа)
⁣🇺🇦
Нашел вот такую штуку, так что судя по всему способ завести чанки есть
Good Aquarium
#include <Arduino.h> #include <Wire.h> #include <ESP8266WiFi.h> #include <BlynkSimpleEsp8266.h> #include <HardwareSerial.h> #include <OneWire.h> #include <DallasTemperature.h> #define VCC 3.27 #define V_MAX 15.6 #define PIN_ONE_WIRE 4 OneWire oneWire(PIN_ONE_WIRE); DallasTemperature DS18B20(&oneWire); static const int PIN_VOLTAGE_SENSOR = A0; BlynkTimer readTimer, sendTimer; char auth[] = "RPr_ORnFigmw99APTjGgCusxgO3ROAq4"; char ssid[] = "FASTWEB-B6EF73"; char pass[] = "MT9FP4Y4J2"; static float inputVoltage = 0; static float temp0, temp1, temp2 = 0; static void readSensor(); static void readVoltage(); static void readTemperature(); static void sendBlynk(); void setup() { Serial.begin(115200); Blynk.begin(auth, ssid, pass); readTimer.setInterval(1000, readSensor); sendTimer.setInterval(5000, sendBlynk); pinMode(D1, OUTPUT); pinMode(D2, OUTPUT); pinModе(D2, OUTPUT); } void loop() { readTimer.run(); sendTimer.run(); Blynk.run(); } void readSensor() { readTemperature(); readVoltage(); } static void readTemperature() { DS18B20.requestTemperatures(); temp0 = DS18B20.getTempCByIndex(0); temp1 = DS18B20.getTempCByIndex(1); temp2 = DS18B20.getTempCByIndex(2); } static void readVoltage() { // read the value at analog input int value = analogRead(PIN_VOLTAGE_SENSOR); float vin = ((float) value / 1023.0) * VCC; Serial.printf("%d %f\n", value, vin); inputVoltage = vin / VCC * V_MAX;; } static void sendBlynk() { Serial.printf("Temp: %f.2oC %f.2oC\n", temp0, temp1); Blynk.virtualWrite(V10, temp0); Blynk.virtualWrite(V11, temp1); Blynk.virtualWrite(V12, temp2); Serial.printf("Voltage: %.2fV\n", inputVoltage); Blynk.virtualWrite(V2 , inputVoltage); } BLYNK_WRITE(V1) { digitalWrite(D1, param.asInt(()); } BLYNK_WRITE(V3) { digitalWrite(D2, param.asInt(()); } BLYNK_WRITE(V4) { digitalWrite(D3, param.asInt(()); }
Good Aquarium
Ребята просмотрите может чего-то не хватает мне Пишет ошибку pinmode vas not ddlared i this scope /did you neam pinMode?
⁣🇺🇦
Нашел вот такую штуку, так что судя по всему способ завести чанки есть
если кто разберется то напишете а я с этими запросами уже так заебался что хочу побыстрее закончить и свалить на неделюку в лес.....
⁣🇺🇦
Ребята просмотрите может чего-то не хватает мне Пишет ошибку pinmode vas not ddlared i this scope /did you neam pinMode?
у тебя пин PIN_VOLTAGE_SENSOR не настроен на прием (больше ничего сказать не могу)
Good Aquarium
У меня все даботает посто хочу добавить 3-реле
Good Aquarium
Ошибка когда добавил BLYNK_WRITE(V1) { digitalWrite(D1, param.asInt(()); } BLYNK_WRITE(V3) { digitalWrite(D2, param.asInt(()); } BLYNK_WRITE(V4) { digitalWrite(D3, param.asInt(()); } pinMode(D1, OUTPUT); pinMode(D2, OUTPUT); pinModе(D3, OUTPUT);
Good Aquarium
Получилось сыро вод так #include <Arduino.h> #include <Wire.h> #include <ESP8266WiFi.h> #include <BlynkSimpleEsp8266.h> #include <HardwareSerial.h> #include <OneWire.h> #include <DallasTemperature.h> #define VCC 3.27 #define V_MAX 15.6 #define PIN_ONE_WIRE 4 OneWire oneWire(PIN_ONE_WIRE); DallasTemperature DS18B20(&oneWire); static const int PIN_VOLTAGE_SENSOR = A0; BlynkTimer readTimer, sendTimer; char auth[] = "RPr_ORnFigmw99APTjGgCusxgO3ROAq4"; char ssid[] = "FASTWEB-B6EF73"; char pass[] = "MT9FP4Y4J2"; static float inputVoltage = 0; static float temp0, temp1, temp2 = 0; static void readSensor(); static void readVoltage(); static void readTemperature(); static void sendBlynk(); void setup() { Serial.begin(115200); Blynk.begin(auth, ssid, pass); readTimer.setInterval(1000, readSensor); sendTimer.setInterval(5000, sendBlynk); pinMode(D1, OUTPUT); pinMode(D2, OUTPUT); pinModе(D2, OUTPUT); } void loop() { readTimer.run(); sendTimer.run(); Blynk.run(); } void readSensor() { readTemperature(); readVoltage(); } static void readTemperature() { DS18B20.requestTemperatures(); temp0 = DS18B20.getTempCByIndex(0); temp1 = DS18B20.getTempCByIndex(1); temp2 = DS18B20.getTempCByIndex(2); } static void readVoltage() { // read the value at analog input int value = analogRead(PIN_VOLTAGE_SENSOR); float vin = ((float) value / 1023.0) * VCC; Serial.printf("%d %f\n", value, vin); inputVoltage = vin / VCC * V_MAX;; } static void sendBlynk() { Serial.printf("Temp: %f.2oC %f.2oC\n", temp0, temp1); Blynk.virtualWrite(V10, temp0); Blynk.virtualWrite(V11, temp1); Blynk.virtualWrite(V12, temp2); Serial.printf("Voltage: %.2fV\n", inputVoltage); Blynk.virtualWrite(V2 , inputVoltage); } BLYNK_WRITE(V1) { digitalWrite(D1, param.asInt(()); } BLYNK_WRITE(V3) { digitalWrite(D2, param.asInt(()); } BLYNK_WRITE(V4) { digitalWrite(D3, param.asInt(()); }
Lucifer
Кавай) приехали)
Lucifer
Lucifer
ОлегЪ
а шо оно будет?
Lucifer
а шо оно будет?
Это умная магнитная мешалка
ОлегЪ
э...
ОлегЪ
моторчик, мару магнитиков...
⁣🇺🇦
а память то в http клиенте подтекает
Lucifer
моторчик, мару магнитиков...
Бт и вифи управление, режимы, нагрев, цифровое управление
Н Е К И Б Е Р Л Е О
https://github.com/neolead/catcatcher
Н Е К И Б Е Р Л Е О
Леонид
Скажите есть ли способ пропинговать сервер по его имени без использования сторонних библиотек? Работаю в ардуино иде
Anton
Промежуточный результат. Два одинаковых экранчика работают как один большой. Часики тикают. https://youtu.be/wR6TzI_tLKw
Anton
Я уже близко к тому, чтобы опубликовать сорцы :)
Anton
Осталось научиться делать толстые линии
🤙🏻 ℙ𝔸𝕍𝔼𝕃
Друзья! Кто паяет что-то на макетных платах, как делаете дорожки? Просто спаиваете отверстия?
🤙🏻 ℙ𝔸𝕍𝔼𝕃
У меня вот они как-то не очень хотят слипаться, а если слипаются то дорожка выходит конской толщины)) я по этому делаю их из проводов, но без изоляции. Какие есть варианты их потом изолировать?
🤙🏻 ℙ𝔸𝕍𝔼𝕃
🤙🏻 ℙ𝔸𝕍𝔼𝕃
🤙🏻 ℙ𝔸𝕍𝔼𝕃
Ну я как раз так и делаю, вопрос потом как это изолировать) Просто елси это постоянка то вопросов нет, оно и так безопасно, а вот если там 220, то хотелось бы чтобо оно не било по рукам
Andrey
Ну я как раз так и делаю, вопрос потом как это изолировать) Просто елси это постоянка то вопросов нет, оно и так безопасно, а вот если там 220, то хотелось бы чтобо оно не било по рукам
Воспользуюсь темой. А Китайские макетки с 220 нормально дружат? если просто припоем дорожки сделать? Чем то обезопасить нужно?
🤙🏻 ℙ𝔸𝕍𝔼𝕃
У меня больше вопрос к тому как это сделать наиболее изящно) я вот думал заливать эпоксидкой низ ... 🤔 чтобы все проводи уходили в неё.
🤙🏻 ℙ𝔸𝕍𝔼𝕃
⁣🇺🇦
А вот проводки с сизоляцией вызывают у меня ощущение колхоза еще большего =)))
Зато безопасно и можно делать пересечения проводов без проблем (у тебя то там схема простенькая)
🤙🏻 ℙ𝔸𝕍𝔼𝕃
Я снимаю оплетку, скручиваю, лужу и потом ими пропаиваю соединения, так провода получаются твердыми, руками почти не грутся, и можно близко 2 "дорожки пустить".
🤙🏻 ℙ𝔸𝕍𝔼𝕃
Зато безопасно и можно делать пересечения проводов без проблем (у тебя то там схема простенькая)
С этим я спорить не буду, но тогда вся эта петруха нарастает снизу дико =/ ну и лучше наврено делать чтобы все же был 1 уровень у дорожек, без пересечений 🤔
Nikolay
Я снимаю оплетку, скручиваю, лужу и потом ими пропаиваю соединения, так провода получаются твердыми, руками почти не грутся, и можно близко 2 "дорожки пустить".
Мне понять, а вот эта синяя штука с болтиками так необходима? Может проще сразу провода припаять, а дальше всю плату в термоусадку?
⁣🇺🇦
⁣🇺🇦
⁣🇺🇦
выглядит страшновато но макетка на то и макетка чтобы собирать макеты а не готовый продукт
🤙🏻 ℙ𝔸𝕍𝔼𝕃
Мне понять, а вот эта синяя штука с болтиками так необходима? Может проще сразу провода припаять, а дальше всю плату в термоусадку?
Ну это типа "модуль" если что в нет отвалится можно быстро заменить на ткой же, без пайки.
🤙🏻 ℙ𝔸𝕍𝔼𝕃
А чего лотки не поразмеру?)
⁣🇺🇦
А чего лотки не поразмеру?)
ипользовал те которые будут потом паятся на готовую плату)
Andrey
Эммм, ну логично что нужно, это же 220 и голая дорожка =)
А чем?)) вот думаю такой диммер прикрутить, как разводить 220 побезопаснее, да и на самом модуле есть открытые дорожки
⁣🇺🇦
это второй прототип (лотки с одной стороны а провода с другой)
🤙🏻 ℙ𝔸𝕍𝔼𝕃
А чем?)) вот думаю такой диммер прикрутить, как разводить 220 побезопаснее, да и на самом модуле есть открытые дорожки
ну можно залить лаком или еще чем, по идее это 220 и если схватиться руками, то е&%^нет =))
⁣🇺🇦
думаю здесь проводами без изоляции хрен что получилось...
Nikolay
А эще надо было конденсатор с резистором уместить)))
Nikolay
А чем?)) вот думаю такой диммер прикрутить, как разводить 220 побезопаснее, да и на самом модуле есть открытые дорожки
Я тоже на него смотрел, но если надо штук 20 таких, то россыпью дешевле и компактнее
Nikolay
Хотя я не на диммер смотрел
а симки чем переключаете? релюхами вроде хотели
⁣🇺🇦
а симки чем переключаете? релюхами вроде хотели
Транзисторами) ну тоесть битовый сдвиг который включает транзисторы
⁣🇺🇦
те которые здесь на макетке я выбросил у них было слишком большое сопротивление
🤙🏻 ℙ𝔸𝕍𝔼𝕃
термоклей?
Если что-то пойдет не атк он потечет =/
⁣🇺🇦
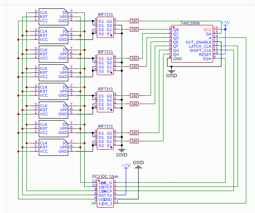
взял вот такую штуку IRF7313
Если что-то пойдет не атк он потечет =/
БП маленькие заливают каким то черным компаундом китайцы.
отличное решение! а то релюшками как то не серьезно )))
⁣🇺🇦
отличное решение! а то релюшками как то не серьезно )))
ну я релюшками вроде не планировал, они бы места занимали как чемодан
⁣🇺🇦
🤙🏻 ℙ𝔸𝕍𝔼𝕃
в теории прозрачная эпаксидка подошла бы, но я сней не работал, очкую залить все со всех сторон )))
⁣🇺🇦
пиздец камере...
ну я релюшками вроде не планировал, они бы места занимали как чемодан
странно вроде в голове отложилось обсуждение ну не суть не важно не так понял значит.
⁣🇺🇦
⁣🇺🇦
Кстати, как вы боретесь с утечками памяти? для меня это критично потому что устройство должно работать максимально долго без сбоев но почему-то на http запросах течет память
Dmitry
парни, привет! вопрос про ошибки в кремнии ESP32. видел эррату - очень печалит (интересует модуль CAN - там многие ошибки не имеют программных обходов). но вот есть версия ECO V3 - но по документации нифига непонятно что именно пофиксили 🤷‍♂️ просто описаны отличия программной модели 🙈
Dmitry