🤙🏻 ℙ𝔸𝕍𝔼𝕃
Ничего больше нет в схеме
🤙🏻 ℙ𝔸𝕍𝔼𝕃
При подаче 3.3 на оптопару, сопротивление на симисторе падает с 1500 до 1000 и все, т.е. не открывается полностью 🤔
sat
🤙🏻 ℙ𝔸𝕍𝔼𝕃
По сути у меня так и есть только не к io а просто к земле подключено
🤙🏻 ℙ𝔸𝕍𝔼𝕃
А 3.3 идёт из есп
sat
При подаче 3.3 на оптопару, сопротивление на симисторе падает с 1500 до 1000 и все, т.е. не открывается полностью 🤔
тока не хватает, надо смотреть в даташит какой ток нужен светодиоду для полного открывания симистора
🤙🏻 ℙ𝔸𝕍𝔼𝕃
https://static.chipdip.ru/lib/204/DOC000204809.pdf
Я не смог понять, помогите плз :))
🤙🏻 ℙ𝔸𝕍𝔼𝕃
Вроде как 3v 10mA
sat
не....!
sat
первое esp 5 ма
🤙🏻 ℙ𝔸𝕍𝔼𝕃
первое esp 5 ма
До 80 же должна давать на пин 🤔
sat
при лог 1 вытекающий ток меньше , чем при лог 0 втекающий ток , потому лучше управлять нулем он больший ток
sat
До 80 же должна давать на пин 🤔
где написанно дайте почитать
sat
я воще таких контроллеров не встречал ни PIC ни AVR
🤙🏻 ℙ𝔸𝕍𝔼𝕃
где написанно дайте почитать
Я где-то находил, что может до 80 отдавать, выше уже смерть. Сейчас ссылку не найду.
sat
я читал что не рекомендуется превышать 5 ма на порт
sat
потому лучше управлять нулем он больший ток может вытянуть
sat
это для всех микроконтроллеров , там полевики N канал, управляйте нулем
🤙🏻 ℙ𝔸𝕍𝔼𝕃
Так, а по моему вопросу, ей не хватает силы тока? Замеряю, потребляем 4.4ma
sat
резистор меньше , 200-300 ом
sat
4.4ma да все по расчетному, видимо мало
🤙🏻 ℙ𝔸𝕍𝔼𝕃
А сколько надо и как это получить из мк? Или у меня не выйдет этой парой управлять?
🤙🏻 ℙ𝔸𝕍𝔼𝕃
резистор меньше , 200-300 ом
Резистор стоит после пары.
sat
вот резистор он задает ток через светодиод
sat
sat
если ток не большой то оптопара не откроется , не хватает передаточной характеристики
sat
ток через светодиод регламентируется в даташите на оптопару
🤙🏻 ℙ𝔸𝕍𝔼𝕃
Да, но в моем случае он стоит за парой т.е. я так понимаю, она берет сколько может, а потом что не добила доедает резистор.
Andy
Andy
https://www.espressif.com/sites/default/files/documentation/esp32_datasheet_en.pdf
sat
то что вы говорите это схематехника не правильная и не рабочая , либо я вас не понимаю, для этого нужна схема принципиальная , на ней понятен принцып работы
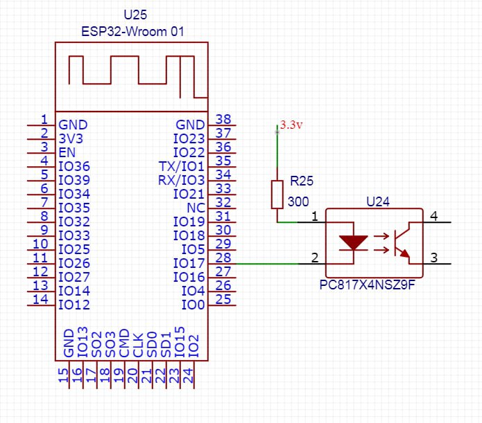
🤙🏻 ℙ𝔸𝕍𝔼𝕃
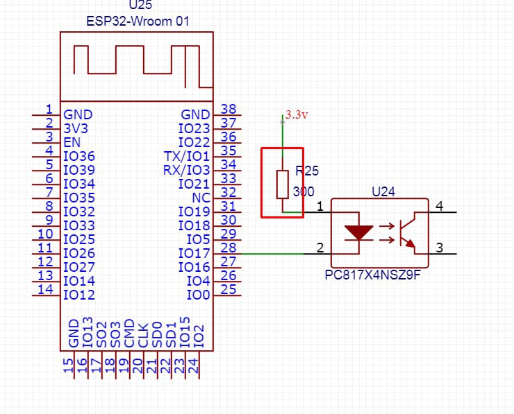
Вот схема, все четко по ней собрано
🤙🏻 ℙ𝔸𝕍𝔼𝕃
От перестановки резистора до/после диода оптопары ничего не меняется. Потребление то же остаётся.
sat
это кусочек, и как и куда микроконтроллер подключен .от вас понимаю что не правильно, и резистор за оптопарой , бред
sat
вот за оптопарой и так не правильно
🤙🏻 ℙ𝔸𝕍𝔼𝕃
Это вся схема, логические пины не участвуют в ней. 3.3 это 3.3 на есп, g это gnd на есп
🤙🏻 ℙ𝔸𝕍𝔼𝕃
вот за оптопарой и так не правильно
Я понял, в данный момент это не имеет значение, я могу поставить его и перед парой, это ничего не поменяет, она не откроется все равно.
sat
вы так дальше не двинитесь , у вас со схемотехникой не допонимание, нарисуйте схему с питанием вместо esp простую кнопку и все станет понятно
🤙🏻 ℙ𝔸𝕍𝔼𝕃
🤙🏻 ℙ𝔸𝕍𝔼𝕃
Переделал вот так. Я понимаю что ток должен ограничиваться до диода. Не в этом сейчас вопрос)
🤙🏻 ℙ𝔸𝕍𝔼𝕃
Цель просто, открыть пару зажечь диод с другой стороны.
sat
тогда симистор тут не уместен совсем
🤙🏻 ℙ𝔸𝕍𝔼𝕃
Но пару я не могу открыть по какой-то причине. Мне надо понять что ей и не хватает и смогу ли я вообще с мк её открыть 💁🏻‍♂️
sat
можете и это просто
🤙🏻 ℙ𝔸𝕍𝔼𝕃
тогда симистор тут не уместен совсем
Она будет потом управлять переменным током
🤙🏻 ℙ𝔸𝕍𝔼𝕃
🤙🏻 ℙ𝔸𝕍𝔼𝕃
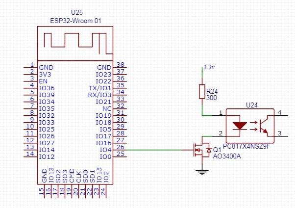
Я спаял вот такую штуку:
sat
еще вопрос с чего вы взяли что она не открывается по каким признакам или измерениями
sat
стандартная
🤙🏻 ℙ𝔸𝕍𝔼𝕃
Но по замерам от 220 остаётся только 175В
🤙🏻 ℙ𝔸𝕍𝔼𝕃
Как открыть пару эту, сцепить 3.3 и gpio на вход?
sat
вот резистор задает ток
sat
только он влияет
🤙🏻 ℙ𝔸𝕍𝔼𝕃
Попробую поменьше поставить
sat
и управляйте нулем, тут не просто так тоже управление нулем нарисовано
Alexander
Как открыть пару эту, сцепить 3.3 и gpio на вход?
От esp напрямую оптопарц питать нельзя, esp будет перегрузка по току. Лучше через цифровой транзистор
sat
можно , но не все оптопары от 3-5 ма открываются
🤙🏻 ℙ𝔸𝕍𝔼𝕃
Поставил на 150, не помогло, попробую нулем потянуть
Alexander
можно , но не все оптопары от 3-5 ма открываются
От 5 в лучшем случае. Если мы про оптосимисторы. А лучше расчитывать на 10
sat
а оптопара впорядке, и измеряете прибором , может надо реальную нагрузку повесить
sat
конечно лучше вот так
🤙🏻 ℙ𝔸𝕍𝔼𝕃
Какая оптопара?
https://static.chipdip.ru/lib/204/DOC000204809.pdf
🤙🏻 ℙ𝔸𝕍𝔼𝕃
Alexander
конечно лучше вот так
При запуске esp нагрузка будет хаотично велючаться. Кривоватенькая схема Лучше с dtc114, там и резисторы снаружи вешать не надо и спонтанного включения нагрузки не будет
sat
🤙🏻 ℙ𝔸𝕍𝔼𝕃
Не хватает половины, как я понял? Даже чуть больше.
🤙🏻 ℙ𝔸𝕍𝔼𝕃
В итоге, её можно только от внешней питалки открыть?
🤙🏻 ℙ𝔸𝕍𝔼𝕃
И управлять через транзистор?
Alexander
https://static.chipdip.ru/lib/204/DOC000204809.pdf
390 ом где то ей нужно при активации от 3.3в напрямую. Если через биполярный транзистор то 270
sat
это смотря какая пара, там с разными буквами и ток разный
🤙🏻 ℙ𝔸𝕍𝔼𝕃
У меня М
🤙🏻 ℙ𝔸𝕍𝔼𝕃
10мА
🤙🏻 ℙ𝔸𝕍𝔼𝕃
82М
sat
ну вот , транзистор желательно
🤙🏻 ℙ𝔸𝕍𝔼𝕃
Короче, с ЕСП не открыть её?
sat
как повезет, на пределе , без запаса
Alexander
Короче, с ЕСП не открыть её?
Лучше даже не пытаться. Каскад может выгоретт
Alexander
82М
Подумал 83, так то еще жестче