Anton
у меня в дисплейчике он не выведенн
⁣🇺🇦
https://github.com/espressif/esp-idf/blob/a20df743f1c51e6d65b021ed2ffd3081a2feec64/examples/protocols/esp_http_client/main/esp_http_client_example.c
Вот такая штука, судя по всему оно отправляет запрос и рвет соеденение не ожидая ответа...
⁣🇺🇦
и ответ всегда пуст хотя должен быть
Andy
Вот такая штука, судя по всему оно отправляет запрос и рвет соеденение не ожидая ответа...
Т.е. вы хотите контролировать процесс передачи и приема. Для этого надо вызывать esp_http_client_fetch_headers Подробнее в разделе HTTP Stream https://docs.espressif.com/projects/esp-idf/en/latest/esp32/api-reference/protocols/esp_http_client.html
⁣🇺🇦
но спасибо почитаю про стримы
⁣🇺🇦
Тогда используйте esp_http_client_perform как в примере
в примере который с esp_http_client_perform не считывается ответ сервера, или я не так что-то понял?
⁣🇺🇦
Как оказывается все сложно с этими запросами, сделал отправку запроса нормально но ответ не приходит, оказалось что бэк не пишет в заголовки размер ответа, вместо него использует Transfer-Encoding
⁣🇺🇦
изза этого собственно я не могу прочитать ответ -_-
⁣🇺🇦
всеравно что-то не сходится
⁣🇺🇦
Anonymous
не понятно что вы имеете в виду под словом "сертифицированные" Сертификаты на чипы можно посмотреть https://www.espressif.com/en/support/documents/certificates
Имел ввиду сертификаты на само готовое устройство, например позволяющее его использовать в промышленной автоматике
Anonymous
А, что за устройство вы хотите?
Есть ли есп в корпусе под дин рейку готовые
Serg
Ну если это будет готовое сертифицированное устройство, то я слабо представляю такое, просто ESP.
Serg
Если оно будет готовое оно должно выполнять какой-то функционал, быть прошито и так далее.
Serg
А если просто ESP в корпусе его ни кто не сертифицирует.
Serg
Может вот такие заинтересуют. https://norvi.lk/industrial-esp32-norvi-iiot/#IIOT_Models
⁣🇺🇦
Шлю пост запрос вот таким образом, вапрос как в заголовок запроса добавить ContentLength ? он почему-то всегда отправляется равен нулю изза чего принимающий сервер отрабатывает не корректно.... Если явно прописать заголовок через esp_http_client_set_header это вообще ничего не меняет, по прежнему там 0
Serg
Спасибо, посмотрю
Вот ещё. https://www.industrialshields.com/shop/product/034001000200-esp32-ethernet-wifi-bluetooth-plc-21-i-os-analog-digital-plus-2801
Denisio
ардиунщики, вам вызов :) https://img-9gag-fun.9cache.com/photo/ayMZogY_460sv.mp4
RedXes
ардиунщики, вам вызов :) https://img-9gag-fun.9cache.com/photo/ayMZogY_460sv.mp4
Ага, только почему-то изображение в мониторе двигается вперед автора видео ..
Andy
Ага, какраз на 151
покажите эту строчку,
⁣🇺🇦
Andy
Вроде так было
Вроде синтаксис верный. Почти такой же код работает точно. Убедились что post_data_length строка верно формируется ?
Eugene ✙
⁣🇺🇦
тот же запрос но отправленный через esp
⁣🇺🇦
⁣🇺🇦
⁣🇺🇦
я честно хз что ему еще не так
Dmytro
тот же запрос но отправленный через esp
Это есп отправляет с нулевым content length?
Anton
в чём может быть дело? есп32 дев кит, вроде всё нормально прошивается и что-то даже работает с спи экранчиком, но не работает вайфай. меняю плату на точно такую же, прошиваю ту же прошивку — вуаля, вайфай работает.
Dmytro
И что есть "не работает"? Ошибка при инициализации или просто не видно точку доступа?
Anton
И что есть "не работает"? Ошибка при инициализации или просто не видно точку доступа?
в терминале вайфай пишет постоянно типа "инит, аутх", но соединения не происходит
Anton
I (3761) wifi:mode : sta (f0:08:d1:d3:e0:90) I (5811) wifi:new:<5,0>, old:<1,0>, ap:<255,255>, sta:<5,0>, prof:1 I (5821) wifi:state: init -> auth (b0) I (6821) wifi:state: auth -> init (200) I (6821) wifi:new:<5,0>, old:<5,0>, ap:<255,255>, sta:<5,0>, prof:1 I (6821) wifi:new:<7,0>, old:<5,0>, ap:<255,255>, sta:<7,0>, prof:1 I (6821) wifi:state: init -> auth (b0) I (7821) wifi:state: auth -> init (200)
Anton
и так далее
Dmytro
в терминале вайфай пишет постоянно типа "инит, аутх", но соединения не происходит
Ну в общем, если что-то с антенной (или вот этим резистором), то wifi работает, но крайне паршиво и только на близких расстояниях
Anton
ну у меня до рутера пара метров то. а резистора не вижу — укрыт кожухом, видимо
Anton
другой модуль точно такой же, работает без вопросов
Anton
я идею понял — китайцы вайфай сломали... :)
Dmytro
ну у меня до рутера пара метров то. а резистора не вижу — укрыт кожухом, видимо
Не, он именно снаружи есть, специально чтобы перепаивать на внутреннюю или внешнюю антенну
Anton
короче, отправлю продавцу
Anton
я уже сталкивался со странностями бле, но там вся партия такая была, решил просто не брать такие больше
🇦🇿
Ребят, всем привет. Кто может помочь с платой ? Ну никак не могу настроить
🇦🇿
Желательно в лс
🇦🇿
Плата 8266 cp2101
Sergey
Всем привет. Народ может кто делал или может кто даст ссыль на проект если такой есть. Я хочу намутить NTP сервер на есп8266. Просто у меня много устройств с часами и видимо когда они все сразу стучатся на сервер он их блочит ip.
Andy
А перенесите освобождение памяти для длины после закрытия соединения
⁣🇺🇦
не помогло
но идея была отличная)
Andy
не помогло
тогда не знаю в чем дело, т.к. счас проверил пример из example все прекрасно работает
⁣🇺🇦
мда
Andy
мда
Попробуйте пример поправить и проверить
⁣🇺🇦
Попробуйте пример поправить и проверить
Сейчас вот пробую асинхронный вариант
🤙🏻 ℙ𝔸𝕍𝔼𝕃
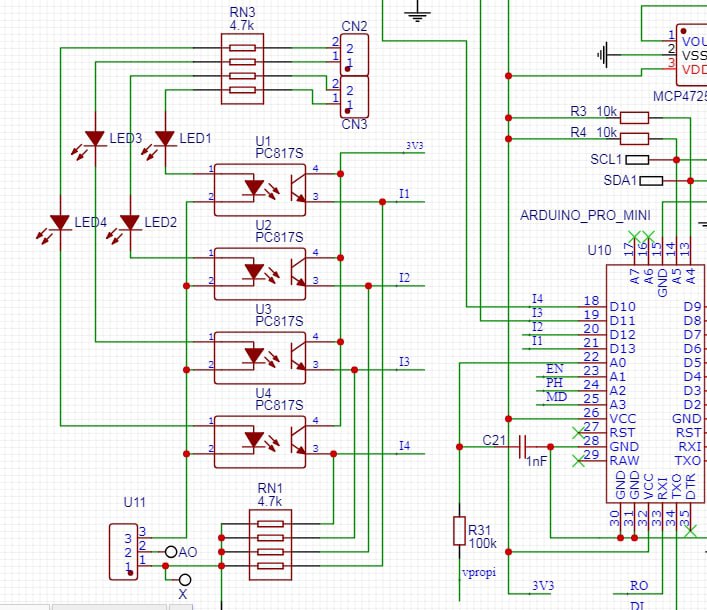
Народ, подсобите плз. Как открыть оптопару с МК. Вопрос конечно довольно очевидный, но вот у меня чёт не выходит 💁🏻‍♂️
🤙🏻 ℙ𝔸𝕍𝔼𝕃
🤙🏻 ℙ𝔸𝕍𝔼𝕃
🤙🏻 ℙ𝔸𝕍𝔼𝕃
Первая фотка, диод идёт через оптопару, вторая, прямое подключение к 3.3
🤙🏻 ℙ𝔸𝕍𝔼𝕃
Оптопара подключена просто к 3.3, после неё идёт резистор и соединение на замлю.
🤙🏻 ℙ𝔸𝕍𝔼𝕃
https://static.chipdip.ru/lib/204/DOC000204809.pdf
sat
дело в том , вам не хватает напряжения для зажигания диодов
🤙🏻 ℙ𝔸𝕍𝔼𝕃
Внутри пары?
sat
диод идёт через оптопару - 2 диода
🤙🏻 ℙ𝔸𝕍𝔼𝕃
Нет, у диода отдельный контур, он просто разорван оптопарой
sat
на каждом диоде падение напряжения, для светодиодов оно довольно значительно и зависит от цвета
sat
давайте схему , так гадать бесплодно
🤙🏻 ℙ𝔸𝕍𝔼𝕃
Сейчас
sat
вот так для входа
🤙🏻 ℙ𝔸𝕍𝔼𝕃