Илья
Если он у тебя подсвечен отработанным
Артем
Проверь об поля на воронке Может из за них на второй не создалось
Оба значения заполнены . Или ты про что то другое ?
Илья
Оба значения заполнены . Или ты про что то другое ?
На воронке второй нет об полей при создании?
Артем
Теперь понял . Сейчас проверю
Илья
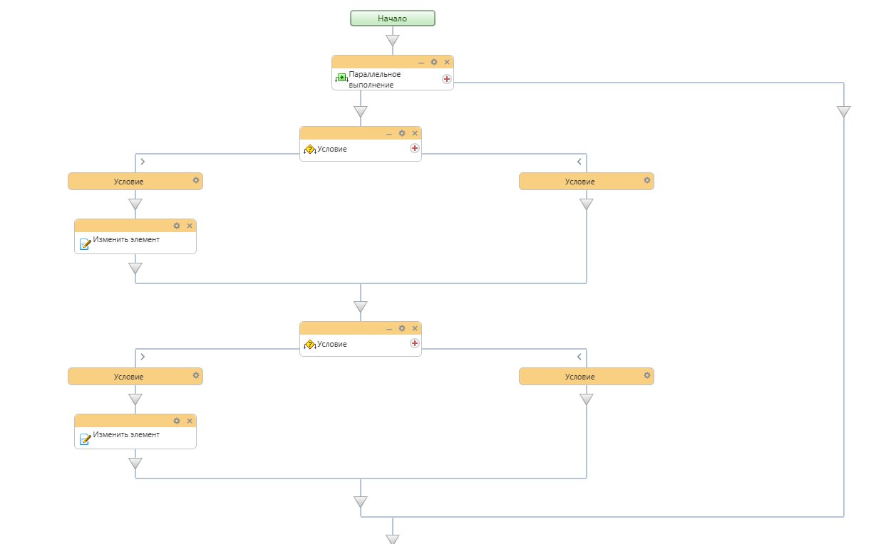
Сделай условие подряд
Илья
Не в одной конструкции
Илья
То есть 2 конструкции подряд
Макс
Не в одной конструкции
Ага, а теперь вопрос: почему? Я так понимаю, типа такого? Но тут источников полно, по горизонтали была портянка)
Илья
Ага, а теперь вопрос: почему? Я так понимаю, типа такого? Но тут источников полно, по горизонтали была портянка)
У тебя поле множественное же? Может быть оба значения? Поэтому попробуй так Иначе у тебя в твой конструкции бп уйдет на левую ветку и на вторую не дойдет
Влад
Всем привет! Подскажите, пожалуйста, как настроить интеграцию с 1С в части документооборота, статуса оплаты? И какой тариф для этого потребуется? Облако
Влад
Тариф Профессиональный 2-х сторонняя синхронизация
А на стандартном тарифе какие есть возможности?
Георгий
А на стандартном тарифе какие есть возможности?
Нет, на Стандартном можно открыть 1С внутри Битрикс24 создать печатную форму документа (Счет, Акт, Договор) и вернуть в Битрикс
Vlad_Jasam
Нет, на Стандартном можно открыть 1С внутри Битрикс24 создать печатную форму документа (Счет, Акт, Договор) и вернуть в Битрикс
А на бесплатном тарифе можно протестировать эту самую интеграцию с 1С ? Или только в демо-режиме на 15-дней?
Влад
Нет, на Стандартном можно открыть 1С внутри Битрикс24 создать печатную форму документа (Счет, Акт, Договор) и вернуть в Битрикс
Понял. Имеете ввиду, что мы создаем счет руками 1С внутри Б24 и далее он подкрепляется в сущность?
Влад
Или заполнить данные можно автоматически в документе
Георгий
Понял. Имеете ввиду, что мы создаем счет руками 1С внутри Б24 и далее он подкрепляется в сущность?
В карточке Счета в Битрикс24 будет только ССЫЛКА на Счет в 1С и печатная форма (файл ) созданный в 1С
Влад
В карточке Счета в Битрикс24 будет только ССЫЛКА на Счет в 1С и печатная форма (файл ) созданный в 1С
Благодарю. Этот счет можно будет автоматически через роботов клиенту отправить?
Влад
Файл
Евгений
там есть роботы и триггеры, скорее всего они могут
Mikhail
Приветствую! У меня при автоматическом переносе карточки сделки в смарт-процесс не выставляются задачи по ней, а когда самостоятельно создаю, все работает. В чем может быть проблема?
Mikhail
а создание задач как реализовано?
Роботами в смарт-процессе
Артем
слепил в этом формате - не сработало. сработало на роботах , если делать их последовательно с условием "сожержит" как подсказал коллега выше.
Макс
на роботах сработала последовательная конструкция. Спасибо!!!
Ну вот, причина завершить пятницу, плавно переходящую в понедельник есть)
Макс
на роботах сработала последовательная конструкция. Спасибо!!!
Тут конечно мое, не всегда компетентное мнение, но роботов плодить я бы дважды подумал) Когда их под каждой стадией накопится по десятку а то и больше, может случиться неразбериха
Макс
О чем и писал выше Илья, нужно последовательно сделать два активити условие, а не просто две ветки
Anton
Привет Облако, бизнес-процессы Ситуация: после отработки БП по созданию задачи с параметром дата/время для крайнего срока по выбору пользователя, Битрикс принудительно добавляет 1 час крайнему сроку Пример: При запуске ставим 18:00 Создается задача до 19:00 Как будто не совпадают часовые пояса. Часовой пояс портала и пользователей одинаковый UTC+4 В чем может быть проблема?
Anton
Anton
Anton
Anton
Макс
такое же, UTC +4
ну как будто отличается время сервера на 1 час
Макс
а у исполнителя какой часовой пояс?
Anton
а у исполнителя какой часовой пояс?
Такой же. И я, и все пользователи портала работают в одном часовом поясе по факту Плюс я принудительно для всех пользователей в профиле поставил +4, не дало эффекта
Антон
Всем привет, подскажите можно как то изменить или отключить автоматический крайний срок по новому делу?
Bakyt
В битрикс можно ли сделать шаблоны проектов? чтобы быстро создавать проекты новые
Сергей
В битрикс можно ли сделать шаблоны проектов? чтобы быстро создавать проекты новые
Шаблонов нет. Автоматически копировать нельзя. Но можно скопировать вручную - вместе со всеми настройками.
Bakyt
аа ок
Bakyt
спасибо
Алена
подскажите, при создании смарт-процесса, как можно в сделку тоже внести изменения в поле? цель - чтобы в сделке было видно статус этого смарт-процесса, когда стадия меняется, чтобы в сделке это тоже фиксировалось.
Алена
Сделать бп для сделки Запускать этот бп на стадиях Смарта
отличная идея,не подумала об этом ) спасибо
Иван
Можно как то сделать так, что бы от сотрудника в Битрикс24 скрывался телефон и email контакта за который он ответственный, но причем он мог им звонить с IP телефонии?
Снежана
Подскажите, пожалуйста, есть ли какое-то приложение в Битрикс, чтобы можно было чаты группировать по папкам, как это работает в Телеграм?
Mikhail
Добрый вечер! Скажите, пожалуйста: 1) можно ли автоматизировать переименование папки на основании полей, чтобы название папки состояло на половину из одного поля, а на половину из другого. 2) как сделать так, чтобы мои сохраненные шаблоны в задачах отображались у всех сотрудников ?
TraNzeM
Добрый вечер! Есть смарт-процес привязанный к контакту. Запуская его мы можем указать какое количество баллов начисляем/списываем. В итоге у нас получается список (в карточке клиента) начислений и списаний, но эти баллы не суммируются/списываются. Как-то можно реализовать, силами смарт-процесса, полето с общей суммой? Или нужен БП?
TraNzeM
Сохраняйте итоговое значение в поле в карточке клиента, прибавляйте/вычитайте из этого поля при создании элемента смарта
Это можно настроить в самом смарт процессе? Извините за глупый вопрос, просто мануалы по смарт-процессам скудноваты
TraNzeM
делаешь БП который тебе вычислит значение поля и все
Т.е. без БП не обойтись? Сейчас так: оператор нажимает "+ бонусная программа", вводит количество баллов, нажимает сохранить. Есть возможность в Битриксе при создании СП запустить БП?
Илья
Т.е. без БП не обойтись? Сейчас так: оператор нажимает "+ бонусная программа", вводит количество баллов, нажимает сохранить. Есть возможность в Битриксе при создании СП запустить БП?
Нужно в контакте хранить сумму бонусов? После создания сп запускать бп который вычтет или прибавит в поле в контакте сумму
TraNzeM
Нужно в контакте хранить сумму бонусов? После создания сп запускать бп который вычтет или прибавит в поле в контакте сумму
Да в контакте, желательно записать значение в "должность", чтобы всегда под именем висело. В БП нужно будет хранить номер последнего id смарт-процесса, иначе как БП поймет что появились новые данные?
TraNzeM
Почему в должность? Ты его будешь запускать при создании Бп будет брать значение из посл смарта
В должность, потому что это единственный очевидный и красивый вариант вывести данные о бонусах при добавлении клиента в сделке (так чтобы и в мобильном приложении сразу бросалось в глаза). Но это уже из разряда необязательных хотелок. Мне бы для начала реализовать эту простую систему с баллами)
Илья
Если опыта не было Можно гайды поискать на ютубе
Илья
Курс по бп пройти
Илья
Ну или на крайний случай исполнителя
TraNzeM
Спасибо за помощь!
Aleksandra
Подскажите, пожалуйста, есть ли чат по вопросам с bi конструктором? Застряла на моменте с фильтрами по объединенным датасетам.
Aleksandra
https://t.me/+JImkZu_stOk3MTY6
Спасибо огромное!!!
Artem
Подскажите! Можно как-то в таймлайне смотреть переписку с клиентом в открытых линиях?