Ilya
Ну проблем нет тогда
Всм ? Написано что подписка нужна
Ilya
Константин
Сбоку написан тариф в личном кабинете в правом углу ?
Ilya
Сбоку написан тариф в личном кабинете в правом углу ?
Профессиональный Стоит 20 приложений Но разрабы говорят что только манго подписку просит Хотя битрикс может и коробочный
Ahliyor
Здравствуйте! Есть ли у кого-нибудь модули для переноса данных?
Ahliyor
да из облака в коробку
Константин
да из облака в коробку
https://www.bitrix24.ru/apps/app/mcart.migrator24/
Ahliyor
спасибо
Лиза
Добрый день! Нам необходимо решение для анализа звонков с использованием ИИ, которое сможет оценивать качество звонка, выявлять негативные моменты и другие аспекты. Подскажите, пожалуйста, знаете ли вы такие приложения/решения ?
Николай
Коллеги, приветствую! Подскажите, в Б24 с сохранением эмодзи в тексте совсем плохо? Пытаюсь заготовленные тексты в списке сохранить, а они режутся до первого попавшегося эмодзи. Точнее некоторые всё-таки сохраняются, но совершенно непрогнозируемо.
Нуржан
Коллеги что считается изменниям в карточке? Вот сотрудник оставил коммент но почему дата изменения все равно стоит прошлый год
Антон
всем привет, подскажите пожалуйста, не помню просто, может ли выполниться проверка по нескольким веткам? например по 2 из 3?
Антон
и еще тогда задам вопрос, если бп остановить, то задачи не исчезают, которые были в момент поставлены ?
Leyla
всем привет, подскажите пожалуйста, не помню просто, может ли выполниться проверка по нескольким веткам? например по 2 из 3?
Проверка идёт слева направо, сначала 1 потом 2 потом 3 Одновременно - это надо ставить паралельное выполнение
Leyla
всем привет, подскажите пожалуйста, не помню просто, может ли выполниться проверка по нескольким веткам? например по 2 из 3?
Большинство вопросов по БП отпадает после прохождения курса https://dev.1c-bitrix.ru/learning/course/index.php?COURSE_ID=57
Artyom
Добрый день, коллеги! В разделе личных заданий бизнес-процессов сотрудника не работает выполнение через выбор задания и применения действия к нему (работает только делегирование). Понятно, что для некоторых заданий такой способ и не должен работать, так как там необходимо вводить данные. Но для простых заданий на утверждение должен же. Пишет, что "Задание не может быть выполнено таким действием". Подскажите, пожалуйста, как решить проблему, чтобы хотя бы некоторые задания можно было закрывать из общего списка заданий?
Марат
Всем теплый привет! Подскажите пожалуйста Коробочная версия Когда сотрудник не заходит больше месяца ему блокируется доступ, смена пароля не помогает
S̷erafim̛
Есть 4 поля с привязкой к компаниям в смарт процессе. Как мне их связать с компаниями? Чтобы в карточке компании в разделе смарт процесса была запись о связи?
Игорь
Всем добрый вечер! Коллеги, нужно ваше экспертное мнение)) Пришел клиент с запросом интеграции 1С ломанной (без лицензии) в битрикс, подскажите, возможно ли такое, если да, то какие подводные камни могут быть? 1С Предприятие 8.3
Battery
Всем добрый вечер! Коллеги, нужно ваше экспертное мнение)) Пришел клиент с запросом интеграции 1С ломанной (без лицензии) в битрикс, подскажите, возможно ли такое, если да, то какие подводные камни могут быть? 1С Предприятие 8.3
Фактически, если база опубликована, Битриксу всё равно, откуда получила 1С клиентскую лицензию. Трудности могут быть у юзера уже потом с обновлениями, итс и прочими историями связанными именно с самой 1С. Ну и как следствие при невозможности обновить конфу могут быть проблемы с новыми версиями модуля обмена.
Варвара
привет кто может подсказать, как правильно поставить паузу в роботе, чтобы задача ставилась каждую среду я пробовала так {{=dateadd(day("Wednesday "),"8h")}}
Rufina
Добрый вечер, кто-нибудь уже переехал с центос7 на 9? Какие есть нюансы?
Антон
Добрый вечер, кто-нибудь уже переехал с центос7 на 9? Какие есть нюансы?
Все нюансы тут https://dev.1c-bitrix.ru/community/forums/forum32/topic159152/
Гарик
Всем привет, "Запрещено" означает, что нельзя переместить на эту стадию или с этой? Тогда что означает "В любую"? В любую - звучит как отсюда в любую, как запретить перенос на конкретную стадию в итоге?)
Еділ
Добрый день! Подскажите пожалуйста как правильно передавать компанию указанную в сделке в элемент смарт-процесса через шаблон бизнес-процесса? При попытке заполнить поле "Клиента" ничего не передается, пробовал передавать ссылку на элемент, ссылку на элемент BBCode, ID компании - не получилось. Создал отдельное поле в смарт-процессе "Привязка к элементам CRM", если попробовать подставить туда, то поле ломается и становится неактивным(значение не показывается и не меняется, но название поля стоит сам по себе). Буду благодарен за любую подсказку, заранее спасибо🙏
Еділ
В журнале бп показывает название компании
Роман
В журнале бп показывает название компании
Не рви треды. Возможно, ты передаёшь название. А надо передавать ID (возможно - с префиксом, зависит от настроек поля).
Алена
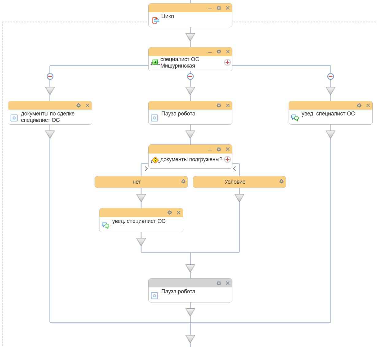
коллеги, доброе утро! подскажите как обойти в бп такую историю: когда загрузил файлы, чтобы паузу не ждал а сразу выходил из цикла? суть задачи в том, чтобы напоминать каждые сутки о необходимости загрузки документов.
Алена
После цикла что то еще есть?
изменение документа - заполение полей в сделке этими файлами и перевод на след стадию
Илья
изменение документа - заполение полей в сделке этими файлами и перевод на след стадию
Ну возможно как вариант: Поставь внутри цикла изменение доков И потом прерывание бп
Илья
Еділ
1. Ты создал поле - ты доп.параметр указал компании только? 2. Покажи скрин что ты вообще пытаешься передать, какое поле
1. Да 2. В сделке есть системный раздел «Клиент» где хранится ссылка на контакт и компанию. На основе этой сделки создается элемент смарт-процесса в которую нужно передать данные из сделки в том числе ссылку на компанию. В элементе смарт-процесса так же есть раздел «Клиент» куда я пытаюсь передать ссылку на компанию из карточки сделки. Доп.поле с привязкой к элементам CRM создал чтобы проверить возможно ли туда передать ссылку на компанию из сделки, можно этот момент опустить
Алена
Я спросил же про продолжение)
да есть продолжение смена стадии
Илья
да есть продолжение смена стадии
Перенеси это после загрузки доков в левую ветку
Илья
Потом прерывание
Илья
И все
Алена
о спасибо, попробую!
Еділ
У тебя в сделке есть поле контакт и компания В смарте они тоже есть Просто заполни про создании поле компания значением поля компания из сделки
Я так и пытаюсь сделать🤧, сам элемент смарт-процесса создается вручную, а данные я передаю с помощью БП на создание смарт-процесса. Не получается подставить компанию из сделки в компанию смарт-процесса. Пробовал через актвити выбор данных CRM и через параметры запуска БП передавать ID компании, ссылку на элемент компании, ссылку на элемент BBCode компании, не получается
Илья
Как делаешь
Еділ
Еділ
Илья
Для печати убери галку
Еділ
Получилось...
Еділ
Для печати убери галку
Спасибо большое!
Антон
всем привет. может кто нибудь сталкивался с подобным, коробка, права админа, пытаюсь зайти в просроченную задачу, всплывает такая ошибка. ТП ничего внятного не сказала
piggy
Привет всем! Подскажите, а можно ли через БП ставить задачи на определенный день недели?
Михаил
Привет всем! Подскажите, а можно ли через БП ставить задачи на определенный день недели?
да https://dev.1c-bitrix.ru/learning/course/index.php?COURSE_ID=57&LESSON_ID=4912&LESSON_PATH=5442.5446.5059.4912
Artyom
Добрый день. Обновили Битрикс24 и сломалось активити "Запуск бизнес-процесса". В поле "Шаблон" не отображаются шаблоны бизнес-процессов для запуска. На скриншотах "Было/Стало". Подскажите, пожалуйста, в чем может быть дело и как поправить?
Artyom
в консоли никаких js ошибок нет?
Ошибка была вот такая. насколько я понимаю связана с тем, что само активити в БП осталось, но не подтягивает запускаемый БП и ломается.
Artyom
в консоли никаких js ошибок нет?
Без этого активити запись как полагается создается в другом списке. Ошибок нет. Но в другом списке для записи не стартует соответствующий БП естественно
Михаил
Ошибка была вот такая. насколько я понимаю связана с тем, что само активити в БП осталось, но не подтягивает запускаемый БП и ломается.
это ошибка из активити php код, при чём при выполнении самого процесса, код внутри ошибку выдал а вы изначально вопрос про редактор задавали, имел в виду консоль браузера
Иван
А продление коробки это 30% за второй год и далее от цены покупки изначальной?
Михаил
Проверьте что у вас есть файл bitrix/js/main/core/core_ls.js
Artyom
Проверьте что у вас есть файл bitrix/js/main/core/core_ls.js
Есть такой. но обновление его не затронуло