Serb
всем привет. подскажите как убрать метки и т.п. которые формируются при добавлении ссылки в email-рассылку? в теле шаблона прописываю ссылку на гугл, а адресату приходит такая ссылка: https://САЙТ/pub/mail/click.php?tag=sender.eyJSRUNJUElFTlRfSUQiOjB9&url=https%3A%2F%2Fgoogle.com%3Fbx_sender_conversion_id%3D0&sign=48d365b161a31ee498317330aef9061aa09a5bacc64e29449b30825f0ccb8fa2
Timo
Права доступа CRM. Ну и просто внизу карточки можно ещё настроить общий вид.
если у сотрудника выбрать "Мой вид карточки", то у него все равно видно это
Сергей
если у сотрудника выбрать "Мой вид карточки", то у него все равно видно это
Я же выше написал, что его надо запретить настраивать
Даниил
Битрикс24 в какой-то момент стал пустым, не открывает никакие разделы, коробочная версия.Логи пустые, в чем может быть проблема?
Даниил
просто поле заставки висит и все
Даниил
Alexandr
Всем добрый день, при добавлении поля любого типа в универсальный список это поле не отображается в меню настройки полей, однако появляется в списке. Битрикс коробка, знает ли кто решение проблемы? Спасибо.
Alexandr
Мухаммад
Можно ли перенести письмо с Лида в сделку, без использования приложения на маркете?
Владислав Буланов
Коллеги, скажите, когда добавляешь новые поля в элемент CRM, почему иногда они перепрыгивают в другие разделы при добавлении
Гарик
Коллеги, скажите, когда добавляешь новые поля в элемент CRM, почему иногда они перепрыгивают в другие разделы при добавлении
Если добавляешь новое поле в лид, при успешном завершении лида система запрашивает нужно ли переносить/создавать такое же поле в контакт, сделку и другие элементы
Владислав Буланов
Это сделка или к примеру смарт, поля в карточке когда добавляешь новые, они в другой раздел карточки улетают,бывает такое.
Владислав Буланов
И еще вопрос, можно ли как то сделать одинаковый вид карточки для всех воронок смарта?
Ksenia
Всем привет) подскажите пожалуйста, есть ли в облаке возможность из открытых линий автоматически отправленные клиентом файлы выгружать в поле?
Владислав Буланов
Artem
Подскажите! Как объединить элементы смарт процесса?
Valya
Коллеги, доброе утро. Пытаюсь получить "code" внутри мобильного приложения (react-native webview), но страница перенаправления отсутствует. Как в этом случае быть? Возможно, есть альтернативный метод получения access_token без получения code? Спасибо.
Ksenia
Смотря на что настроена ОЛ, насколько помню к примеру на срм-форму можно так сделать
ОЛ ВКонтакте, клиент в чат отправляет файлы и они автоматом загружаются в сделку
Ксения
Коллеги, подскажите В задачах есть роль админа с такими правами, но при этом все равно не видно задач других сотрудников Вопрос Все равно, если человек не является участником задачи он ее не видит или я как-то не так смотрю?
Станислав
Добрый день! Подскажите, в имени контакта есть ограничение по количеству символов?
Илья
Показать задачи в которых не участвую
Игорь
Добрый день! Делаем интеграцию Битрикс24 и 1С. Столкнулись с проблемой. 1. Между 1С и Б24 клиента происходит синхронизация товаров, но цены, остатки и характеристики товаров выгрузить невозможно 2. Код ошибки 8:41:11 -- Duplicate entry for key [code] у объекта:м Код ошибки 3. Версия 1с Редакция Управление нашей фирмой 3.0 (3.0.8.40) (https://v8.1c.ru/small.biz/) Кто-нибудь знает как решить эту проблему? Или может подсказать в каком направлении двигаться для решения?
Игорь
Ед. измерения сопоставляли?
Не знаю. Спасибо! Буду уточнять/проверять
Георгий
Нуржан
Коллеги как добавить экстранет пользователя в коробке?
Илья
Коллеги как добавить экстранет пользователя в коробке?
Как обычного И группу экстранет ему поставить Вроде так
Нуржан
Как группы создать?
Илья
Как группы создать?
вот тут выберите экстранет
Илья
а нет, я похоже неправильно подсказал, сорри
Илья
дождитесь тогда ответы других коллег)
Martin Berrote
Скажите пожалуйста, что это за скрипт? Виджет? Но у виджета вроде домен битрикс24: cdn-ru bitrix24 ru, а в моем случае собственный домен портала. Как виджет не выводится
Евгений
спасибо! проверим, уточню
Как все сломаете, товары удалите, дублей наделаете, поля затроите - пишите, обычно все проходят через стадию «сделаем сами-сломаем, потом обратимся к тем кто делает»)))
Свет
Добрый день всем, как можно автоматически в главной сделке в множественном поле добавить ид всех копированных сделок?
Илья
Добрый день всем, как можно автоматически в главной сделке в множественном поле добавить ид всех копированных сделок?
Ну если на будущее, чтобы при копировании(через робота или БП) туда ид дополнялся - да можно. Если нужно проставить по созданным сделкам и копиям - наверное нет, вроде нет признака в сделке что она была копированием создана
Свет
Ну если на будущее, чтобы при копировании(через робота или БП) туда ид дополнялся - да можно. Если нужно проставить по созданным сделкам и копиям - наверное нет, вроде нет признака в сделке что она была копированием создана
Задача следующая - мне нужно отслеживать изменение поле (название поле - тест), и потом значение поле "тест"-а добавить в поле "тест" в копированных сделках (они находятся в других воронках)
Илья
Задача следующая - мне нужно отслеживать изменение поле (название поле - тест), и потом значение поле "тест"-а добавить в поле "тест" в копированных сделках (они находятся в других воронках)
Воспользуйтесь возможностями Бизнес процессы, нужно сделать БП внутри цикл, внутри него активити поиск элемента срм по совпадению контакта например
Илья
Потом по всем найденным итератором прогнать изменение поля через еще один БП
Владислав Буланов
Коллеги, скажите в коробке эти поля не отображаются в профиле сотрудника?
Владислав Буланов
В облаке такой проблемы нет
Макс
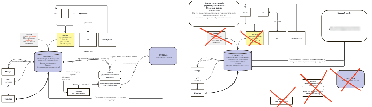
Всем привет! https://t.me/Zakharov_b24, за пинок в нужном направлении спасибо отдельное. В общем, с дубликатами борьба продолжается, и, все-таки, когда сейчас увидел, что у нас в CRM (облако, режим без лидов) лиды, все-таки появляются (спасибо marquiz, leadback и прочим), в итоге, имеем. 1. В тех случаях, где создаются лиды - они сразу конвертируются в качественные и создается сделка+контакт. А если лид с теми же данными снова приходит, то, так как он закрыт, то создается новый (новый сценарий работы с лидами), а там сделка, контакт и у каждого свои источники, ответственные.... 2. Включил сейчас ради теста режим с лидами и устаревший сценарий создания лидов: В итоге удаление дублей автоматом работать не будет, так как поля конфликтуют. Прошу, коллеги, помочь советом добрым, дабы в дебри не лезть (Уже была мысль логгировать с помощью СП ключевые поля, чекать изменения, перебирать совпадения и применять действия). Но, пока, все-таки, раз уж у нас столько разношерстных источников, то, может, поработать с лидами? Разобрать комменты по ключам, потом их почистить, и закрывать успешно в сделку=контакт, предварительно проверяя на совпадение по номеру телефона? беспокоит один момент: Если работаем с устаревшим сценарием создания лидов, то появляется повторный лид создается как запись в таймлайне, с ней можно работать? И как?
Илья
Всем привет! https://t.me/Zakharov_b24, за пинок в нужном направлении спасибо отдельное. В общем, с дубликатами борьба продолжается, и, все-таки, когда сейчас увидел, что у нас в CRM (облако, режим без лидов) лиды, все-таки появляются (спасибо marquiz, leadback и прочим), в итоге, имеем. 1. В тех случаях, где создаются лиды - они сразу конвертируются в качественные и создается сделка+контакт. А если лид с теми же данными снова приходит, то, так как он закрыт, то создается новый (новый сценарий работы с лидами), а там сделка, контакт и у каждого свои источники, ответственные.... 2. Включил сейчас ради теста режим с лидами и устаревший сценарий создания лидов: В итоге удаление дублей автоматом работать не будет, так как поля конфликтуют. Прошу, коллеги, помочь советом добрым, дабы в дебри не лезть (Уже была мысль логгировать с помощью СП ключевые поля, чекать изменения, перебирать совпадения и применять действия). Но, пока, все-таки, раз уж у нас столько разношерстных источников, то, может, поработать с лидами? Разобрать комменты по ключам, потом их почистить, и закрывать успешно в сделку=контакт, предварительно проверяя на совпадение по номеру телефона? беспокоит один момент: Если работаем с устаревшим сценарием создания лидов, то появляется повторный лид создается как запись в таймлайне, с ней можно работать? И как?
Так а что мешает проверять сделку новую по данным контакта? Телефон и почта Если пришла сделка и создался контакт с данными которые уже есть - удалять сделку и контакт
Макс
Так а что мешает проверять сделку новую по данным контакта? Телефон и почта Если пришла сделка и создался контакт с данными которые уже есть - удалять сделку и контакт
У нас несколько вариантов: 1. Сделка может быть повторной (редко, но может) 2. Тот же контакт оставил заявку с другого источника. 3. Нужно понимать, как работает реклама. Потому как подрядчиков неск-ко, и может быть, что реклама с разных источников до одного клиента добирается. Отчет рекламщики один дают, в CRM другая инфа. (опять же, если разные источники, то нужно куда положить инфу о том, что тот же контакт, с другого источника) Ну а вообще да, я читал выше примеры с фильтром по данным CRM. Нужно попробовать. Ну и заодно воткнуть проверку ответственных по контакту+сделке. В переменной глобальной много же текста можно хранить?
Илья
Если удалять не вариант - делай записи в универсальном списке
Илья
Оттуда статистику глядеть можно
Макс
Если удалять не вариант - делай записи в универсальном списке
У нас есть один большой минус. Одна из стадий считается как условный отказ, но по факту она не закрытая (просто в работе), но по легенде, туда складывают всех, кто ушел "думать"... Собственно, она если есть, то она действующая, добавить стадию на проверку? Удалить проще всего, но да, не вариант. Так как в наследство оставлено было в карточке сделки 156 полей и парочку бп на сопоставление источника по названию сделки. Плюс приложения, которые "убирали" дубли.. Спасибо, буду пробовать. Я не работал с итераторами, списками и смартами, потому тяжело выстраивать связи, а еще тяжелее пытаться понять уже имеющуюся "иерархию". P.S. сегодня подумал, что группу назвать бы "Битрикс в Помощь") Всем пятницы!
Илья
У нас есть один большой минус. Одна из стадий считается как условный отказ, но по факту она не закрытая (просто в работе), но по легенде, туда складывают всех, кто ушел "думать"... Собственно, она если есть, то она действующая, добавить стадию на проверку? Удалить проще всего, но да, не вариант. Так как в наследство оставлено было в карточке сделки 156 полей и парочку бп на сопоставление источника по названию сделки. Плюс приложения, которые "убирали" дубли.. Спасибо, буду пробовать. Я не работал с итераторами, списками и смартами, потому тяжело выстраивать связи, а еще тяжелее пытаться понять уже имеющуюся "иерархию". P.S. сегодня подумал, что группу назвать бы "Битрикс в Помощь") Всем пятницы!
Ну просто проверка на названии стадии добавляется и все По опыту составь блок схему по вариантам дублей Поймешь пересечения и отличия От этого оттолкнешься в разработке бп
Илья
Первая плохо читаемая Но да что то такое
Макс
Первая плохо читаемая Но да что то такое
Там не мое, а второй случай, как раз хочу избавиться от все лидбэков марквизов. CRM формы неплохо умеют то же самое делать. Кроме Popup. ну все, спасибо! Надо сходить голову проветрить)
Артём
Добрый вечер! Внедряем CRM систему и хотим посоветоваться с выбором! Amocrm или Битрикс24 Соц сети: Инстаграм Авито Телеграмм ВКонтакте Звонки: WhatsApp Телефония Лиды в основном из этого списка. Важно отследить откуда Лид и дошел ли он до нас. Насколько мне известно не все срм работают с инстой, и ваши советы хотел бы послушать. Система учета 1С
Илья
Вы просто основное не описали - а именно процессы которые еще должны быть в срм, если нужна автоматизация внутри компании, не только продажи - это больше Б24, если организовать продажи только то Амо
Илья
Битрикс все таки не срм только, это корп пространство
Макс
Да и логика в амо по воронкам и настройкам странной мне показалась. Опять же Bi нет
Илья
Я давно в амо не был, а у них так и нет аналога БП битрикс?
Артём
Вы просто основное не описали - а именно процессы которые еще должны быть в срм, если нужна автоматизация внутри компании, не только продажи - это больше Б24, если организовать продажи только то Амо
У нас Б2С продажи Процессы , какие приходят мне в голову на данный момент: 1. Эффективная обработка сообщений и звонков. Воронки продаж , теги для клиентов. 2. Сохранение лидов и последующая работа с ними (обзвон, рассылка смс) 3. Присвоение лидов сотруднику (эффективность сотрудника ) В основном мне необходимо видеть все сообщения , звонки в одном месте. Зашел - посмотрел , далее работаем с аналитикой каждого сотрудника. Да и менеджерам будет легче обрабатывать информацию в одном месте.
Макс
У нас Б2С продажи Процессы , какие приходят мне в голову на данный момент: 1. Эффективная обработка сообщений и звонков. Воронки продаж , теги для клиентов. 2. Сохранение лидов и последующая работа с ними (обзвон, рассылка смс) 3. Присвоение лидов сотруднику (эффективность сотрудника ) В основном мне необходимо видеть все сообщения , звонки в одном месте. Зашел - посмотрел , далее работаем с аналитикой каждого сотрудника. Да и менеджерам будет легче обрабатывать информацию в одном месте.
Лет 6 назад, когда хорошие знакомые начали заниматься продажами и отдел продаж был 2-3 человека, то АМО была как нельзя лучше. Сейчас когда в отделе 7 менеджеров, склад, бухгалтерия и т.д. и! Тарификация. Вы сравните, например тариф проф на битре и (50 чел вроде) и на амо. Цены будут примерно равны. Амо где-то даже дороже. Плюс, если многие говорят, что битра перегружена со своими менюшками, то в амо вообще ничего нет) ну и, на мой взгляд, канбан не особо удобен. Там есть из плюсов работа со входящими заявками, типа с устранением дублей, и логика чуть серьёзней, чем в битре. В плане отслеживания уникальности. В остальном.. ну, хотя того же Мишу Галейченко знаю (алистер), лет 10 амо двигают и дашборды хорошие у них. Опять же у них только услуги продаются P.S. сервис видеоконференций, бронирование, задачи и скрам. То чем вообще мало какая система может похвастаться.
Ксения
Я давно в амо не был, а у них так и нет аналога БП битрикс?
Там либо их сейлбот, либо есть сценарии через сторонний продукт, забыла название - прайс такой же как тариф тоже на человека считается. Мы общались с одним внедренцем, тарифы на год по такой схеме на 10-20 человек около 250-350 тыс Амо этим отличается, что все фишки нужно ставить отдельно
Ксения
У нас Б2С продажи Процессы , какие приходят мне в голову на данный момент: 1. Эффективная обработка сообщений и звонков. Воронки продаж , теги для клиентов. 2. Сохранение лидов и последующая работа с ними (обзвон, рассылка смс) 3. Присвоение лидов сотруднику (эффективность сотрудника ) В основном мне необходимо видеть все сообщения , звонки в одном месте. Зашел - посмотрел , далее работаем с аналитикой каждого сотрудника. Да и менеджерам будет легче обрабатывать информацию в одном месте.
Часто вопрос успешности внедрения лежит в плоскости понимания особенностей команды и умения с этим работать. Описанный вами функционал ложится на обе системы плюс-минус. Далее следует комплекс вопросов, которые выше не обозначали: Менеджеры уже работали с какой-то системой? Есть ли предпочтительная? Сколько времени вы готовы тратить на обучения персонала? Как прописаны kpi на работу в системе? Насколько логика процессов не усложняет работу менеджера? И далее далее… Вне зависимости от выбора любую систему можно внедрить плохо, и любую из них хорошо. Поэтому тут скорее вопрос хорошего внедренца, который понимает ваши задачи, чем системы.
Alik
Добрый день! Подскажите, пожалуйста, как корректнее настроить роботов/триггеры для движения лида,в зависимости от темы письма, в нужную стадию?
Сергей
Alik
1. Письма с разных ящиков? 2. Тема кем задаётся? Там стандартный набор тем или вольное написание?
Сергей, 1. Письма с разных ящиков 2. Тема письма задается отправителем по стандартному набору тем. То есть, если отправитель указал стандартную тему, например, «тип 1» письмо попало в стадию с названием «тип 1», если письмо пришло с темой «тип 2» соответственно - в стадию «тип 2»
Сергей
Сергей, 1. Письма с разных ящиков 2. Тема письма задается отправителем по стандартному набору тем. То есть, если отправитель указал стандартную тему, например, «тип 1» письмо попало в стадию с названием «тип 1», если письмо пришло с темой «тип 2» соответственно - в стадию «тип 2»
1. Я имел ввиду разный ящик не равен разная тема? Далее. Если клиент пишет вручную, то возможны ошибки при обработке роботом. А так в роботе ставить активити по содержимому текста и кидать на разные стадии. Либо несколько роботов с условиями, либо БП
Расул
всем привет! в ходе установки выходит такая ошибка, что делать? файла settings.php нет