Пустой
Да
где можно узнать конкретное количество?
Пустой
это в коробочной версии битрикса?
Михаил
Пустой
а где можно поменять в настройках сервера коробочной версии ограничение на запросы?
Георгий
Да какие то есть вебхуки, даже много, а как понять что именно эти конкретным вебхуком была изменена сделка?
Разработчикам -> Статистика -> Выбираем вебхук Событие crm.deal.update - это изменение сделки
Пустой
и у меня сейчас стоит апи запрос, срабатываемый при изменении сделки и бизнес процесс (тоже при изменении), они видимо друг друга вызывают и сервер падает, как вы думаете, в чем проблема?
Роман
Надо смотреть алгоритмы. Архитектуру менять, проверки ставить. Заочно не скажешь.
Пустой
есть идея вызвать бизнес процесс через апи, чтобы не циклилось
Пустой
как думаете сработает ли?
Антон
Разработчикам -> Статистика -> Выбираем вебхук Событие crm.deal.update - это изменение сделки
Это понятно, а какое конкретное изменние видимо не понять уже?
Роман
есть идея вызвать бизнес процесс через апи, чтобы не циклилось
Если БП будет изменять элемент, то обработчик всё равно будет срабатывать. Он будет даже срабатывать, если изменять элемент им же.
Пустой
а можно ли вызывать бизнес процесс при изменении определенного элемента?
Антон
Подскажите есть ли паузы в выполнении бп менее 10 минут, задача следующая, необходимо сделать уведомления с частотой от 30 сек до минуты сотруднику, хотел сделать циклом , но пауза 10 минут минимальная
Антон
Облако
Роман
Облако
Тогда - только приложение из Маркета (ну или самому писать). Штатно паузу меньше не сделать.
Алексей
Делал кто доработки штатной звонилки телефонии Б24 в облаке? Чтобы можно было выбрать номер для исходящих из карточки Лида/сделки/контакта?
Judo
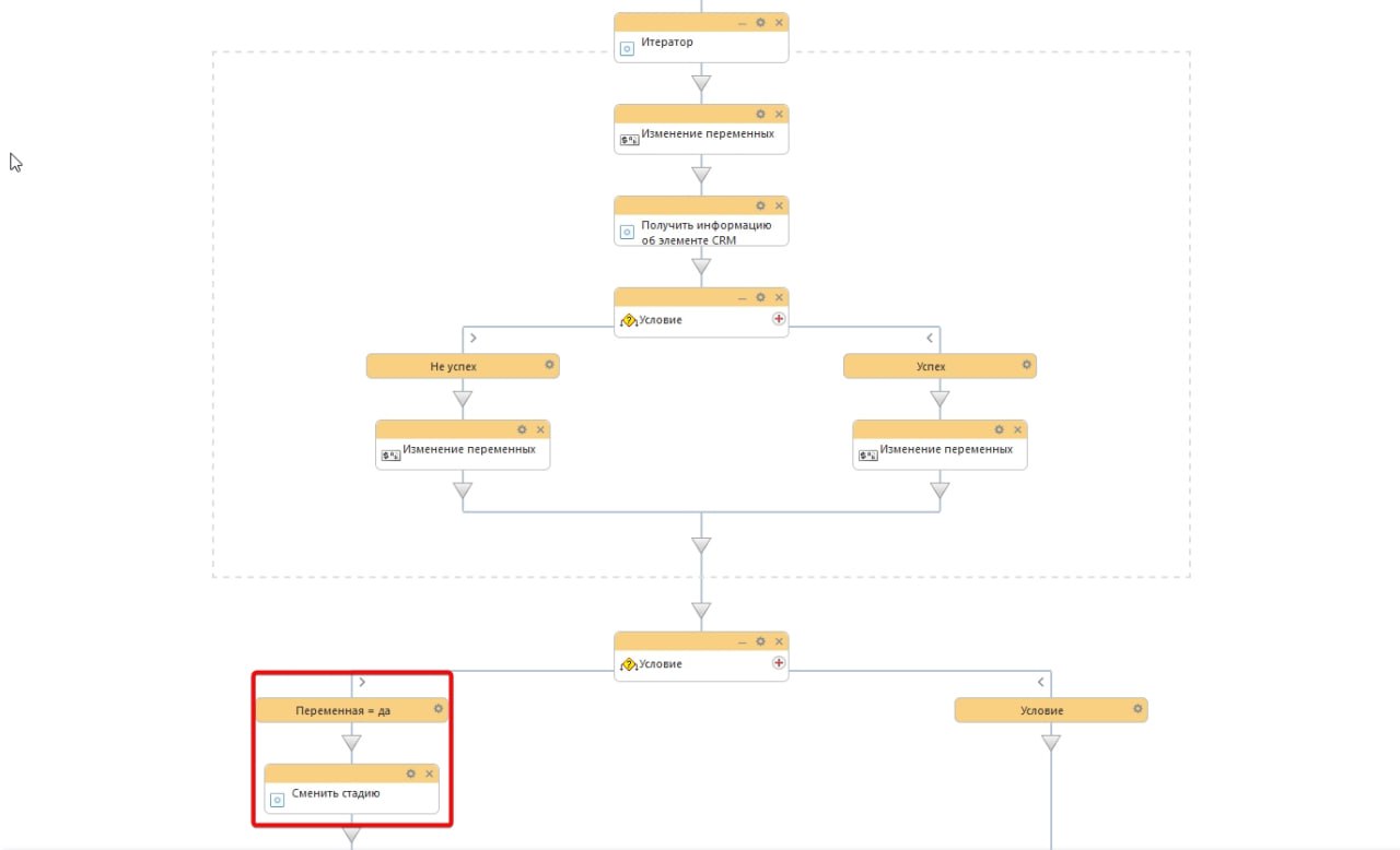
Всем привет. Подскажите, как можно реализовать такую штуку: есть одна сделка, в рамках этой сделки может быть создано n-ное количество заказов в цеха (их 3 штуки, это СП), нужно чтобы когда все цеха завершили свою работу по всем элементам эта сделка переходила в успех. Есть такая идея: когда цех завершает работу над своим элементом, то запускается БП в этой сделке и внутри будет итератор, который будет проходиться по всем элементам, которые привязаны к сделке и, когда у всех элементов будет статус "успех", то бп переместить сделку в успех. Но я не понимаю, как дать итератору задание, чтобы все привязанные элементы были в стадии "успех", а не один
Илья
Всем привет. Подскажите, как можно реализовать такую штуку: есть одна сделка, в рамках этой сделки может быть создано n-ное количество заказов в цеха (их 3 штуки, это СП), нужно чтобы когда все цеха завершили свою работу по всем элементам эта сделка переходила в успех. Есть такая идея: когда цех завершает работу над своим элементом, то запускается БП в этой сделке и внутри будет итератор, который будет проходиться по всем элементам, которые привязаны к сделке и, когда у всех элементов будет статус "успех", то бп переместить сделку в успех. Но я не понимаю, как дать итератору задание, чтобы все привязанные элементы были в стадии "успех", а не один
Внутри итератора перебираешь элементы. Если хоть один не в успехе, заполняешь переменную какую-нибудь. После итератора условие - переменная равна Нет(например) значит стадия не меняется
Илья
Главное чтобы элементы верно искались
Judo
Вроде да
Один вопрос остался. В текущей схеме, если последний перебираемый элемент будет в успехе, то стадия сделки изменится, потому что переменная будет равна "да", даже если предыдущие элементы не завершены. Как это можно обойти?
Илья
Соответственно даже при одном случае
Илья
Будет корректно
Илья
В правой ветке не нужно переменную заполнять
Judo
Точно, переделал. Буду тестить
Judo
Итератор почему-то не проходит по всем значениям из поля
Judo
Judo
Judo
Judo
Илья
внутри
Judo
внутри
В переменную пишу значение итератора
Илья
в отчет выведи что в переменной получается
Илья
может она пустая
Илья
всегда в таких БП ставь очтеты везде
Илья
Откуда 42 и 44
Илья
Выведи в отчёт значение поля Там точно только цифра
Judo
Откуда 42 и 44
Сам не знаю. Сейчас перезапускаю, правильно подбирает ID. Может с условием в итераторе что-то не так? Так как я сейчас завершил два элемента, но переменная все равно = нет. У меня в цехах 3 воронки и в условии они прописаны
Judo
Вот тут видно, что даже в случае успеха все равно переменная равно нет
Judo
Хотя в конце всего БП у меня очистка переменной
Илья
Еще раз, у тебя сейчас поиск элементов корректный?
Judo
да
Илья
выведи в отчет длп.результат
Илья
я же писал - выводи все такое в отчет
Илья
от чего зависит дальнейшее движение
Илья
не задвоил ли где то
Илья
попробуй актвити поиск элемента смарт
Илья
получить информацию об элементе смарт процесса
Judo
Илья
Так и? А что не так?
Илья
У тебя обе в успехе Переменная должна быть пустая
Илья
Ты же с правой ветки убрал заполнение переменной
Илья
Потом у тебя условие - если пустая то меняй стадию
Judo
Так и? А что не так?
Получилось вот так. Добавил дополнительное условие на проверку воронки и внутри оставил только одно условие для каждой воронки
Judo
Сооронбай
Всем привет , задам еще разок вопрос , может кто знает - как перенести коменты, аудио(звонки) , историю изменений лида/сделки/контакта с облако на коробку ? Пробовал импорт / экспорт - перенесло все кроме этого …
Timo
Как обведенное красным скрыть от менеджеров на тарифе стандартный?
Илья
От определенных сотрудников - никак
Timo
Скрыть поле
Если скрыть, то руководитель и сотрудник смогут просмотреть , если потребуется?
Сергей
Если скрыть, то руководитель и сотрудник смогут просмотреть , если потребуется?
Настройте им свои виды карточек - представления. А в общем виде скройте. И запретите менеджерам настраивать свой вид карточки.
Сергей
А как это делается на стандартном тарифе?
Права доступа CRM. Ну и просто внизу карточки можно ещё настроить общий вид.