Dmitriy
Померите ток через него, если меньше 20ма и громкость вас устраивает то пожалуйста
Said
Я подключал через транзистор.
Я вот и говорю, есть схемы с транзистором, а есть просто через 220 ом резистор
Andy
Пьезодинамик
ага, тогда слово "активный" предполагает, что есть активный компонент, например транзистор. Если так то ответ "подключайте", если же под словом "активный" подразумевается что-то другое то "не подключайте". А еще лучше если бы стразу указали модель :)
Said
К примеру такой
Said
Моделей у них нет как таковых
Andy
https://amperkot.ru/products/pezodinamik_buzzer_aktivnyiy__1_sht/23870631.html
ясно, тут главное что вот это написано "Активные пищалки, отличаются тем что нельзя задавать частоту." в вопросах-ответах. Т.е. внутри уже стоит генератор. Так что простого транзисторного ключа будет достаточно.
Andy
Спасибо )) тогда буду искать схему
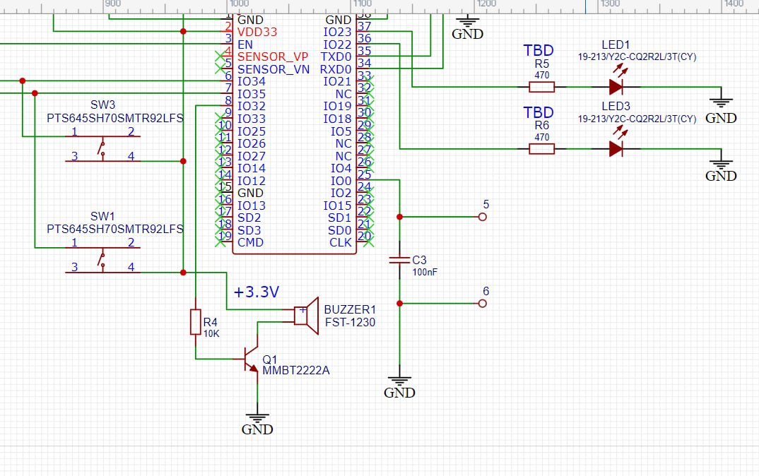
можно вот так подключить - вместо светодиода и резистор 47R бузер и все Транзистор любой какой есть
Владимир
но это не точно
Andy
а 10К не много будет?? обычно в районе 1К ставят вроде
для esp32 нормально, у нее очень маленькая нагрузочная способность, на все выводы 40 мА всего
Владимир
вопрос в другом, при 10К открываться транзистор будет
Владимир
?
romanetz
Iб=(3,3-0,7)/10000
romanetz
вопрос в другом, при 10К открываться транзистор будет
Транзистор, в общем, при любом токе открывается, это в принципе прибор с токовым управлением
romanetz
При h21=100 будет 26 мА в нагрузке
romanetz
Если ток нагрузки меньше - см. по выходной характеристике, если больше - то будет вот этот
Said
Said
Пойдет так?
Andy
пойдет
Said
пойдет
Спасибо большое ))
Viter
Библиотеки не кривые? Меня тоже интересует этот вопрос. Пока не было необходимости 8 шт подключать, но не факт, что не будет нужно.
Датчику надо время для ответа порядка 0,7 с, поэту разделите запросы на каждый отдельно через delay
Leonid
Я тут столкнулся со странной проблемой, решил подключить часики по i2c, говнокодю через platformio, так вот они завелись только на io 22 и 21 , на других esp32 их в упор не видел, хотя я их в Wire.begin я их прописывал
Leonid
Собственно вопрос так и должно быть или особенность platformio
Denisio
не уверен что esp32 умеет маппить порты для i2c
Denisio
ок ок, прсото надобности не было
SetPf
PЗдравсвуйте. Вопрос. В стандартной библиотеке http сервака. Что бы добавить хидер к чанкед блоку, требуется свою чанкед отправку писать.
SetPf
Так?
Resident
200 устройств по rs485, не получится подключить на 1 устройство?
Resident
Точнее как репитеры выбрать?
Юрий
Обычно до 32 на один повторитель
Resident
У кого опыт был?
Resident
Во
Resident
В самый раз, какой повторитель посоветуешь?
Юрий
Не пользовался, но у ОВЕН вроде были АС5
Юрий
https://owen.ru/product/owen_as5
Resident
Да только их нормально и получится купить
Resident
Остальное на али
Resident
А с али есть что посоветовать?
Юрий
Не сталкивался😔
Sneg.
Подскажите пожалуйста, вчера задавал вопрос по датчикам ds18b20. Сегодня после всех манипуляций, они заработали. Но заработали как оказалось только от usb. Как только включаю в розетку датчики ведут себя как хотят. Показывают некоректные значения либо совсем отваливаются. В схеме присутствуют понижайки mini 360 и блок питания на 12в от светодиодной ленты. Думаю они как то шумят и мешают работе датчиков. Подскажите пожалуйста как избавиться от этого шума?
romanetz
У кого опыт был?
Это изврат, из-за скорости опроса
Andy
Подскажите пожалуйста, вчера задавал вопрос по датчикам ds18b20. Сегодня после всех манипуляций, они заработали. Но заработали как оказалось только от usb. Как только включаю в розетку датчики ведут себя как хотят. Показывают некоректные значения либо совсем отваливаются. В схеме присутствуют понижайки mini 360 и блок питания на 12в от светодиодной ленты. Думаю они как то шумят и мешают работе датчиков. Подскажите пожалуйста как избавиться от этого шума?
собственно вариантов немного: конденсаторы на питание - электролиты + керамика. либо линейные стабилизаторы плюс опять конденсаторы. либо менять бп. т.к. от usb работает нормально, то только питание. еще остается просадка напряжения из за перегруза бп. и да все это мои гадания т.к. схемы нет и я сижу на горшке :)
Sneg.
А может проще осликом в линию ткнуться, чтобы не гадать?
Если имеешь ввиду осцилограф, то он есть. Только как пользоваться им не знаю. Он пришел 3 дня назад, пока не изучал совсем
Said
Нашел схему от модуля ESP32 с камерой. Может кому пригодится
Dmitry
А где для него код для видеорегистратора на флешку? не нагугливается
Said
А где для него код для видеорегистратора на флешку? не нагугливается
Взял отсюда : https://randomnerdtutorials.com/esp32-cam-ai-thinker-pinout/
Andy
А где для него код для видеорегистратора на флешку? не нагугливается
Ставите в машине 5G роутер с wifi и сразу гоните на видеосервер. Если машину раздавит в лепешку, то почти весь видеопоток сохраниться. Удобно! :)
Nick
Ставите в машине 5G роутер с wifi и сразу гоните на видеосервер. Если машину раздавит в лепешку, то почти весь видеопоток сохраниться. Удобно! :)
Если машину раздавит в лепешку, то плевать уже будет что там на видео. Восстановлению не подлежит.
Said
Спасибо
Да не за что ))
Daniil
чуваки у ардуино есть какая-нибудь библиотека для crc16 чтоб руками все это не писать?
Daniil
почему именно ардуино?
потому что весь проект в ардуино иде пишется
Void
https://www.google.com/search?q=crc16+%D1%81%D0%B8&oq=crc16+%D1%81%D0%B8&aqs=chrome..69i57.10059j0j7&sourceid=chrome&ie=UTF-8
Daniil
https://www.google.com/search?q=crc16+%D1%81%D0%B8&oq=crc16+%D1%81%D0%B8&aqs=chrome..69i57.10059j0j7&sourceid=chrome&ie=UTF-8
гуглить и я умею) просто руками писать все это не хочется(алгоритм crc)
Void
https://catcatcat.d-lan.dp.ua/skachat/primeryi-postroeniya-koda-programm-dlya-pic-kontrollerov/vyichislenie-crc16/
Daniil
https://catcatcat.d-lan.dp.ua/skachat/primeryi-postroeniya-koda-programm-dlya-pic-kontrollerov/vyichislenie-crc16/
CRCit=CRC16(dtest, 4); CRCit=CRC16_CCITT(dtest, 4); что за 4 не подскажете?
Void
кол-во
Daniil
понял, спасибо
Сергей
Всем здравствуйте. Подскажите пожалуйста по такой задумке. Esp32 собирает сведения от нескольких ble устройств и отсылает по wifi mqtt. На esp8266 реализована wifi mqtt и успешно работает принимаются и отсылаются данные. Но мысль пошла дальше и есть нужда подключить несколько ble устройств на китайских jdy модулях типа 25й (изучаю этот вопрос, какие поддерживают ble). каждый ble модуль будет считывать несколько датчиков по i2c и возможно один пин на выход. Питание автономное, поэтому другое дешевое и простое решение не пришло в голову. Главный вопрос по привязке устройств ble к wifi-ble (esp32). Допустим у устройств есть по одной кнопке. Как сделать что бы при нажатии кнопки на esp32 он слушал всех, но добавил в свою сеть те ble на которых будет нажата своя кнопка. Устройств ble от 0 до 6.
Сергей
Пишется в Ардуино Иде.