Алексей
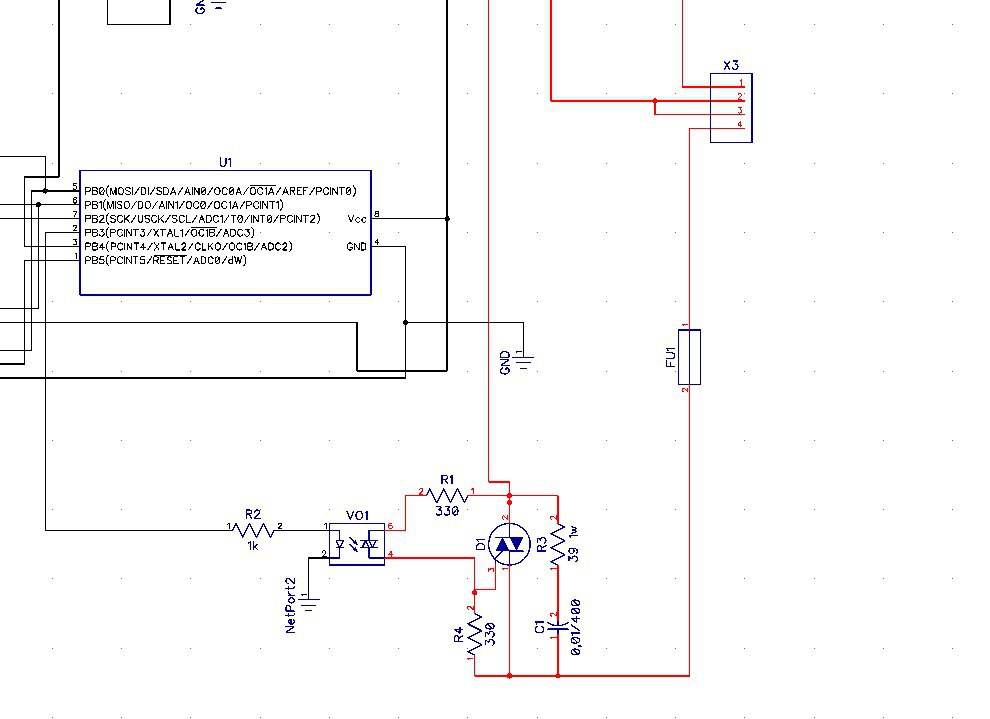
завтра фен должен дойти (что бы фару вскрыть) попродую достать акум и уже на столе с акумом от байка все это дело тестить, скорит так сгорит =))) куплю пару зарядок в прикуриватель и их раздербаню, там то уж точно все ок должно быть =) одну на ленту и одну на ардуинку с общей землей.
Denys
Independent studies by the Society of Automotive Engineers (SAE) ha ve shown that voltage spikes from 25V to 125V can easily be generated [1], and they may last anywhere from 40ms to 400ms.
Алексей
Вообще не понятно... Полярность не перепутали?
ну вот первую я так и спалил =) был не уверен где плюс где минус =))) уже было темно и устал за день =) а вторую я ну вот прям 100% правильно подрубил, но возможно накасячил где то еще =)
Алексей
Dmitry
ну вот первую я так и спалил =) был не уверен где плюс где минус =))) уже было темно и устал за день =) а вторую я ну вот прям 100% правильно подрубил, но возможно накасячил где то еще =)
Скорее всего вы где-то ошиблись с питанием или подключением. Разницы нет от чего запитано устройство, от аккумулятора или блока питания.
Dmitry
а как защититься от этого? мож кондер какой поставить или еще че? =)
Достаточно следить за исправностью генератора и хорошим контактом проводов генератора и АКБ
Алексей
у меня там кнопка еще идет на переключение режимов, скорее всего в место земли через резистор притягивающий я ее к плюсу притянул =))))
Denys
а как защититься от этого? мож кондер какой поставить или еще че? =)
кондер скорее всего бесполезет, не думаю, что есть легкий выход из ситуации, чтоб именно надежно было и ничего не загорелось даже если поставить предохранитель и TVS к примеру - скорее всего если в сети авто проблемы - предохранитель будет постоянно гореть
Denys
может конечно PPTC + TVS...
Алексей
может конечно PPTC + TVS...
Для меня это выглядит как заклинание :)))
Denys
Проблем в сети там быть не должно, байк этого года недавно из магазина :)
у мотоцикла тем более бортовое напряжение может быть нестабильным
Den
Два метра заявленных может измерить?
Может. У меня был. Только у нее предел по-моему это.
romanetz
И настройки крутить, есть смысл?
Den
Хз, сильно не копался. Того что было из коробки, хватило для моей задачи.
romanetz
Понятно
Denys
Коллеги, кто сталкивался с esp8266 с флешками PUYA? их esptool вообще отказывается шить, timeout в самом конце (в своем сетапе уверен, после перепайки флешки модули работают) я конечно перепаиваю, но... (нашел старые esp-01 модули в загашнике, а они такие вот, неудачные)
Denys
Все было просто, увеличил таймауты в esptool.py
ᅠDin
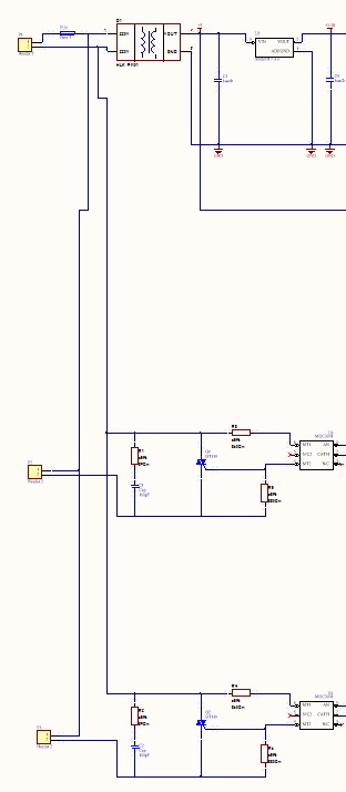
я делал вот так
На сколько я правильно сделал? И стоит ли делать "землю" под esp?
ᅠDin
ᅠDin
Sergey
да вроде правильно )
Andy
Под антенну производитель не советует медь класть https://www.espressif.com/sites/default/files/documentation/esp-wroom-02_pcb_design_and_module_placement_guide_0.pdf
Sergey
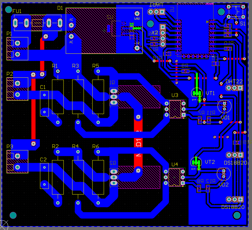
не увидел подтягивающего резюка для далласа
Dmitry
не увидел подтягивающего резюка для далласа
Есть он справа R19 с другой стороны платы.
Dmitry
Для DHT22 вроде тоже подтягивающий резистор нужен. Посмотри даташит.
ᅠDin
ᅠDin
Vasiliy
Почему может вдруг внезапно: Fatal exception 9(LoadStoreAlignmentCause): epc1=0x40220a9f, epc2=0x00000000, epc3=0x00000000, excvaddr=0x00000045, depc=0x00000000 ets Jan 8 2013,rst cause:2, boot mode:(3,6) ? (у меня esp-12, если это имеет какое-то значение) Пытаюсь помигать светодиодом: http://ix.io/2hsy https://github.com/vyorkin/esp8266-examples/blob/master/01_blinky/user/user_main.c#L9
Abu
watch complete tutorial @ https://www.youtube.com/watch?v=pzQgAQWDCUs 🌐Diyusthad.com ▶️Subscribe @ bit.ly/2L7VLn3
Sergey
Он есть. R19
а увидел
Dmitry
Он есть. R19
https://github.com/Hieromon/AutoConnect/blob/master/README.md вот это можно использовать в проекте, чтобы легко подключаться к разным вай-фай сетям
Dmitry
Смотрел несколько видео где взрослый дядя говорит что Ардуино это просто игрушка, а стм32 это хорошо. Раньше я работал в codevisionAVR. Теперь восновном в Ардуино. Пробовал перейти на стм, но так и не получилось в лёт. Я вот не пойму он серьезно или я глупый?
Dmitry
На есп8266 сделал управление теплым полом и приложение на телефон для него. А вот как это сделать на стм даже боюсь думать сколько кода там писать! На кодевиженавр, тоже не хочу представлять даже.
Dmitry
Извините за оффтоп.
Ivansuper
Ардуино просто не такая гибкая местами. Если использовать сдк нативные от разработчика плат, то там куча своих возможностей всплывает
Ivansuper
Банальный пример, у меня на ардуине под есп32 micros() возвращала 32 битное число, в то время как таймер на чипе возвращает 64 битное. Вот тебе и привет
Dmitry
В Ардуино тоже можно напрямую переферией управлять.
Ivansuper
В смысле?
Ivansuper
Пины дергать чтоли?
Dmitry
В смысле?
Напрямую с регистрами работать. Делал генератор.
Ivansuper
Эм. Ну это очень слабый пример
Dmitry
Эм. Ну это очень слабый пример
Согласен. Но я всегда думаю так, проц нужно подбирать под задачу.
Ivansuper
Ты конечно можешь писать под ардуино и там же вызывать функции из нативного сдк, на базе которого ардуина собрана, но тогда смысл в ардуине, когда половина кода и так опирается на нативный сдк
Ivansuper
В общем, тот дядька скорее всего имел в виду то, что серьезные продукты, особенно на продажу, делаются без ардуин. Ардуино это платформа с легким порогом входа и открытым кодом, которая пополняется библиотеками от всех кому не лень
Ivansuper
В целом я очень часто вижу на ней проекты аля робот катается вперед назад. Что-то довольно серьезное встречается редко
Ivansuper
Вот пожалуйста пример кода из WiFiServer для ардуино платформы. Что это такое? Где возврат кода ошибок? Лучше бы такое переписать, но опять же тогда можно и сразу в ESP-IDF
Andy
ардуино сделан для ознакомления с мк, проектировкой , тестов и обучения, но никак не с созданием на его основе устройств, кроме игрушек и любительских упрощенных конструкций. Делать проект для организации на ардуино - это дорого, глупо и громоздко.
romanetz
Вот пожалуйста пример кода из WiFiServer для ардуино платформы. Что это такое? Где возврат кода ошибок? Лучше бы такое переписать, но опять же тогда можно и сразу в ESP-IDF
Я даже не знаю, а что с ними делать? Ну вот не выделила система память под сокет, например. Приложение все равно работать не сможет.
Ivansuper
Я даже не знаю, а что с ними делать? Ну вот не выделила система память под сокет, например. Приложение все равно работать не сможет.
Смотря какой сценарий придуман для той ситуации когда не смогла та или иная функция отработать. Начнется полный debug hell. Абстракция должна хотя бы булеан вернуть подавая тебе сигнал о том отработало или нет
Ivansuper
С такими функциями код может зайти вообще в неведомое состояние вплоть до испортить содержимое флеш (если оно с ним работает например) или еще чего вытворить
Ivansuper
Если так не хочется об этом заботиться, то тогда в таком месте надо делать halt
romanetz
Тоже игрушка
Странный подход
🇷🇺 Vladimir
там половины обвязки нет, которая должна быть по даташиту
🇷🇺 Vladimir
код либ на отъебись пишется
🇷🇺 Vladimir
для сделать проект на коленке подойдет
Dmitry
Странный подход
Это их мнение.
🇷🇺 Vladimir
для коммерческих и промышленных решений абсолютно нет
🇷🇺 Vladimir
если твое изделие будет зависать как хуй пойми что и работать дебильно, то оно будет провальным
romanetz
Так-то говно можно и на чистом си наваять...
Dmitry
если твое изделие будет зависать как хуй пойми что и работать дебильно, то оно будет провальным
А если всё правильно написать и оттестить и без зависаний, то тогда что? Ардуино всё равно плохо?
🇷🇺 Vladimir
оно не заработает потому, что даже элементная база вокруг нее неполная
romanetz
для коммерческих и промышленных решений абсолютно нет
А какая модель угрозы/неисправности берётся для анализа пригодности/непригодности для работы в коммерческом или промышленном решении?
🇷🇺 Vladimir
профессионалы к ардуине не притронутся