Ruslan
вот это интересная инфа
Владимир
Документация на чип.
Владимир
Но там не только это важно но ещё и то в каком состоянии пин при запуске.
Slava
я искал в яндекс картинках esp32 pinout и esp8266 распиновка и т.п.
Ruslan
шифрацией прошивки кто пользовался?
ᅠDin
В смысле не где? 4 провода и вперёд.
Чёт ступил. Те просто из этой схемы убрать кнопки?
Владимир
Чёт ступил. Те просто из этой схемы убрать кнопки?
ну и сделать площадки/пины чтоб подключится и на 0 замкнуть
Владимир
так вот?
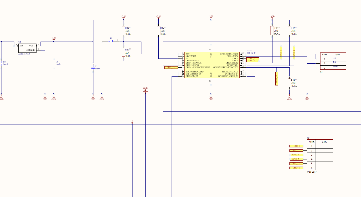
а мы чего делаем? rx, tx gnd выведены для прошивки? перемычка с GPIO0 на GND где?
Sergey
так вот?
а почему rst на gnd висит?
Ruslan
Не хочет, чтобы запустилось )
Sergey
Не хочет, чтобы запустилось )
а .. ну тогда все верно сделал )
Медоед
Всем привет. Делаю связь между esp8266 и андроид по tcp. На esp8266 сервер: void loop() { WiFiClient client = server.available(); if (client) { while(client.connected()){ client.print("response\n"); delay(1000); } client.stop(); } } На Андроиде готовый tcp клиент с play market. Когда я подключаюсь клиентом, сервер шлёт "response" секунды две и отключается соединение. По коду сервер должен посылать сообщение пока клиент не отсоеденится. Что здесь не так? Или это я не понимаю принцип работы?
Владимир
То есть то что гнд кроме ресета ни куда не идёт ни кого не возбУдило?
ᅠDin
То есть то что гнд кроме ресета ни куда не идёт ни кого не возбУдило?
Вот вроде бы исправил. gpio 0 и gnd буду замыкать проводом.
ᅠDin
вот если что полная схема. Притягивать gpio к питанию обязательно и как это правильно сделать?
Владимир
Ээээ вот gpio9 и 10 вроде для внутренней памяти.
Владимир
Чет не найти доку.
ᅠDin
да там вся схема возбуждает )
сейчас то я вроде бы исправил. или нет?
Sergey
сейчас то я вроде бы исправил. или нет?
если димер не планируется то лучше зять moc3061 или другой с zeroCross
Sergey
и их же я подключал без транзисторов, тоже работают
Alexey D.
Други, подскажите в чем я тут дурак... есть nrf51822 Есть китайский ST-Link v2 Подключено "четырьмя проводками". При запуске OpenOCD получаю лог(ниже) Примерно с месяц назад все работало. Тот же модуль установленный в отладку BLE400 подключенный через китайский JLink работает "на ура". Info : 353 17476 stlink_usb.c:1730 stlink_usb_state(): Previous state query failed, trying to reconnect Debug: 354 17481 stlink_usb.c:768 stlink_usb_error_check(): unknown/unexpected STLINK status code 0x5 Error: 355 17484 hla_target.c:469 adapter_poll(): jtag status contains invalid mode value - communication failure Debug: 356 17487 target.c:1591 target_call_event_callbacks(): target event 0 (gdb-halt) User : 357 17489 target.c:2794 handle_target(): Polling target nrf51.cpu failed, trying to reexamine Debug: 358 17492 target.c:1591 target_call_event_callbacks(): target event 17 (examine-start) Debug: 359 17495 hla_target.c:777 adapter_read_memory(): adapter_read_memory 0xe000ed00 4 1 Debug: 360 17498 stlink_usb.c:768 stlink_usb_error_check(): unknown/unexpected STLINK status code 0x5 Debug: 361 17501 target.c:2361 target_read_u32(): address: 0xe000ed00 failed User : 362 17504 target.c:2802 handle_target(): Examination failed, GDB will be halted. Polling again in 6300ms
Медоед
Люди добрые, есть кто работал с tcp андроид--esp8266 ?
Медоед
Медоед
В пункте "обмен данными" будет происходить один раз read один раз write и соединение закроется, или сколько захочу раз?
Ihor
Люди добрые, есть кто работал с tcp андроид--esp8266 ?
вы в лупе каждый раз клиент создаете, вынесите WifiClient client из лупа в глобал
Ihor
Медоед
Хорошо спасибо
Медоед
А за что отвечает =server.available() ?
Ihor
А за что отвечает =server.available() ?
посмотрите в документации
Медоед
Хорошо
romanetz
В пункте "обмен данными" будет происходить один раз read один раз write и соединение закроется, или сколько захочу раз?
Оно в бесконечный цикл обычно вносится с условием выхода, что соединению кирдык, или что горшочек не вари
ᅠDin
если димер не планируется то лучше зять moc3061 или другой с zeroCross
я уже 3041 купил. И раз вы уже смотрели мою схему можете посмотреть как лучше сделать?
ᅠDin
Ээээ вот gpio9 и 10 вроде для внутренней памяти.
значит эти гпио получается нельзя использовать? только для карт памяти?
Sergey
я делал вот так
Владимир
значит эти гпио получается нельзя использовать? только для карт памяти?
Вот наткнулся на хороший ответ https://esp8266.ru/forum/threads/i2c-ne-rabotaet-na-gpio9-10.1530/post-20724
Владимир
Сам чип есп не имеет памяти и она установлена на плате рядом. Вот эти самые гпио 9 и 10 используются для работы с ней.
ᅠDin
я делал вот так
А как правильней сделать или лучше?
Artem
Господа подскажите я могу на есп32 подключить датчик давления на gpio5
Artem
Artem
книжка пишет что
Ivansuper
Там же написано, что ты можешь его использовать, но примечание так же написано -- при старте платы с него выходит сигнал
Artem
это я прочитал
Artem
я имею в виду влияет ли это на показания с датчика давления, который будет на этом пине
Artem
и сколько по времени после старта будет идти сигнал
Ivansuper
За такими подробностями только в даташит. Но раз там at, а не after/since, то после передачи управления в app main оно будет спокойным. Что за датчик?
Ivansuper
Датчики разные, шины данных разные. Уточнять надо
Artem
https://aliexpress.ru/item/32915402276.html?spm=a2g0s.9042311.0.0.264d33edk1z29I
Ivansuper
Что то мне говорит, что это обычное аналоговое устройство, которое надо вешать на ADC пин, при чем оно работает на 5В, что не совместимо с есп32
Artem
через делитель напряжения совместимо
Artem
ну да, на адц вешать это факт
Artem
он сейчас на gpio2 но там вайфай
Ivansuper
На сколько я вижу пятый gpio не может быть adc
Ivansuper
Выбирай другой
Ivansuper
Что значит там вайфай
Maxim
Просто светодиод же, не?
Artem
когда велбчен вай фай данные с датчика на есп не приходят
Ivansuper
Просто светодиод же, не?
Помоему да, там наплатный светодиод стоит
Алексей
привет всем! очень нужен совет, у меня wemos d1 mini хочу подключить его к мотоцыклу =) у меня есть понижайка на LM2596HVS будет ли она работать от акумулятора байка? или как подключить wemos d1 mini к байку.
Artem
откель же мне знать
Алексей
ладно, куплю зарядку автомобильную =) 2е =) и запитаюсь...
Алексей
Будет. Lm2596 настройте на 3.3вольта.
я настроил на 5 вольт и подрубил ее к пину 5в и спалил 2 понижайки и вемос =)
Алексей
поэтому и спрашиваю, я в этом не очень секу =) я программис =) но от адаптера 19в через эту понижайку все работало, так же работало и просто от усб, теперь мне снова нужно разбирать фару (это ад) так как все ленты спалил =)))
Алексей
сделал фары себе с управлением через айфончик и к херам все спалил =) купил 8 понижаек разных и еще 3 вемоса и 5 метров ленты =)))) что бы наверняка =)
Алексей
Алексей
и чет доверия к этим понижайкам больше нет, может у акума ампер жохрена и все горит, я хз =)
Dmitry
и чет доверия к этим понижайкам больше нет, может у акума ампер жохрена и все горит, я хз =)
Очень странно. Lm2596 надёжная вещь её вернее входное напряжение 35вольт. Всё должно было быть нормально, тем более вы от 19 вольт проверяли на столе
Алексей
так да тоже так думал, а когда воткнул в прикуриватель это все дело, оно крякнуло =) и выбило мне еще предохранитель в байке =) я оперативно понижайку заменил и еще раз воткнул но уже с лентами и ардуинкой и все как заискрит задымит =)))