Псевдо голограммы
Как думаете реализовано?
proxx
Как думаете реализовано?
водяная пыль скорее всего
водяная пыль скорее всего
Нет )) ответ частично виден на нижней гифке
Павел
Здравствуйте. Готовь сани летом но новый год уже через месяц :) Никто не реализовывал гирлянды на ws2812 такого типа https://youtu.be/9yhHsthMB0s ? Так понимаю несколько вертикальных гирлянд, ну очень понравилось, но не знаю как реализовать.
proxx
Павел
😁
Ground
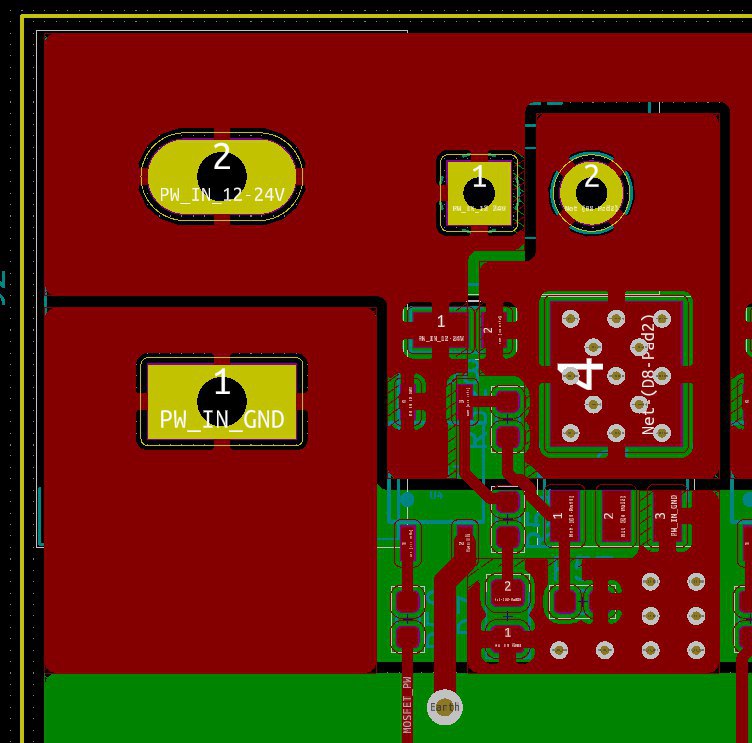
Кто разбирается в разводке плат, так норм будет, ничего страшного что via так нелепил, китайцы не забракуют?
Ground
Ground
Alex
Зависит от диаметров via и пятаков. На каждом производстве свои стандарти допустимых размеров. А вот на количество сверловок ииметализаций обычно ограничений нет.
Alex
Но надо ещё учитывать что виа на посадочной площадке земли глупая идея, при пайке сложно будет припаять из-за теплоотвода переходник отверстий.
Ground
@MeJIyA В общем сделал переход вообще через предохранитель самовосстанавливающийся с ножками (он там не лишним будет), плюс via убрал подальше от деталей. Отправил на изготовление, как придёт посмотримс. Спасибо за консультацию.
Alex
@groundzerro пожалуйста)
Ground
Китайцы с jlcpcb оказывается вообще быстро делают, вчера отправил сегодня уже половина процессов готова, такими темпами детали не успею закупить придёт всё )
Алексей
а халявы по доставке у них уже нет? 😊
Ground
не нету к сожалению ((( но по ценам вроде как всёравно самые дешевые, только вот за цвета полюбас надо доплачивать, а так только зелёный
Alex
@groundzerro ну так это их зароботок, хотя я у себя заказую в Украине, есть просто производсво где и скорость норм и цены на уровне Китая и смд монтаж копеешный)
Ground
Ну если под боком всё, то почему-бы и нет, у нас в глубинке только китайцы, а вот резонит, я считал что-то дороже всёравно выходит, по крайней мере для штучных прототипов
Alex
Ну тут согласен для прототипов китай №1
Alex
а вот серийно то уже надо смотреть)
Алексей
для прототипов лут 😊
Alex
ну когда 2-4 слоя то лут не очень особенно для 0,2мм растояния меж дорожками
Алексей
ну это да
Alex
хотя 2 сторонюю делал с 0,2 допуском лутом, но там и норм принтер с толстым слоем тонера и ламинатор с 2 стороним прогревом и спец бумага глянец которая идеально перебивалась) и ещё перед перебиванием плата прогревалась))
Ground
я тоже Лутом в своё время делал, но сейчас чёт совсем платы стали недорого, вот и думаешь насколько целесообразно по времени лутить, прототип можно на макетке собрать ) правда если SMD то труба
Jason
а щас есть возможность еще и пайку компонентов заказать?
Ground
SMD монтаж у китайцев точно можно, не знаю правда сколько это стоит, пайка выводных поди тоже
Anonymous
а щас есть возможность еще и пайку компонентов заказать?
Думаю, что кто-нибудь, да обязательно делает. Смотрел ролик про одну китайскую фабрику, там через трафарет наносили паяльную пасту, а робот выставлял делали
Алексей
на муське недавно был обзор робота такого
Ground
только я так понял для автомонтажа надо плата что-бы соответствовала определённым параметрам, зазоры между деталалями, реперные метки на плате и т.д., от изготовителя зависит
Anonymous
Думаю, по герберу выставляется
Ground
@Bacchus777 А скиньте ссылку, найти не могу, интересно почитать
Алексей
https://mysku.ru/blog/taobao/66376.html
Алексей
но он стоит как хвост от боинга 😊
Ground
О, прикол, забавная штука
Resident
У нас на работе есть участок поверхностно го монтажа какраз робой детальки выставляет
Resident
Вот только дорогое это удовольствие
Resident
Трафарет что бы пасту нанести стоит от 8000р штука
Resident
Импортные чпу
Resident
А так от 2коп точка пайки + детали естественно
Resident
Но вот трафарет)
Alexander
Для пасты тоже давно применяют чпу
Алексей
а пасту нельзя наносить шприцем на чпу?
Алексей
ну это первое, что в голову пришло
Алексей
по-хорошему пож это можно любой 3д принтер заточить
Alexander
Классический трафарет это химический процесс с фотошаблонами. Дорог сам по себе
Alexander
по-хорошему пож это можно любой 3д принтер заточить
Механика у принтеров недостаточно жесткая для таких работ. Отличие чпу и принтера именно в механике. Принтер не создает на деталь никакого усилия да и движущиеся части легкие. Но какой то компромисс возможен
Алексей
ну справедливости ради, принтер это тоже чпу
Алексей
а пасту давить не сильно тяжелый механизм
Alexander
В общепринятом смысле принтер это не чпу) но общего безусловно много
Алексей
а что, у него не числовое программное управление? 😊
Alexander
Чпу или cnc устоявшийся термин для фрезерных станков. А принтер это адитивная технология. Совершенно разное. Конечно и там и там шаговики основа как и числовое управление. Но как бы сталь тоже варят, но сталелитейный завод не кухня) впрочем я занудствую
Alexander
https://youtu.be/4U77GsJPD44
Alexander
Примитивная самоделка. Кстати может тоже такое сделать
Alexander
Кстати не думал что так просто. Диспенсер от компрессора, я сейчас таким вручную пользуюсь. И какая то простая 2.5 оси механика
Извиняюсь за офтоп у всех ютуб видео не открывается внутри чата?
Alexander
У меня открывается
У меня открывается
Значит мой черный ютуб не дает. Спс
Alexander
В ютьюбе ищется легко cnc solder flux
Ground
На смартфоне открывается на компе нет
В ютьюбе ищется легко cnc solder flux
Да это не проблема найти спасибо. Просто внутри чата проигрывались раньше видео без открытия офф клиента ютуба.
Ground
Кто знает у еспишки мощей хватит вот с этого ацп ADS1115 посчитать trueRMS в риалтайме, вроде как у самого чипа 860 измерений в секунду. Я если честно пока не очень разобрался в математике расчётов, вроде даже либы какие-то есть для ардуинки, но там 10-12 бит а тут все 16 бит, не знаю сильно ли это будет влиять. Или ещё другой вариант взять чип LTC1966 вроде и цена более менее. на него переменное напряжение, а с него уже на АЦП и микроконтроллером делать единичные измерения, тогда всё понятно, и просто. И ещё нужно на вход мультиплексор поставить на 16 каналов, но с этим вроде всё просто и проблем быть не должно.
Ground
Ещё как вариант STM32 взять как микроконтроллер, у него вроде и проц мощнее и разрядность больше, точно должен справится, вот только стоит-ли овчинка выделки, темболее я с ним вообще не знаком пока.
Ground
16 каналов? Это значит считать нужно в 16 раз быстрее. Надо более детально задачу смотреть. Почему бы не взять специализированные чипы умеющие true rms?
Не не надо, они параллельно то никак не посчитаются, просто мультиплексором буду по очереди переключать, считать, складывать в кубышку
Ground
Ну вот я специализированный чип тоже рассматриваю
Ground
только не понятно ему можно как-то сказать "считай вот от сюда", потому как он точно ничего знать о мультиплексоре не будет, и не получится ли у меня что на выходе чипа будет смесь из разных каналов
Ground
16 спец чипов и 16 Ацп мне точно не потянуть ) эт дорого слишком
Ground
там сетевое напряжение со всяких импульсный источников с кривым синусом будет, так что условно частота 50 Гц