Тецкатлипок
Стопе
Тецкатлипок
Ща пошел гуглить
Denisio
там пока только viewer, редактирования не особо
Тецкатлипок
Оооо
Тецкатлипок
Не думал что кто то еще пойдет по пиздячному пути изиайде
Denisio
это же не отменяет десктопной версии
Denisio
оно одновременно живёт
Тецкатлипок
То понятно
Тецкатлипок
Но веб версия альтума....
Denisio
просто + к коллаборации над проектами между филиалами
ainu
0.23 рубля в день в общем майнит esp32
ainu
Можно даже не заморачиваться
Denisio
ещё раз - не планируется делать полноценный AD в вебе, по крайней мере в этом году
Тецкатлипок
Я с изиайде наковырялся что бы понять что там чисто ограничение на сам язык и с js там ничего не светит сложного собрать
Denisio
есть webassembly жэ
Тецкатлипок
есть webassembly жэ
Не знаю Может когда ковырял еше не было
Denisio
поверь, мы используем webassembly для viewer
Тецкатлипок
Вайверы есть куча онлайн
Denisio
это всё хуйня!
Тецкатлипок
Есть тупо либы и можно себе на сайт натянуть
Тецкатлипок
Что удобно кстати
Тецкатлипок
Сделали для локального гита возможность просмотра
Роджер
Угу
Denisio
Denisio
выглядит так
Denisio
и вот так в 3д
Тецкатлипок
Да я стар Я супер стар!
Алексей
На хабре есть чувак он комп на релейках собирает
В Майнкрафте сделали комп... Это прикольно.
Тецкатлипок
В Майнкрафте сделали комп... Это прикольно.
Там жесть Там с нулевого уровня и до максимальной высоты приблуда И по ширине от горизонта до горизонта Голый редстоун Никаких либ В инете есть целое сообщество на эту тему Делятся как оптимально собрать мультиплексор из пары блоков и тд
Алексей
Это я понимаю, извращение. :)
Тецкатлипок
Ага Есть же компьютеркрафт в нескольких версиях Есть просто редстоун аналоговый с проводами и тд Но нет кто то хочет по харду)
Тецкатлипок
вообще очень познавательно особенно для тех кто только вкатывается в микроконтроллкры
Тецкатлипок
самый что ни на есть низкий уровень
Василий
По поиску "оптрон 815" Гугл выдал десяток разных оптопар, без конкретного названия не понятно что вы выбрали
ну я расчитывал по принципу: светодиод на 1.4в, 20мА, выход 3.3в - 1.4в - 1.9. соотвественно надо "потерять" 1.9 вольта при токе 20ма.
Василий
а предыдущее сообщение?
ну мне важен был "бинарный" режим, ток там мизерный, но я не мерял - нагрузка драйвер светодиода PWM вход
Василий
зачем вы в диод подаете максимальный ток?
это вроде как "номинальный"
Anonymous
ну мне важен был "бинарный" режим, ток там мизерный, но я не мерял - нагрузка драйвер светодиода PWM вход
или посчитате ток или покажите схему, я посчитаю ток по выходу, и потом на входе
Тецкатлипок
Для ленивых есть уйма онлайн калькуляторов
Василий
там схема простая, на выходе с есп висит оптрон, а вторася сторона включена в драйвер (схем нет, это минвел)
Василий
Для ленивых есть уйма онлайн калькуляторов
потом нагуглил его, он по моим цифрам тоже выдал 100ом
Василий
но может оказаться, что я цифры не правильно взял
Василий
Anonymous
ну так зачем вы в диод пускаете максимальный ток?
Василий
и вы не знаете какой это "минвэл" ?
LCM-25, но могут быть варианты. у меня тут еще проблема: лед с управляемой температурой, пока не пробовал как ею "плавно" рулить через один драйвер
Василий
Василий
+ солид для полного отключения драйвера (не все драйвера умеет "плавно" включаться в нагрузку (я не про зажигание, я про выбивание автоматов)
Anonymous
да.
а 10В откуда берете?
Василий
а 10В откуда берете?
не, там не надо. оно работает, чисто оптрон между Dim + и Dim -
Anonymous
не, там не надо. оно работает, чисто оптрон между Dim + и Dim -
Если я правильно понял даташит минвэла, то ток 100мкА Ваша оптопара имеет CRT больше 6 Значит вам в диод достаточно пускать ток 100мкА / 6 = 17мкА При этом транзистор на выходе полностью откроется. вам, чтоб спокойно себя чувствовать, можно пустить в светодиод ток 100мкА
Anonymous
грубо говоря ~1кОм?
хорошо, пусть будет 1 кОм, тоже будет работать
Василий
надеюсь вы 20 ма не GPIO на ESP берете!
ну сейчас оптрон напряму на есп висит, правда там то ли 700 то ли 1ком висит
Василий
на счет 100ом походу погарячился. переделаю
Василий
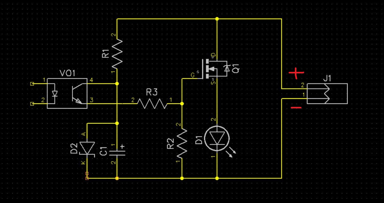
у меня еще вопрос (первый раз в жизни с полевиком вообще дело буду уметь. как можно реализовать упралени типа такого:
Василий
Василий
J1 - это драйвер, там 10-40вольт
Василий
мне надо иметь возможность отключить светодиоди (поясню, светодиодов два на таком драйвере, в зависимости от того, какой светодиод горит (или оба) меняется температура лампы
Ultrabug
D2 это чего?
Василий
стабилитрон
Василий
я не уверен что это заработае, поэтому ожидаю критики от опытных товарищей)
Василий
грубо говоря, на c1 хочется получить некое более менее стабильное напряжение. может тогда r3 и r2 не понадобятся
Василий
если я правильно "нагугли" то полевики управляются напряжением
Ultrabug
Q1 это n-канальный мосфет?
Ultrabug
К J1 что подключено - источник тока или напряжения?
Ultrabug
D1 это один светодиод или светодиодная лента?
Andre
плюс и минус правильно отметил? стабилитрон работает просто как диод?
Василий
там внутри две ленты (3000к и 6500к)
Василий
плюс и минус правильно отметил? стабилитрон работает просто как диод?
правильно. я свой стабилитрон скорей всего перепутал поялрность.
Ultrabug
это
во-первых n-канальный мосфет ты так не откроешь во-вторых, вся резисторная цепь непонятно зачем, и зачем там стабилитрон с конденсатором тоже непонятно