Тецкатлипок
Чудовище
Lucifer
Это не законно)
Тецкатлипок
Понятное дело тентаклями каждый сможет
Тецкатлипок
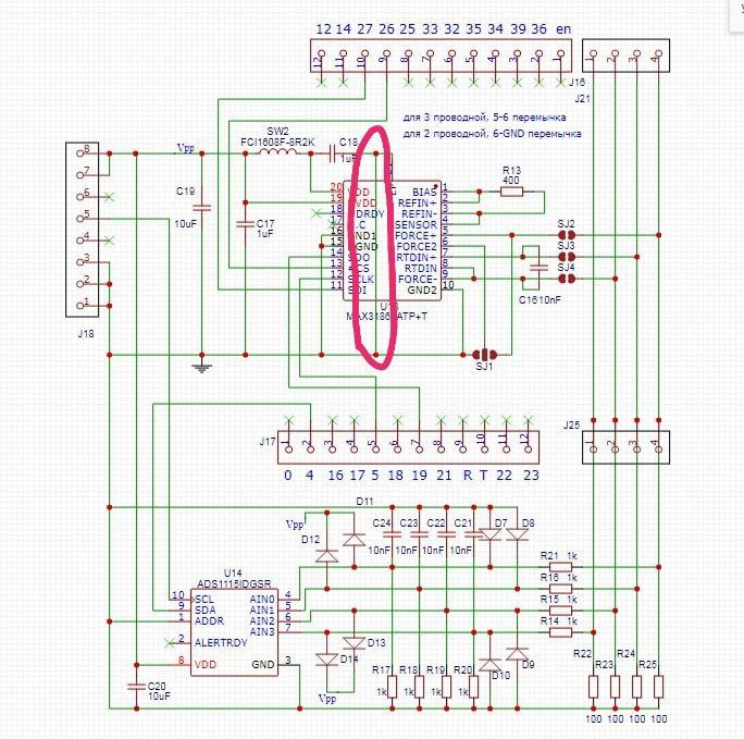
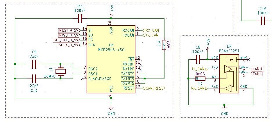
А что за диоды у тебя на логической шине??
Тецкатлипок
Гасители или что?
Lucifer
Смотрю на это. И блин, да как?)
Тецкатлипок
Смотрю на это. И блин, да как?)
Чудовише У них свои пути
sat
А что за диоды у тебя на логической шине??
на логической нет диодов , на ADC стоят защитные
Lucifer
Ахах)
Тецкатлипок
sat
sat
sod323
Тецкатлипок
Ясн
Тецкатлипок
По схеме понял
Тецкатлипок
Та надпись sda видимо просто с потолка)
sat
не та схема , щас правильную дам
Тецкатлипок
Токовая петля что ли? Не мало 0805 для 100ом?
Тецкатлипок
Кстати кто то новый кикад уже щупал?
Тецкатлипок
Что там как там?
sat
Тецкатлипок
Сильно))))
Lucifer
А че, так же делаю) этож просто схема)
Тецкатлипок
Это же ета хрень на винду Воркбенч или как он там?? Старая старая которая
sat
Сильно))))
что не эстетично?
Тецкатлипок
А че, так же делаю) этож просто схема)
Но не через елемент прямо В идеале вообще контакты не должны перемекатся что бы не путать
Тецкатлипок
что не эстетично?
Не очень круто
Тецкатлипок
Кроме земли которую явно последней рисовали))
Lucifer
Так схема на работу влияет) там уже как разведешь
sat
правилось , дроссель пришлось врисовать , вобщем так и оставил
Lucifer
Хотя можно и эстетичнее сделать)
Тецкатлипок
Нашел в истории, кидал тут тоже в помощь кому то Чем менее запутана схема тем лучше
Тецкатлипок
Тецкатлипок
Если у тебя 500+ елементов, искать края в путанице пиздец как сложнл
Lucifer
Тем понятнее что куда, эт то ясно)
Lucifer
Для этого делают ссылки и каждый элемент рисуют отдельно и подписывают) но подобным занимается порой лень)
Тецкатлипок
Хз хз
Тецкатлипок
Когда рисуешь блоками потом проще
Тецкатлипок
Если что то новое то ты тупо блоками импортируешь а не рисуешь все заново
Тецкатлипок
Плюс проверенные узлы и тд
sat
вот у меня блоками
Тецкатлипок
Вот например один типовый узел
Тецкатлипок
Вот например один типовый узел
Тецкатлипок
Просто один копипаст и у тебя уже согласован уровень
Тецкатлипок
вот у меня блоками
Да это видно причем Но не использование ссылок и шин не позволит скопировать нужный кусок прямо с проводниками
sat
есть там все
sat
вот в итоге
sat
Тецкатлипок
Красота))
sat
Тецкатлипок
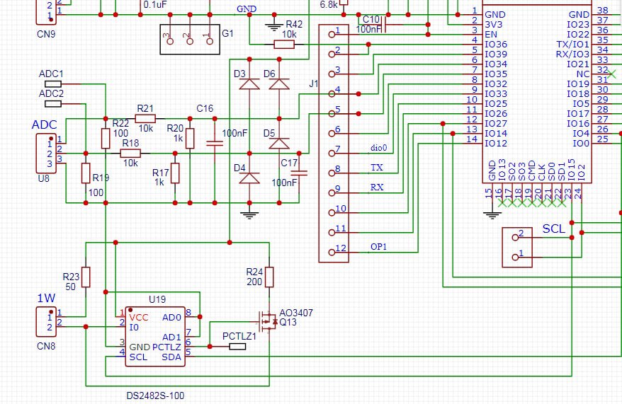
А что это если не секрет?? Что модуль понижайки вижу Вопрос что за такая странная форма выводов? И главное никаких дорожек не ведет..
Тецкатлипок
Аааа
Тецкатлипок
Оооо
Тецкатлипок
Ну вы мисье и изврат
sat
вот оно и есть
Тецкатлипок
Можно же заказать плату с боковыми пинами
sat
4-30вольт 1А DC-DC 3.3V
Denisio
Altium Designer ктонибудь использует?
Тецкатлипок
Altium Designer ктонибудь использует?
Хотелось бы Но он дорогой что пиздец Но классный
Denisio
я передам в отдел разработки, что его хвалят!
Тецкатлипок
Ага А бугалтерия вас пошлет))
Тецкатлипок
Там для юрлиц вообще конские цены
Denisio
какая бухгалтерия, я просто в Altium работаю :)
Тецкатлипок
Хотели когдамто перейти
Denisio
предыдущая компания где я работал - использовали AD купленный, да, за всю стоимость блядь.
Denisio
а щас у меня есть нормальная Dev версия Altium Designer :)
Тецкатлипок
Там есть фишка что можно купить ОДИН и компании этого хватит
Denisio
на самом деле не совсем.
Тецкатлипок
Но если в компании 10-20 тел что им пользуется то нужна мультидоспупная версия
Denisio
да, подтверждаю
Тецкатлипок
Он реально охрененный Куча фишек и тд
Тецкатлипок
То что в кикаде только через плагины
Denisio
а ещо Altium 365!
Тецкатлипок
Там уже есть и реализовано офигенно
Тецкатлипок
а ещо Altium 365!
Он только под винду увы((
Тецкатлипок
Впрочем как и альтиум
Тецкатлипок
Еще одна причина почему забили на него
Denisio
Altium 365 это веб же