Василий
так, сразу ж написал: я первый раз вообще с мосфетом имею дело, поэтому пытаюсь понять
Ultrabug
Хотя может откроешь, но не в насыщении будет и грецца (а ему незачем)
Тецкатлипок
Управление мощной нагрузкой постоянного тока. Часть 3. | Электроника для всех http://easyelectronics.ru/upravlenie-moshhnoj-nagruzkoj-postoyannogo-toka-chast-3.html
Andre
Там уже сейчас два светика, которые включаются в зависимости от условий, или надо этого добиться?
Ultrabug
Ultrabug
Тецкатлипок
так, сразу ж написал: я первый раз вообще с мосфетом имею дело, поэтому пытаюсь понять
Я кинул ссылку Определись какой именно у тебя мофсет и подключай Только помни что мофсеты переключаюися вольтажом И смотри податашилду верхнее плечо 80% мофсетов минимум на 12В полного закрытия идут
Ultrabug
Первая n-канальный, вторая p-канальный
Тецкатлипок
Пизда оптопаре будет очень быстро И мофсету заодно следом когда в оптопаре пробьет переход
Василий
Тецкатлипок
Ограничиваюшие резисторы важны
Василий
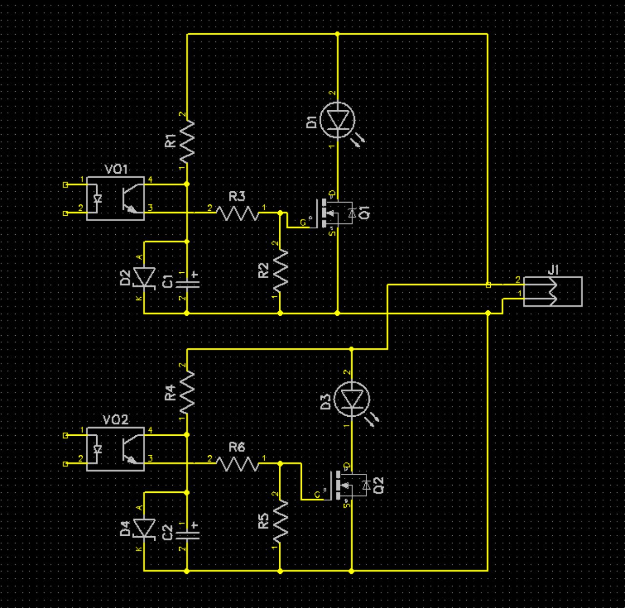
вот где то так: задача включать одии, другой или оба
Ultrabug
В ключевом режиме. Нужно посмотреть чтоб за напряжения все было в рамках, это общий принцип
Andrey
Народ, кто-то пробовал подключать к ESP GPS датчик(gy-gps6mv2)? Он у меня уже сутки на подоконнике лежит - в монитор порта пишет пустоту, при выводе на страницу динамическую - ситуация таже
Василий
ток где то 300-600мА, без полутонов: полность. открыт
Василий
максимуму "пошимлю" пару секунд
Ultrabug
К примеру i2c это комплиментарная пара Как и tll И usb
Я твое сообщение прочитал, поучай кого-то другого
Ultrabug
Ето техника Надо учитывать запас
и this распечатай, сверни в трубочку и засунь себе, если не найдешь верное место, я подскажу
Andre
стабилитрон в режиме обычного диода и конденсатор для чего?
Andrey
в том то и беда, что скретчи которые должны читать что он отдаёт или пустота (если с проверками), если выключаю проверки - то все что отдаёт это 00000000
Василий
стабилитрон в режиме обычного диода и конденсатор для чего?
стабилитрон я неправильно всунул. сорян. наоборо
Тецкатлипок
и this распечатай, сверни в трубочку и засунь себе, если не найдешь верное место, я подскажу
Неужели все так плохо в реальной жизни, что ты за самоутверждением в интернет лезешь???
Andre
меня R3 и R6 после эмиттера смущают.
Василий
меня R3 и R6 после эмиттера смущают.
та я по привычке, я так понимаю, при правильно подобранном стабилитроне, они не нужны?
Andrey
потому и спросил, может кто-то работал с GPS
Тецкатлипок
меня R3 и R6 после эмиттера смущают.
Да там даже нулевики Неведомо то какой итоговый вольтаж и какой мофсет Делитель на логику это нормально что бы потом если чего то не будет в наличии не лепить соплями
Василий
но гипотетичски схема рабочая?
Andre
та я по привычке, я так понимаю, при правильно подобранном стабилитроне, они не нужны?
стабилитрон вообще для чего? Какое напряжение на драйвере, на какое напряжение стабилитрон, и какое надо пропускать через светодиод?
Тецкатлипок
в том то и беда, что скретчи которые должны читать что он отдаёт или пустота (если с проверками), если выключаю проверки - то все что отдаёт это 00000000
Хз Именно с этим модулем не работал, но с gps много игрался в свое время Очень странно что нули отдает Там даже если не поймало ничего по умалчанию типовая строка длинющая Не нули
Василий
что бы напряжение на конденсаторе +- стабильное было: питание ж идет от драйфера, там с j1 может от 10 до 40 вольт быть
Andrey
добро, попробую заказать новый датчик, может этот пришёл с браком
Andrey
спасибо что откликнулись
Ultrabug
Неужели все так плохо в реальной жизни, что ты за самоутверждением в интернет лезешь???
Я обсуждаю с человеком его проблему, по схеме видно что человек не очень понимает управление n-канальным мосфетом, никого не трогаю, починяю примус, и показываю человеку принцип управления полевиком И тут ты, с пальцами веером и историей сообщений полной херни влазишь и поучаешь. Улезь туда откуда вылез и попробуй почитать про то, что ты говоришь и понять про что говорят, самоутверждатель
Тецкатлипок
добро, попробую заказать новый датчик, может этот пришёл с браком
Погуглите Можеь еще у кого такое было Это же интернет Массовость
Тецкатлипок
вообще, не понимаю. помню обычные полевики, и то не работал с ними
Я там выше ссылку кидал Там подробно со схемами описано что такое мофсеты и как их подключать
Ultrabug
что бы напряжение на конденсаторе +- стабильное было: питание ж идет от драйфера, там с j1 может от 10 до 40 вольт быть
Ты сначала покури как работают n-канальные и p-канальные полевики по тем схемам, почему нагрузка включена с одной стороны или с другой
kDn
Есть у кого idf релизная под рукой? Может кто проверить сборку примера himem для таргета esp32s2? А то у меня в девелоп ветке под этот таргет ошибки линковки, а менять тулчейн и sdk не хочу - долго и геморройно... Суть проверки - просто сбилдить и поглядеть с ошибкой или без.
Василий
Ты сначала покури как работают n-канальные и p-канальные полевики по тем схемам, почему нагрузка включена с одной стороны или с другой
согласен, возможно поспешил в чат писать, просто пришли мосфеты и "ломанулся" собирать
Ultrabug
Да я и не против Поясняй наздоровье На личности только не переходи, только хуже себе делаешь выглядя смешно
Смешнее чем комплементарная пара в i2c сложно придумать, и от той чуши, что ты нес в других сообщениях у меня вообще глаза повылезали бы, если б я с джунами не работал.
Тецкатлипок
согласен, возможно поспешил в чат писать, просто пришли мосфеты и "ломанулся" собирать
Если "поигратся" то есть емуляторы Как онлайн так на устройство Сомневаешся, собери сначала в емуляторе
Тецкатлипок
I²C — Википедия https://ru.wikipedia.org/wiki/I%C2%B2C
Тецкатлипок
Хочешь нести чушь и пытаться выглядеть умным - мне по барабану, но не лезь с поучениями (ко мне)
Ты вообще знаешь что такое i2c и комплиментарная пвра? Или просто слово знакомое увидел и тебя понесло?
Тецкатлипок
Или ты с витой парой попутал?
Ultrabug
согласен, возможно поспешил в чат писать, просто пришли мосфеты и "ломанулся" собирать
Там несложно, ты скорей всего будешь использовать мосфеты с индуцированным каналом. Они немного похожи на биполярные транзисторы
Тецкатлипок
а есть любимые? )
Любимый eweryCircut на андроид но он платный Тебе же https://www.tinkercad.com/
Ultrabug
Ты вообще знаешь что такое i2c и комплиментарная пвра? Или просто слово знакомое увидел и тебя понесло?
У тебя нет вот вообще ни одного шанса, лучше слейся чтоб не усугублять свой позор
Тецкатлипок
У тебя нет вот вообще ни одного шанса, лучше слейся чтоб не усугублять свой позор
Что ж ты фраер сдал назад?)) Давай, чего уж Может я реально не прав) А ты молодец владеешь истиной)
Andre
а есть любимые? )
а ты в чём схему рисовал? я думал, это эмулятор какой-то.
Василий
ребята спасибо. ламповый же чат. я блин, как не спрошу что то - обязательно срачик устрою :(
Тецкатлипок
Василий
а ты в чём схему рисовал? я думал, это эмулятор какой-то.
не, это DipTrace. для разметки план. мне не зашли что то новые рисовалки
Denisio
без срачей скучно
Ultrabug
Что ж ты фраер сдал назад?)) Давай, чего уж Может я реально не прав) А ты молодец владеешь истиной)
Я и не наезжал. Чтоб малограмотные балаболы не лезли в мое обсуждение - мне достаточно
Василий
без срачей скучно
у меня для срачей это чаты "балаболские". а тут лампово в основном
Василий
http://www.falstad.com/circuit/circuitjs.html держи симулятор.
жестоко) особено конденсаторы))
Тецкатлипок
Я и не наезжал. Чтоб малограмотные балаболы не лезли в мое обсуждение - мне достаточно
Не, не Давай без перехода на личности просто предметно обьясни свою точку зрения Начнем к примеру с i2c "Вы все мудаки" могу и я сказать, но предметности в таком утверждении ноль
Denisio
надо предметно сраца
Denisio
тогда и интересно будет
Andre
жестоко) особено конденсаторы))
что не так с кондёрами? там у них есть настройка трапецивидности. мне очень нравится этот симулятор.
Василий
надо предметно сраца
есп32 против esp2866? )
Denisio
есп32 против esp2866? )
да, например
Тецкатлипок