Denisio
7333
а точнее
Denisio
ксттаи rt8008 тоже отличный вариант
Denisio
50 мка ток покоя
Ilnar
Характеристики HT7333 -Сверхнизкий ток покоя: 4 мкА -Большое максимально допустимое входное напряжение: до 12 В -Модификации с выходным напряжением 1.8, 2.5, 2.7, 3.0, 3.3, 3.5 или 5.0 В -Точность стабилизации выходного напряжения: ±3 % -Максимальный выходной ток: 250 мА -Низкое падение выходного напряжения -Низкий температурный коэффициент.
Denisio
я к тому что надо поискать voltage regulator с микроамперным током покоя
Denisio
а лучше бы без него вообще
Denisio
Все больше смотрю в сторону esp32, чтобы когда просыпался сверил новые данные с датчиков и если есть изменения включался уже на передачу
температура-влажность меняются, там скорее всего почти каждый раз будут разные данные. Думаю даже можно просыпать еспшку и включать датчик почаще, а вот отправлять - каждый 3й или 5й раз, пачкой сразу
Denisio
но тут надо мерять, я не знаю какой у тебя датчик и сколько он жрёт, может и не выгодно.
Ilnar
В комнате htu21 и dallas на батареи отопления
Denisio
а на батареи зачем?
калории мерять думаю
Ilnar
Датчики не запитаны пока есп спит🤷
Denisio
температура батарей (если там не термостат) тоже меняется в зависимости от температуры на улице - средствами управляющей компании или теплопоставщиком
Ilnar
а на батареи зачем?
Просто знать😊
Алексей Кузнецов 🦔
50 мка ток покоя
50 мка - собственное потребление во включённом состоянии. В выключенном около 0,1 мка. Будить можно по внешнему rtc.
Denisio
да, я тоже люблю графики
Ilnar
Например когда тепло дали или отключили
Evgen
калории мерять думаю
мне что-то такое предлагали кстати (для МКД, типо для индивиуального учета и даже с каким-то сертификатом), но я не заценил
Denisio
я тут вот недавно искал поставить счётчики воды и электро умные https://www.saures.ru/
Denisio
вроде то что надо
Denisio
думаю в них можно запилить и температурный сбор
Ilnar
Screenshot (1 дек. 2021 г. 21:33:27)
Lucifer
Етить, трафаретная пайка это топ)
Lucifer
Самодельный трафарет :3
Andre
Самодельный трафарет :3
чем, как вырезал?
Andy
чем, как вырезал?
http://we.easyelectronics.ru/HomeTech/izgotovlenie-trafaretov-dlya-naneseniya-payalnoy-pasty.html
Pavel
У меня есть ламерский вопрос: прерывания на esp32 выполняет одно ядро из двух? В этот момент второе ядро активно?
.
https://habr.com/ru/post/592545/
Никита
Alexander
цеплял ли кто нибудь дисплеи nokia 1202 или 1616 к esp8266? в гугле не нахожу библиотек и примеров
Dmytro
цеплял ли кто нибудь дисплеи nokia 1202 или 1616 к esp8266? в гугле не нахожу библиотек и примеров
Попробуйте гуглить по контроллеру в дисплее. По идее там должен быть STE2007
Dmytro
что то не особо помогло
https://github.com/AlshainAvior/bb_hx1230
Alexander
Попробуйте гуглить по контроллеру в дисплее. По идее там должен быть STE2007
спасибо, похоже да STE2007 но лучшее что находится это код для stm32
Alexander
https://github.com/AlshainAvior/bb_hx1230
спасибо. это AVR. видимо только если самому адаптировать коды с других МК
Dmytro
спасибо. это AVR. видимо только если самому адаптировать коды с других МК
Там ордуино фреймворк. Если у вас не он - то по идее вам будет достаточно реализовать несколько функций типа digitalWrite
Alexander
Там ордуино фреймворк. Если у вас не он - то по идее вам будет достаточно реализовать несколько функций типа digitalWrite
не совсем, либа написана без использования digitalWrite, там прямая работа с портами avr в общем то конечно можно переписать, но изначально искал готовое решение
Dmytro
Если вы про макрос ​#​ifdef​ __AVR_ATtiny85__ то при сборке в проекте esp он не определен и прямая работа с портами avr не будет использоваться
Alexander
точно) есть кусок кода на digitalWrite, а я на этот смотрел
.
https://www.youtube.com/watch?v=BwBifo_uoug&t=3s
Lucifer
чем, как вырезал?
Электрохимическое травление
No Name
Подскажите все-таки сколько кушает esp32 в пике. Сама по себе ( без uart- USB) . В даташите написано конечно, но в реальности может другие цифры
Denisio
300 мА это прямо активная nonstop работа по wifi
Бис✨
Кто-то сталкивался в работе с xy-wpce (Замена кнопки power sw с удаленной работой на базе esp8265), есть у кого альтернативные прошивки?
Anonymous
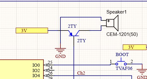
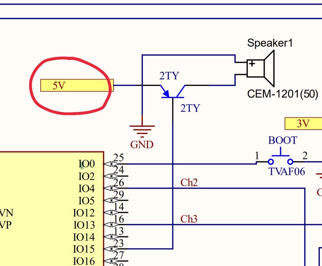
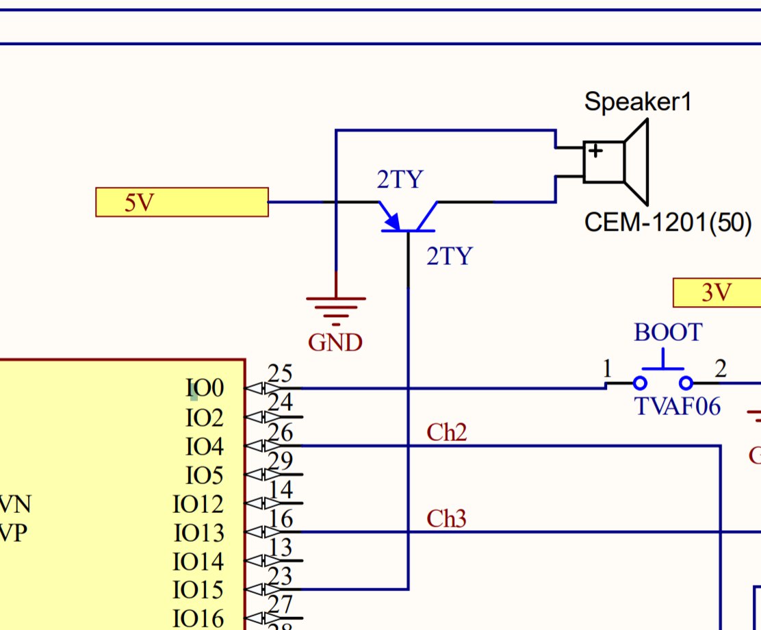
Добрый подскажите подключил buzzer на ESP, еле пищит. Сам buzzer 16 ом.
Anonymous
Anonymous
Схема.
Nikita7131
Транзюк к 3.3в подключи
Andy
Бузер точно исправный? Частота переключения для пьезо излучателей жестко регламентирована. У вас она совпадает с datasheet? Тупо транзитсор битый и т.п.
Max
День добрый! Может у кого-нибудь есть опыт работы со следующими библиотеками: tft_espi или lovyangfx. По ним вопросов нет. Есть проблема в запуске всего этого не в среде arduino-ide, а esp-idf/vscode. Может кто помочь подсказать, как правильно все к проекту подключить?
No Name
Подскажите, что-то на сайте производителя не понимаю. esp32 wroom 32 существуют новые версии ? Или изначально как создали в разных вариантах так всё и есть
Anonymous
Отрицателноє напряжениє
Можно чуток подробнее? Буззер подключал с разной полярностью один хрен.
Nikita7131
Можно чуток подробнее? Буззер подключал с разной полярностью один хрен.
Шоб транзюк закрився треба на нього подати 5 в а ви подаєте 3.3
Nikita7131
Anonymous
Ok!
Можете посоветовать транзистр для 3.3 v?
Вам не транзистор искать надо, а правильную схемотехнику. Вам верно указали на то, что при питании транзистора от 5 вольт он никогда не закроется напряжением в 3.3 вольта. Мало того, даже при питании зуммера от 3,3 вольт надо добавить ограничительный резистор в цепь базы, а лучше собрать схему на n-p-n транзисторе с общим эмиттером.
Ok!
Ограничительный резистор в цепи базы также не позволит просаживать 5 вольт или питать 3,3 вольтовый модуль от 4,4 вольт.
No Name
https://www.espressif.com/en/products/modules
А появилась поддержка в платформио ардуино фреймворк, или достаточно просто выбирать например esp32 devkit
kDn
А появилась поддержка в платформио ардуино фреймворк, или достаточно просто выбирать например esp32 devkit
Не понял вопрос... Даже если нормальной поддержки модуля нет в PIO, как например в случае S2, S3, C3 то их все равно можно использовать, правда скорее всего придется тулчейны самостоятельно качать
Anonymous
Ограничительный резистор в цепи базы также не позволит просаживать 5 вольт или питать 3,3 вольтовый модуль от 4,4 вольт.
Правильно ли я понимаю что даже запитав от 3.3V транзистор схема все раво будет не рабочей?
Anonymous
Ok!
Правильно ли я понимаю что даже запитав от 3.3V транзистор схема все раво будет не рабочей?
А как Вы думаете? Вот нет в базовой цепи ограничительного резистора, что будет происходить в схеме? Падение напряжения на переходе Э-Б транзистора никогда не превышает 0,6 вольт, напряжение логического нуля на выходе контроллера около 0,3 вольт. Как думаете, 0,3+0,6 равно 3?
Daniil
Привет, ребят. Собрал маленький генератор кода ble прошивки для esp32 под arduino ide. Если будут советы по оптимизации генерируемого кода - буду рад принять issues github.com/sorgfal/shitty_esp_ble_generator sorgfal.github.io - демо
Daniil
В будущем буду добавлять генераторы клиентской части для разных платформ. Например генератор клиентского кода под flutter, на основе набора характеристик.
Алексей
Доброй ночи. Как привязать колбек к ядру, без RTOS? Есть такая возможность?