Anonymous
В схемотехнике не силен, вроде так?
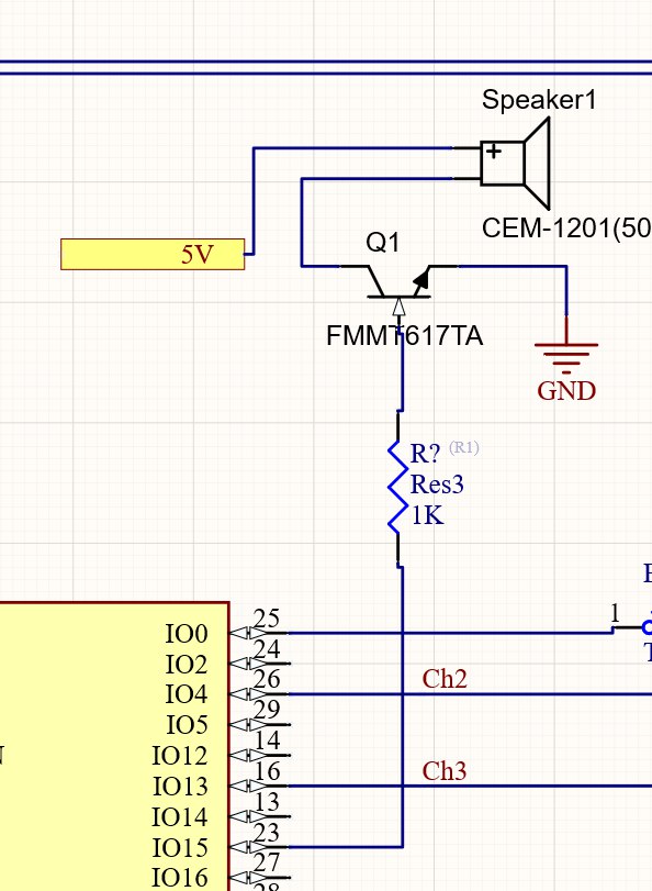
Anonymous
Спасибо, пошел заказывать платы, опять(((
Ok!
Спасибо, пошел заказывать платы, опять(((
перепроверьте только условия старта касательно io15
Ok!
?
если у вас esp8266, то io15 должен при старте иметь нулевой уровень, если память меня не подводит.
Ok!
тогда проблем не будет
No Name
Подскажите в esp 32 gpio 12 , gpio 2. Все актуальная проблема?
kDn
Запустил прошивку лампы на ESP32-S2, а вот на ESP32-C3 пока глючит и в guru meditation падает через время, буду починять.
kDn
CRM
В схемотехнике не силен, вроде так?
Я у себя подключил через последовательный кондер на 1мкф, без всяких резисторов, на 3,3. Уже больше года стоит и работает. Бузер обычной от компа.
Антон
Ребят привет, подскажите что не так делаю, подключаю энкодер к 8266, при попытке сделать код с прерываниями в мониторе порта сразу код сыпится, я так понял это какая то паника
Антон
CRM
попробуйте перед сетапом добавить void ICACHE_RAM_ATTR НАЗВАНИЕ_ФУНКЦИИ_ПРЕРЫВАНИЯ();
Антон
Попробую, спасибо
Антон
Что интересно, один и тот же код на есп32 прекрасно работает а на 8266 ни в какую
Indr1x
А должен? Там как бы не один и тот же фреймворк
Sid
А как панелька называется?
Евгений
А как панелька называется?
Интересно, ты быстрее ответ тут получишь или сам нагуглишь? =)
Алексей
432,71 руб. | Гибкая Светодиодная панель, 5 в постоянного тока, 16x16, WS2812B, 256 пикселей, с индивидуальной адресацией, матричный светильник, ночсветильник, атмосферная лампа https://a.aliexpress.com/_9gtITY
Алексей
Может такое?
Sid
Интересно, ты быстрее ответ тут получишь или сам нагуглишь? =)
Вот после такого принципиально гуглить не буду))
K.
Всем доброго дня! Подскажите, может у кого есть кусок рабочего кода для вывода масштабируемого графика на экран.
Василий
Всем доброго дня! Подскажите, может у кого есть кусок рабочего кода для вывода масштабируемого графика на экран.
а график ты как получаешь? у тебя ж там формула просто. менаешь коэффициент и все
K.
а график ты как получаешь? у тебя ж там формула просто. менаешь коэффициент и все
Данные я получаю с датчика давления 50 раз в секунду. Причём значения могут изменяться в очень больших пределах (датчик находится в месте, где сильно меняется давление и достаточно быстро).
Антон
попробуйте перед сетапом добавить void ICACHE_RAM_ATTR НАЗВАНИЕ_ФУНКЦИИ_ПРЕРЫВАНИЯ();
Вот такой простой код загружал тоже самое const int interruptPin = 0; //GPIO 0 (Flash Button) const int LED=2; //On board blue LED void setup() { Serial.begin(115200); pinMode(LED,OUTPUT); pinMode(interruptPin, INPUT_PULLUP); attachInterrupt(digitalPinToInterrupt(interruptPin), handleInterrupt, CHANGE); } void loop() { digitalWrite(LED,HIGH); //LED off delay(1000); digitalWrite(LED,LOW); //LED on delay(1000); } //This program get executed when interrupt is occures i.e.change of input state void handleInterrupt() { Serial.println("Interrupt Detected"); }
Антон
Нет ни у кого возможности проверить на есп 8266?
Andy
Стоит вообще развивать или оно никому не упало ?
Как и любой "фрамеворк" зависит от его возможностей, глюкавости и в конечном случае поддержки. Обычно такие проекты помирают через два-три года, пока автору интересно :)
Артем
Добрый день Есть вопрос Хочу сделать девайсик с управлением через ТГ бота В мануалах пишут про использование токена бота (с этим все понятно вроде) и про токен юзера Если девайсом будет пользоваться два разных человека, выходит, что у них у каждого должен быть свой юзер токен, который должен быть зашит в скетч?
Артем
Т.е, если я девайс отдам другому человеку - ему нужно будет ввести свой юзер ид чтобы иметь возможность управления?
CRM
Да, чтобы он был в прошивке, либо была возможность удалённо его туда внести. Конечно если вы хотите чтобы им мог управлять только определённые люди. Либо все подрят, если не сделать фильтрацию.
Артем
И если не указывать юзер ид, получается любой пользователь сможет отправлять команды? Тогда вопрос в другом, есть два девайся с такой прошивкой, юзер отправляет команду. Она передастся в оба девайся?
Артем
или в N девайсов, работающих с ботом
Dr Zlo
Если реализация без сервера - то нужен отдельный бот на каждый девайс
Артем
А если в прошивке девайся будут стоять уникальные юзер ид?
CRM
или в N девайсов, работающих с ботом
Если один бот ид то возможно, либо тому кто успел того и тапки, я не проверял.
Артем
Пофиг
Не совсем понял, хехе Есть девайс один с юзер ид 1 И второй девайс с юзер ид 2 Первый юзер отошлет команду Она по идее должна выполниться только на девайсе с его юзер токеном?
CRM
Если реализация без сервера - то нужен отдельный бот на каждый девайс
Либо делать группу, туда звать обоих ботов, у каждого свой ид и уже в группу слать команды
Артем
В чем проблема сделать 2 токена.
А зачем два? В целом задача такова, чтобы через один бот каждый юзер работал со своим девайсом
CRM
Тогда придётся написать свой телеграм и свои условия
Артем
Принято, буду думать Спасибо
CRM
Либо через сервер типа брокера либо в каждое устройство свой токен
CRM
Токен это бот токен, а юзер ид это юрер ид
Артем
Ага.. Получается не вариант, а если устройств 10, на каждый своего бота создавать?
CRM
А как вы хотели
CRM
Бот стучась на сервер забирает сообщение, следующему уже не черего будет забирать.
Денис
Всем привет, есть какие-то гайды/видео по монтажу голого чипа esp32 с последующей разводкой и обвязкой?
Алексей Кузнецов 🦔
Всем привет, есть какие-то гайды/видео по монтажу голого чипа esp32 с последующей разводкой и обвязкой?
Хм, есть, наверное, но все они так или иначе являются пересказом даташита с разной степенью косячности.
Денис
в данном случае с обвязкой сразу. Я про голый чип без платы
K.
Кто-нибудь знает книжку, либо сайт с примерами, как лучше выводить на различные экраны (lcd, tft) различную информацию в графическом виде?
Василий
Ага.. Получается не вариант, а если устройств 10, на каждый своего бота создавать?
можешь написать не бота а клиента. там их пачку можешь повесить, но *на номер телефона*
Алексей Кузнецов 🦔
можешь написать не бота а клиента. там их пачку можешь повесить, но *на номер телефона*
Я делал (но мне нужно было на один раз) клиента под матрикс, оттуда мост в телегу. Мост был кривой, правда.
Василий
А можно чуть подробнее?
есть апи бота, есть апи клиента (сложнее). клиент, это фактически как ты сейчас в чате сидишь. привязывается к номеру. но клиентов ты можешь запускать много. клиент имеет больше фишек, но привязан к номеру телефона
Василий
Я делал (но мне нужно было на один раз) клиента под матрикс, оттуда мост в телегу. Мост был кривой, правда.
клиента не писал :( хочу собрать себе свою телегу (без стикеров и прочей х..ни), но пока стопарнулся на подтягивании всех зависимостей. в теории, если не длеать полноценную, то можно поискать просто апи
Василий
Прочая хня — это что? Без рекламы заблокируют, например. Дуров недавно об этом писал.
Гифы, войсы. А по поводу заблокируют: это если он в массы пойдёт. Если для себя врядли.
Василий
Взял апи либ2, накидал гуй и вперед
Хотелось полноценный с гита. Что бы как взрослые: обновлять по мере голых прошивок
Алексей Кузнецов 🦔
Гифы, войсы. А по поводу заблокируют: это если он в массы пойдёт. Если для себя врядли.
Не дадут ключ api. Я думаю, это автоматически будет происходить, никто не будет разбираться, для себя или нет.
Алексей Кузнецов 🦔
Если на клиенте фильтровать сообщения, кто разберется ?
Если фильтровать после получения, то да. Прошу прощения, спать больше надо.
Sid
Хотелось полноценный с гита. Что бы как взрослые: обновлять по мере голых прошивок
Ну начинать то надо с малого, а свою либу пилить при наличии готовой, ну такое
Василий
Не дадут ключ api. Я думаю, это автоматически будет происходить, никто не будет разбираться, для себя или нет.
Не готов спорить. До компиляции пока не дошёл. Если лишнее время будет и соберу, пофлужу)
Василий
Ну начинать то надо с малого, а свою либу пилить при наличии готовой, ну такое
Я дофига своих либ на пилил. Квартиру и машину с них купил. Но понимаю, что если бы пользовал готовую, то может и яхточку какую купил :(