Abdukhakim
Всем привет. Какие параметры прошивки кода подобрать для esp01, а то не получается работать с памятью еепром? Раньше как то получилось но это было давно, думаю все из-за новой версии ардуино
kDn
В esp eeprom эмулируется, предпочтительней использовать littlefs или spiffs (но эта ФС устарела)
Slava
В esp eeprom эмулируется, предпочтительней использовать littlefs или spiffs (но эта ФС устарела)
Spiffs устарела теоретически, на практике работает, хлеба не просит.
kDn
Spiffs устарела теоретически, на практике работает, хлеба не просит.
Obsolete в документации и warnings при компиляции явно говорит о том, что скоро ее поддержку выпилят, вы можете ждать этого момента, я же везде перешёл на littlefs ещё с год назад :)
kDn
О, круто, а можешь сказать, какие плюсы даёт littlefs? Ну и какие минусы на практике?
Главный плюс - ФС развивается и постоянно дорабатывается, в отличие от spiffs, которую уже давно забросили. Ну а так - более вменяемая поддержка каталогов, журналируемый подход к записи данных, производительность лучше в ряде случаев
kDn
Минус - для esp минимальный блок - 8кб, даже если в файле только 1 байт записан, он займет не менее одного блока.
Slava
Понил, спсб. Учитывая, что я храню на спифс 4 файла настроек, 2 файла актуальных значений и 3 лог файла в одном каталоге, мне нет смысла переделывать код на лфс.
kDn
вроде блок на флэшке 4кБайта. Почему 8кБ минимум?
Вопрос интересный, сам был озадачен и даже форматировал ФС под 4кб блок - но не сработало, в принципе можно покапаться в недрах idf/esp-arduino, но пока лень
kDn
Впрочем я проверял это с полгода или более назад, может что-то поменялось, но вряд-ли, поскольку множество мелких файлов жрут место на флешке как не в себя по дефолту.
.
https://youtu.be/YxxjjkdyviA
Lucifer
У меня тестовое есп, которое светом управляет, уже неделю работает
Збс) просто если esp зависнет при рабочем муфеле будет жопа
kDn
Збс) просто если esp зависнет при рабочем муфеле будет жопа
Esp32cam под мойкой - 2,5 месяца непрерывной работы, затем перепрошил на вариант где аптайм каждые 47 дней не сбрасывается, буду статистику снова собирать))). Но вообще в любом esp есть wdt, который ребутнет контроллер при зависании, я хз что должно произойти такое, чтобы даже wdt не отработал и все повисло насмерть.
Slava
Если обеспечите стабильное питание, и включенный вочдог - ничего не зависнет
с релюхами 220 вольт виснет, у мя на вентиляции и рециркуляции
Slava
Оба условия соблюдены?
насколько помню, при последних экспериментах, до установки другой есп в качестве собаки и переключения реле через реле - да.
Dmytro
Лучше осцилом питание в момент переключения посмотреть
Slava
висло только в момент отключения реле с нагрузкой на 220 в. без нагрузки всё ок. видимо индукция или магия вешали есп.
Andrey
Сильно вообще... У биполярного транзистора в нагрузке резистор 47 ом чтобы управлять нагрузкой в 100 ом :)))
kDn
висло только в момент отключения реле с нагрузкой на 220 в. без нагрузки всё ок. видимо индукция или магия вешали есп.
снаберрный диод установлен для релюхи? Если да, то только с осциллографом получится вычислить что происходит
Станислав
Всем привет. Кто-то реализовывал эмуляцию тега nfc через модуль pn532? Или через другой. Нужна связь со смартфонами.
Ruslan
Бери BLE для связи
Станислав
Бери BLE для связи
Ну это дольше
Станислав
Так подошел, отсканил и перешел по ссылке в теге
Станислав
А так надо еще сопряжение делать
Станислав
Можно и куаркод но хочется через nfc
Станислав
Бери BLE для связи
Ble без приложения не будет работать, это серьезный минус
Станислав
Для вашей задачи, возможно
То есть я подношу смартфон к не сопряженному ble и могу получить автоматом url ссылку в телефон? Автоматически без приложения и на андроид и на айос?
Alexey
https://ru.wikipedia.org/wiki/IBeacon
Andrey
что не так?
ток через переход биполярного транзистора будет больше чем ток через полевик примерно в 2 раза
Andrey
что не так?
кроме того при таком подключении должен быть токоограничивающий резистор в цепи базы - это же не эмитерный повторитель по схеме
Andrey
чтобы ограничить те самые 1-2mA - если его не будет то просто тупо будет замкнут вывод микросхемы на землю через эмитерный переход (читай через диод)
Станислав
https://ru.wikipedia.org/wiki/IBeacon
Спасибо,почитаю
I K
👨‍🏫💁🏼‍♀️📈10 ноября с коллегами из МГУ (представленных метеорологом Павлом Константиновым) и РУДН (Антоном Фединым из проекта SmartUrbanNature) дали старт долгосрочному эксперименту, основная цель которого сравнить показания станций гражданского мониторинга с данными измерительной станции Мосэкомониторинга МГУ. На территории метеообсерватории МГУ мы установили две станции с датчиками SDS011 и PMS5003 буквально в полутора метрах от станции Мосэкомониторинга, на такой же высоте (около трёх метров). Все данные можно посмотреть по ссылкам. Будем анализировать данные и делиться с вами результатами эксперимента.
I K
I K
Nikita7131
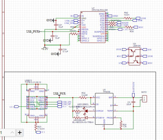
всем привет. сейчас занимаюсь разработкой одного устройства с питанием от батарейки. вопрос каким образом можно отключить cp2104 ( usb- serial) если питание прешло с юсб на акб ? я так понял нужно Begin подключить к VBus ? что-то не вижу такого решения в заводских платах.
Nikita7131
просьба не пинать за фото монитора
Lucifer
вот аналогично
Lucifer
и питание от сети на выходе стабильные 3.3v
Демьян Засипатыч ⚠️
просьба не пинать за фото монитора
За фото монитора - есть отдельный котёл в аду. И нет, я не пинаю, а напоминаю!
sat
просьба не пинать за фото монитора
а скриншот нет , не умеем
Nikita7131
sat
уже лучше , но не читабельно, разрешения не хватает
sat
вот такой штукой удобно
sat
sat
Lightshot
Nikita7131
sat
вау , конвертанул в pdf
sat
не совсем понял вопрос, ответов слишком много, уточните , почему не применяете модуль без cp2104 , для батарейного девайса
Sid
Lightshot
Win+shift+s в вин10 и новее
sat
OTA для этого
Nikita7131
OTA для этого
памяти не хватает
sat
sat
sat
sat
источник https://www.google.com/url?sa=t&rct=j&q=&esrc=s&source=web&cd=&cad=rja&uact=8&ved=2ahUKEwiVk760w5P0AhX5isMKHf4xC5UQFnoECAQQAQ&url=https%3A%2F%2Fwww.silabs.com%2Fdocuments%2Fpublic%2Fdata-sheets%2Fcp2104.pdf&usg=AOvVaw2KQIaEG5GLQ1CNqxQpZWu7
Nikita7131
Пасиб
w
Да смыслом, он нужен для гальванической развязки. А так транзистор и алга
w
Для единичного то домашнего изделия пофиг конечно
Farid
ЕСП 32 Cam + rfid reader Прикладывается карта, считывается ид, делается фото и отправляется на локальный сервер на фласке/Джанго Сервер из локальной БД берет данные можно/ нельзя и отвечает Как такой вариант?
Сегодня разобрал систему дверок и выкинул все провода. На каждую дверку а их 10, приходится по два микровыключателя 3х пиновых и соленоид втягивающий 24ac. Соленоид норм управляется от аккума 12в. Время работы соленоидов не более 10с. Перегрев поэтому не произойдёт. DC и AC У соленоидов немного имеет значение, но не критичен кажется при 10с работе. Купил быстрые диоды для сглаживания лбратных пульсаций. Управлять соленоидами планирую мосфетной сборкой для ардуино.
Farid
Farid
На мегу заведу микровыключатели с дверок 2*10, чтобы знать состояние каждой дверки. Первый микрик регистрирует сдвиг дверцы человеком. Потом я дёргаю соленоид и блокировка дверцы снимается. При этом срабатывает микрик номер 2. Если он остался активным, значит дверка открыта. Как только он ререходит в состояние 0, то дверца значит закрыта. Как-то так Ну и 10 ног для управления мосфетами. Опторазвязку не городить?
Farid
Farid
Там такой мозг стоял. Теперь пылится...
Farid
Пробовал шину глянуть. Один мусор, для меня. Фигу увидел и не более.
Farid