Alexey
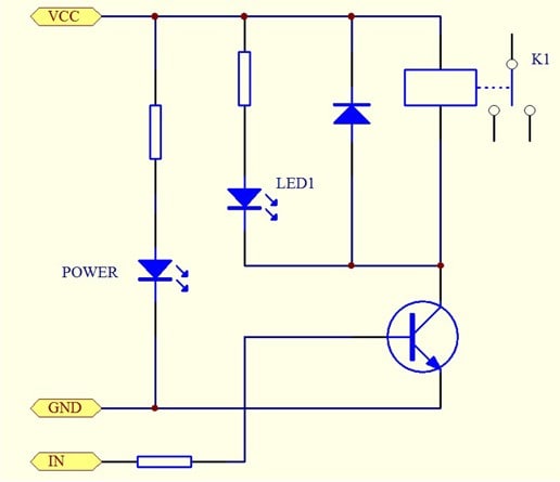
Взял из интернета. Для работы оба светодиода с токоограничивающими резисторами не нужны. а вот между базой и эмиттером надо резистор добавить. Можно и транзистор на полевой поменять, тогда резистор между IN и Затвором закоротить.
Alexey
А зачем он нужен? Реле и так даёт развязку.
Alexey
Там диод параллельно катушке стоит от выбросов...
Alexey
SRD-05VDC-SL-C, Реле 1 пер. 5VDC/10A, 125VAC. Какие выбросы на катушку? Где про это написано?
Alexey
Я не ставлю, а применение оптрона подразумевает применение развязанного источника питания, а это уже не 20р. Поэтому и уточняю про этот эффект. Где про него почитать...
Alexey
Обычно там LM1117(или аналог). Я бы не считал это развязкой по питанию. А развязка это что-то вроде TMA 0505S или аналоги.
Farid
Подскажите плиз - вы больше заказчик чем разработчик?
Сам себе заказал разработку 😂😂😂
В конторе моей по работе появилась необходимость распространения материалов со строгим учётом. Прочие варианты вендингов не катят. Лихие производители вендингов поначалу прям слюной брызжат и хают мою затею. Но когда обмозгуют мои потребности, сливаются... Итог: делаем сами 🙈
Mikhail
Mikhail
Ищи в поиске pid контроллер температуры (самодельный)
Или по похожим ключам, найдешь быстрее, чем тут ибо тут больше по коду а не схемотехнике
Mikhail
Ага
Mikhail
И ему лень загуглить пид 😏
Mikhail
Вот ты ляпнул, прямо в сборник высказываний можно)
Slava
ты наверно хотел написать I2C OLED ?
Slava
покупкой готового девайса
Slava
😂👍
Sid
Тогда путь к idf и нормальной ide
Sid
Это по вкусу
Sid
Я раза 3 начинал плагин луа для нетбинса но дальше подсветки синьаксиса было лень
Sid
Лучше vim для луа так и не нашел в итоге
Mikhail
Ясно
Завтра прийду посмотреть, чем закончится беседа 😎
Alex
руби ещё жив?
w
Крутые это на лампах накаливания)
Lucifer
Дратути. Мне тут сказали про зависания ESP32. У самого ни разу не было. Но интересно узнать по подробнее. Почему может произойти? Просто на основе ESP32 собираю контроллер муфельной печи. Платы уже заказаны и едут. Некрасиво получится если ESP32 зависнет в момент работы печи
Lucifer
печь должна работать на протяжении 8 часов контролируя нагрев
Lucifer
есп будет контролировать нагрев
Lucifer
2 часа при температуре 150градусов
4 при температуре 500 градусов
2 часа при температуре 700-800 градусов
Lucifer
ха ха)
Lucifer
есп за пределами муфеля)
Lucifer
нагрева на ней не будет)
Ilnar
SAEID
http://www.calibronic.com/
Василий
sat
Может проще изучить как работает транзистор и правильно сделать , посмотреть типовые решения ка сделанно
חוש נוכחי
по симулируй в ltSpice например
חוש נוכחי
Мне не надо изучать как работает тразнистор и оптрон, спасибо
חוש נוכחי
да ладно. проехали)
sat
Ваш ответ про оптрон не оптималкн
חוש נוכחי
sat
Будет
sat
Эти костыли летают по интернету ,, горе схемотехник его сколхозил и передают из уст в уста
sat
Хила ихоровиц объясняют лучше чем я тут натыкаю
חוש נוכחי
обычно мосфет биполярником открывают
חוש נוכחי
закрывают
sat
Обычно открывают в зависимости от частоты
sat
И ёмкости заивора
חוש נוכחי
sat
Лишний элемент в схеме
חוש נוכחי
Соответственно и скорость срабатывания
sat
Вы чё я вам итпут
sat
Я вам тут теорию буду расписывать
חוש נוכחי
можно сравнитьцену
חוש נוכחי
оптрон обычно когда хай волтадж
חוש נוכחי
бипоярник меньше дешевле
sat
Вечером могу на компе и ннаметки и схемы для размышлений и направление придать но читать придется самим
חוש נוכחי
это уже само по себе развязка
sat
Считается и если высоковольтный то диод не надо
חוש נוכחי
в конечном итоге да
sat
Рассмотрите процессы индуктивн нагрузки и все поймете
חוש נוכחי
חוש נוכחי
чаще всего хватает подобной схемы
חוש נוכחי
Давеча я включал трехамперный вентилятор мосфетом, и диод стоял как положено, только esp8266 сдох после пары его остановок. С тех пор оптронами не пренебрегаю
חוש נוכחי
а так, рили, Хорвиц в помощь
חוש נוכחי
жостка. Уполз работать.
חוש נוכחי
Не понимаю что за мантры
חוש נוכחי
значит я уже минимум третий
חוש נוכחי
там ответы на все вопросы
חוש נוכחי
да все все
חוש נוכחי
Говорю же, проехали
חוש נוכחי
sat
В нынешнее время, достаточно следовать предписаниям даташитов и все будет штатно работать, и искусство схемотехники уходит, поскольку все уже продуманно в микросхемах и выложенны варианты их применения в референс дизайн
חוש נוכחי
Ruslan
ну это неплохо для бизнеса
Ruslan
больше предсказуемости, хотя меньше творчества )
sat
Всегда найдется , кто скажет я знаю как надо, вы мне тут не указайте, дальше бывает по разному гении в одну сторону неудачники в дпругую
Ruslan
sat
Проффессионалам не рождаются, ими становятся пропорционально сломанной и спаленной технике
sat
У каждого доктора свое кладбище
Ruslan
Бери ШИМ попроще или делай сам
Ruslan
А, ну тут ой, спец оборудование всегда стоит денег