CRM
Если смотреть на цены их остальных продуктов, то явно дешего будет
Slava
Вот, ну и + косарь в русском магазине имхо.
.
Посмотрим ) Пока его нет
Tickoy
Привет всем. Научите, может кто встречал где взять плату с конвертером CH340G для платы Witty Cloud? То есть сами платы "переходники" под 8266 на алике есть, а конвертеров под нее только в комплектах типа Witty Cloud.
Tickoy
sat
любой переходник подключай
Tickoy
любой переходник подключай
С этого места подробнее) Любой uart с Rx,Tx, GND?
Tickoy
На али весь комплект стоит меньше трех долларов. https://www.aliexpress.com/item/32961728123.html
Оно придёт в лучшем случае через месяц. Надо "вчера". За ссылку спасибо.
sat
С этого места подробнее) Любой uart с Rx,Tx, GND?
Да , любой, 340. 2102 и есть старые на пролифике
sat
Затем перемычками надо выставить режим программирования , гпио0 на землю
sat
Подать после этого питание, и прошить
sat
Только так и арошиваю , борды не беру, только голые модули, сажаю на плату и через любой переходник заливаю
Farid
Добрый день всем. Может посоветуете на чем реализовать? Есть устройство с 20 входами и 20 выходами. Будет управляться мегой. Будет БД материалов с фото и датами, весовкой. Штрихкоды нанесены. При загрузке в аппарат выдачи материалов будет сканироваться штрихкод. Чем это желать, хз. Умею работать со сканерами штрихов. Может камерой фоткать и распознавать? Есп32 или на андроиде есть библиотеки? Сотрудник на экране выберет материал. Мега откроет нужную полку. Экран сделать из планшета или распбери с тачем и экраном и фронтэнд с вебсервером? Что думаете?
w
Насколько я помню, существуют старые ps/2 сканеры, прикидывающиеся клавиатурой. Возможно, удастся с таким состыковаться
w
https://a.aliexpress.com/_AsJCaj или вот, юарт
I K
💁🏼‍♀🎥 О проекте независимого гражданского мониторинга качества воздуха (и тумане, нависшем над Москвой в начале ноября) – в репортаже телеканала Москва 24 Источник: телеканал Москва 24, 5 ноября, 22:00 Завод асфальтобетона, на смрад которого жалуются жители Можайского района, 🏭💨👨‍👩‍👧‍👦 расположен по адресу г. Москва, ул. Рябиновая, 17А, и принадлежит ООО «Промасфальт».
Denisio
Насколько я помню, существуют старые ps/2 сканеры, прикидывающиеся клавиатурой. Возможно, удастся с таким состыковаться
почти все сканеры умеют прикидываца клавиатурой. Правда большинство сканеров щас USB, так что нужен USB-host. Либо смотреть на блутусные.
Farid
На складе фасуют материалы. Весы печатают этикетку на упаковку с наименование материала, весовку и ценник. Дата упаковки и т.д.. Там с помощью есп32 (камеры) + сканера штрихкодов (если есп32 не может сама распознавать штрихи) картинка и данные штрихкода отправляютс по сети в БД. Картинка и идентификаторы данного материала. Позже сотрудник развозит эти материалы по офисам и раскладывает по шкафам выдачи материалов. На местте загрузки сканируется штрихкод (камерой или сканером штрихкодов) и в БД вносятся данные ,что товар со "склада" ушёл в такой то шкаф офиса. На шкафу (терминал) будет стоять андроид планшет, экран распбрри или ХЗ. На этом экране сотрудник может просмотреть весь материал и выбрать нужный. Либо просто глянуть через стекло холодильника и ткнуть пальцем на планшете или экране. После того как сотрудник приложил свою карту доступа к шкабу, тот ему выдаёт выбранный ранее материал.. А этот матирал заносится в базу шкафа как отпущенный и т.д.
Dmytro
Сканировать штрихкод камерой - это насилие над людьми. А делать это на есп с половиной фпс - это уже за рамками женевской конвенции
Farid
Вопрос вот в чём: сканировать штрихкоды сканером или же есть простые рабочие бибилотеки для есп32 и андроид к примеру. Софту написать под андроид... с уарт штрихами аботал. Там ничего сложного.. Фронтэнд мутить с андроид планшетом + мега по усботг? или орэнжпи с мегой?
Farid
Если у вас есть полноценный планшет/распбери, то логичнее подключать сканер к нему, а мегу использовать просто как расширитель портов
Вот и вопрос та. На чём лучше та? РАспберри + экран с тачем выйдут по стоиомсти как планшет пади? Ну и рамку и оформление надо делать как-то. А планшет закрепил снаружи и усё :)
Farid
Farid
Такой сканер есть уже. Данные с него брать могу
Farid
У меня ткие шкафы стоят для вендинга. Но мне нужно по RFID картам доступа туда обеспечить подключение и выдачу
Farid
Там родные мозги полностью выкидываются
Farid
Перепиливтаь готовые решения это Ж. БД организовать под себя можно.
Farid
Элементарный СКУД мне допиливали разрабы готового решения полгода :(
Farid
под мои нужды
Роджер
Я бы как по работе сделал бы так Teltonika 125 считыватель RFID и все режиме онлайн
The Lord of Кот
Точно адрес и телефон
The Lord of Кот
Я же скрываюсь...
The Lord of Кот
Да
The Lord of Кот
Забыл соре
Alexey
Я же скрываюсь...
Мошенников много, как они это могут использовать я не знаю. Но рисковать не стоит.
Andy
Элементарный СКУД мне допиливали разрабы готового решения полгода :(
Подскажите плиз - вы больше заказчик чем разработчик?
Ruslan
камрады, а сколько esp32-wroom может сама жрать в максимуме?
Роджер
Я встречал 50ма
Ruslan
это ни о чём, у меня AMS1117-3.3 на 1A выгорает иногда
Роджер
50!?
Я довольно скудно использую есп32 лабораторные показывает такой расход при работе свафлей и когда я делаю фотографии
Andy
камрады, а сколько esp32-wroom может сама жрать в максимуме?
300 мА рассчитывайте. Линейники с защитой на 500 мА держат точно
Ruslan
у меня AMS1117-3.3 бывает прогорает, а у него 1А макс
Ruslan
похоже так и происходило
Ruslan
у меня sot-223
Ruslan
только даташит, я без прикола
Ruslan
а чем мелким посоветуете запитать esp32?
Ruslan
такое обычно вначале пишут
Ruslan
даташит покаж
Ruslan
логин требует
Mikhail
У меня ткие шкафы стоят для вендинга. Но мне нужно по RFID картам доступа туда обеспечить подключение и выдачу
Контроллер доступа типа болида, стоил 8к за штуку, до 2к ключей зашивается, настраивается по сети. Продаётся в любом магазине по СКУД
Mikhail
Есть варианты дешевле типа z5r вроде+ радиоморда, ценник в пару тыщ обойдётся В любом случае готовых решений хватает, надо правильно и в нужных местах спрашивать В вопросе оговаривайте цену решения, хотя бы для себя
Ruslan
я попробовал пару даташитов сравнить, ничего не заметил, но скорее всего так
sat
внесу ясность, в даташите написанно, потребляет в пике до 800ма, рекомендуем не менее 500 ма
sat
про esp32
sat
рекомендуем источник питания не менее 500 ма
sat
Mikhail
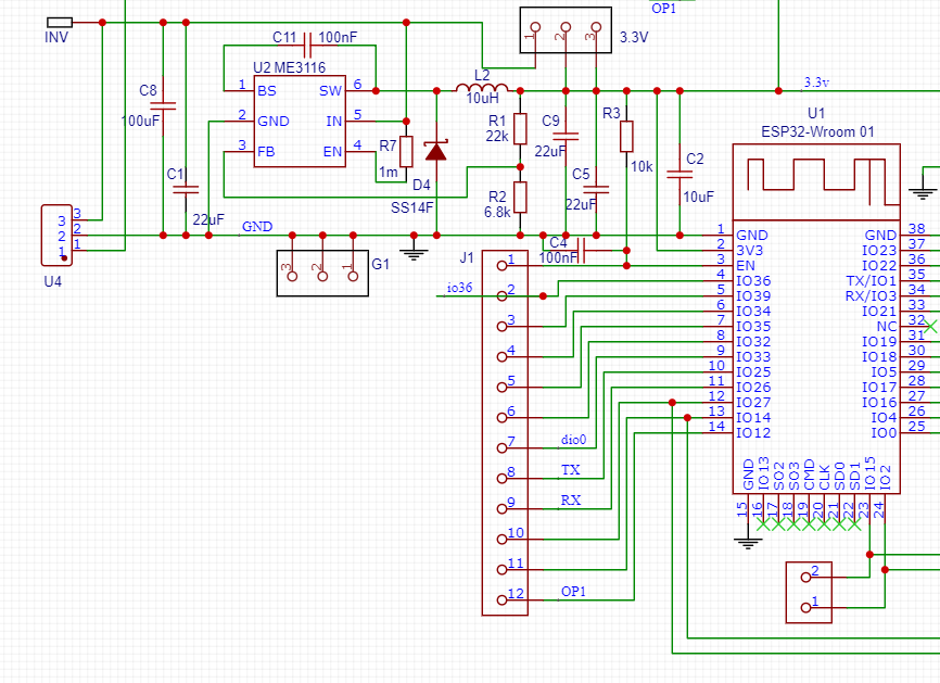
Подскажите, протеус уже умеет есп32 и ЖК? Или в чем симулируете
K.
MS5611 вот такую лучше для высоты использовать
Есть рабочая библиотека под esp32?
Indr1x
Подскажите, протеус уже умеет есп32 и ЖК? Или в чем симулируете
нет в протеусе esp. это скриншот просто схема в easyeda
Евгений
товарищи а може встречал кто описание кнопок в конфиге тасмота прошивки....это пипец, глаза-яйцаили гугл проив меня работает....немогу найти
mo
Ребят подскажите пожалуйста есть реле SRD-05VDC-SL-C просто голое реле его можно напрямую подключить к esp8266 nodemcu?
mo
При тыканье этим реле в gnd и 3v оно срабатывает, при подключении к D1 оно еле еле щелкает тоесть срабатывает но видать не хватает ампер или вольт, подскажите пожалуйста каких деталек нужно досыпать чтоб можно было управлять этим 5 вольтовым реле через ноги без вреда для платы?
Denisio
я не против
Sid
Тогда лучще пиши на луа и запускай на сайнедрипере)