Telegramy
Articles
About
« Rev
@ProEsp8266
1148
Fwd »
Dmitry
Этим хочу заняться в перспективе
Dmitry
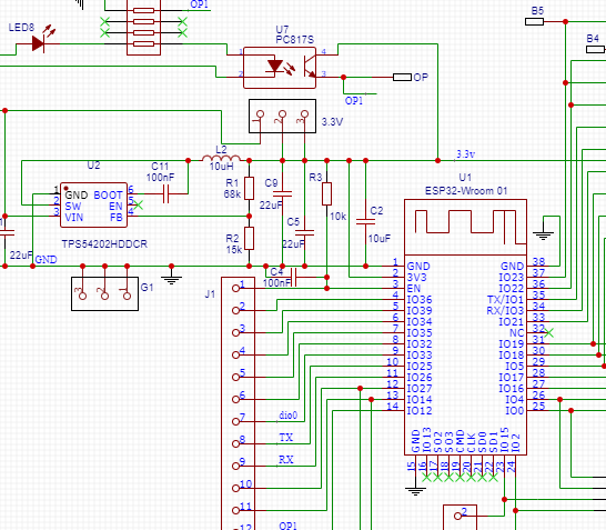
Проверял на разных есп, если замкнуть контакты i2c между собой или на землю, то некоторые есп зависают, а некотрые нет. Не спрашивай, как я до такого додумался - от безисходности. Esp32 висла при переключении реле 220 вольт вентиляторов. Потом повесил рядом esp8266, чтобы он считала пульс esp32, при отсутсвии пульса ресет её. И есп32 перестала виснуть, думаю проблема в слабом высоком уровне на контакте EN.
Какой резистор на EN? у меня 10к стоят на все подтяжки
Slava
Какой резистор на EN? у меня 10к стоят на все подтяжки
Я далее не разбирался
Dmitry
На en вешаем резистор на плюс и кондёр на землю
Кондер не вешал, какие ставил 100n?
sat
Какой резистор на EN? у меня 10к стоят на все подтяжки
10к. И кондер 0.1 муф
sat
Кондер не вешал, какие ставил 100n?
Да
Dmitry
10к. И кондер 0.1 муф
над мне добавит в следующей итерации, лишним не будет
sat
Делов топ что часто 32 не запускается без этого
sat
С подачи питани
Dmitry
Делов топ что часто 32 не запускается без этого
без кондера?
sat
Да
sat
Это видно было в терминале и лечилось ресетом
Dmitry
блин, новость, над допиливать
sat
То есть надо отложить старт до полной установки питания
Dmitry
То есть надо отложить старт до полной установки питания
ок, понял спасибо
sat
Или поставить микросхему гипервизор питания на сброс
sat
Она сброс отпустит только в точное окно питания
Dmitry
Или поставить микросхему гипервизор питания на сброс
Микросхемы нынче дорого😂
sat
Кондер не вешал, какие ставил 100n?
Nick
Какой резистор на EN? у меня 10к стоят на все подтяжки
Не многовато для 3.3V ?
sat
что значит много , да хоть 100к время заряда конденсатора увеличиться и стартанет позже
Dmitry
Да вроде норм, подтяжки слизал с devbord
AntikillerVova 🇷🇺
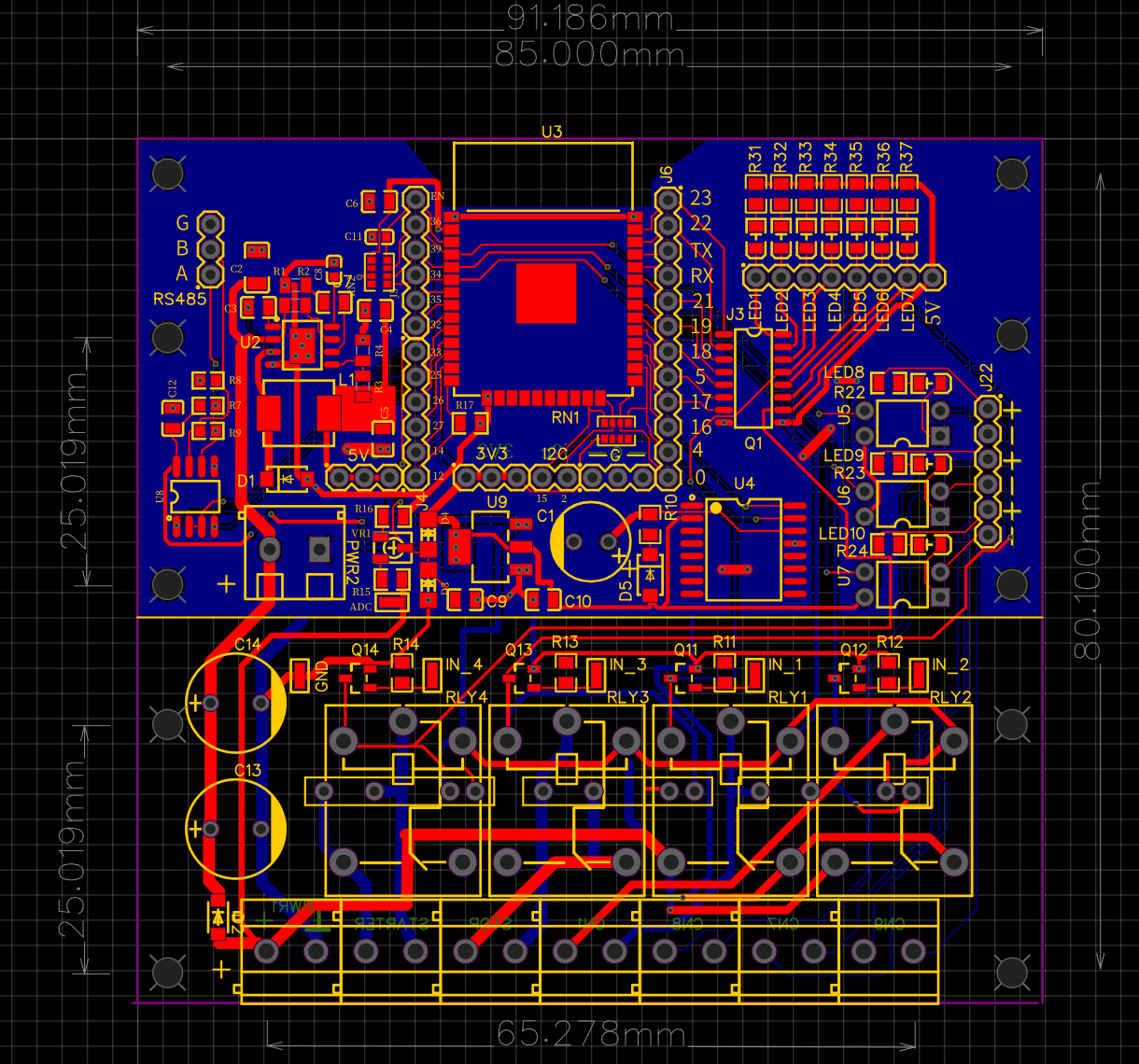
Цена готового изделия какая?
sat
1500р
sat
платы без корпуса
sat
корпус на али
AntikillerVova 🇷🇺
платы без корпуса
Что так дорого?
AntikillerVova 🇷🇺
Размеры платы какие?
sat
дешего
Glenn lab.
товарищи, подскажите пожалуйста. хочу вот такую релюху на esp подключить управлять котлом отопления, 6квт на каждой фазе 2квт максимальный ток на релюхе 10А что при 250в 2.5квт т.е. на грани были опыт использования таких релюх ? держат ли греются ?
Glenn lab.
sat
Slava
товарищи, подскажите пожалуйста. хочу вот такую релюху на esp подключить управлять котлом отопления, 6квт на каждой фазе 2квт максимальный ток на релюхе 10А что при 250в 2.5квт т.е. на грани были опыт использования таких релюх ? держат ли греются ?
контактор. гугли
Glenn lab.
контактор. гугли
это дорогхо и не по пионерски
sat
не сходите с ума , более 1 а на них не подавать
Glenn lab.
не сходите с ума , более 1 а на них не подавать
т.е. настолько плохи они?
sat
котлом отопления, 6квт значит 3 тена по 2 квата , надо ставить SSR очень правильное решение
Evgeny
2а тащили. Правда 12v
Slava
это дорогхо и не по пионерски
ну тогда страховку от пожара не забудь оформить ☠️
Glenn lab.
контактор. гугли
или им можно управлять?
AntikillerVova 🇷🇺
🤔 почему так дорого? Сама плата 180р
sat
да они просто залипнут на втором щелчке и сварятся контакты
AntikillerVova 🇷🇺
1.3к рассыпуха и работа?
Nick
🤔 почему так дорого? Сама плата 180р
С компонентами наверное
sat
1.3к рассыпуха и работа?
то есть месяц работы по трассировке не в счет , и пайка руками это как бонус
AntikillerVova 🇷🇺
товарищи, подскажите пожалуйста. хочу вот такую релюху на esp подключить управлять котлом отопления, 6квт на каждой фазе 2квт максимальный ток на релюхе 10А что при 250в 2.5квт т.е. на грани были опыт использования таких релюх ? держат ли греются ?
Нужна смесь симистора и таких реле, будет вечное(лет на 5 точно хватит )
sat
или мы хотим китайцам конкуренцию сделать купив у них все и плату и детальки и паяльник и тд
AntikillerVova 🇷🇺
то есть месяц работы по трассировке не в счет , и пайка руками это как бонус
Пайка смд 🤔 можно на утюге
sat
тогда еще трафарет нужно заказать и паяльную пасту
sat
не просто заказать с монтажем и тогда все станет ясно
sat
я вот не решусь , может выпопробуете , будет интересен опыт для всех
Glenn lab.
есть ещё вот такие сразу с есп и якобы на 30А
Glenn lab.
http://joxi.ru/VrwYQ0NSjkVE12
Dmitry
это дорогхо и не по пионерски
IEK возьми они дешманские
AntikillerVova 🇷🇺
я вот не решусь , может выпопробуете , будет интересен опыт для всех
Когда будет нужда в таких платах, то попробую
sat
Кондер не вешал, какие ставил 100n?
А естьвот такие и правильные
sat
Nick
Радиатор нужно
sat
на 2 квата не нужен
Nick
И варистор параллельно нагрузке
sat
зачем
Nick
Для защиты симистора
sat
они включаются через ноль
sat
мы не двигателем а тэн управляем
Nick
они включаются через ноль
Без разницы
sat
реактивных выбросов нет
Nick
А индуктивных ?
Glenn lab.
а как им рулить?
sat
от индуктивной нагрузки реактивная составляющая
Nick
а как им рулить?
Как простым светодиодом
Glenn lab.
подавать 3..32 вижу ага
sat
а как им рулить?
подать на них напряжение от 3 до 30 вольт постоянки током 10 ма
sat
огран резистор не нужен
Glenn lab.
на управляющее напряжение?
sat
на управляющее напряжение огранич резистор не нужен
sat
он там внутри есть
Glenn lab.
а ок спасибо за информацию ! ищу где купить такие можно
sat
на али валом
sat
а вот такое на днях купил
Glenn lab.
как оно называется по китайски?
« Rev
@ProEsp8266
1148
Fwd »