Макс
У кого есть идеи, накидайте пожалуйста различные варианты, каким способом это можно решить на облаке. описание: блок задачи и проекты в них бизнес-процессов нет, смартов тоже нет, только роботы вроде. Есть около 100 разных активных проектов, в каждом проекте минимум по 20 задач(в некоторых и больше сотни), которые накопились во время работы в этом проекте. Отчетность по задачам заполняется примерно раз в месяц вручную по каждому проекту отдельно, с аналитикой и выводами от менеджера. Но есть проблема, каждый месяц нужно проводить идентификацию задачи на то, была-ли она в прошлом отчете или нет, даты отчета могут немного варьироваться. Если использовать теги, то всем задачам нужно добавлять тег "не в отчете", после этого при добавлении удалять тег не в отчете и добавлять "в отчете", что несколько долго и не практично в дальнейшем использовании. нужно отбирать задачи, не добавленные в отчет. Но метода исключений в фильтре нет.
Отчёт каким образом составляется?
FA1 F.W
Второй вопрос Как-то можно в нумератор документа подтягивать пользовательские поля ?
Попробовать константу создать глобальную и ее подставлять? Хотя это наверно не сработает. Есть бизнес-процессы?
Сергей
Подскажите! Название полей в CRM форме не помещаются в границы формы. Есть какая-то возмодность уменьшить текст или сделать его в 2 строки?
В редакторе формы же можно задать произвольное название каждого поля. То есть поле в CRM-форме не обязательно должно называться так же, как в самой сущности. При этом данные все равно попадут куда надо. Сделайте для полей с длинным названием более лаконичные названия в форме и все.
Николай
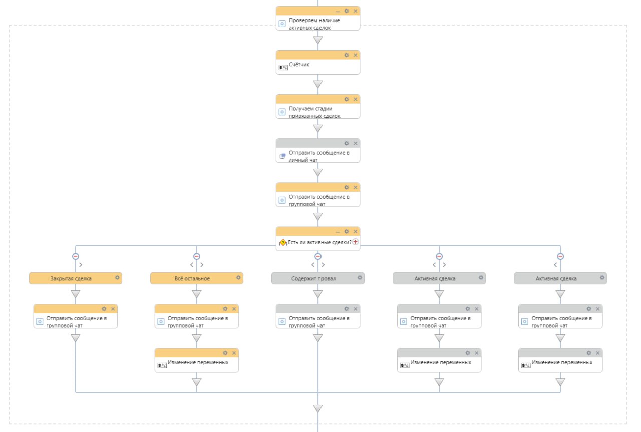
Коллеги, битый час не могу понять, что происходит. Есть контакт, у него 2 сделки. Также есть поле, в котором эти сделки БП-хой сохраняю. Мне нужно проверить наличие активных (незакрытых) сделок. Прохожу итератором по полю контакта со сделками. Первый казус. Элемента два, а прохода почему-то 4, специально счётчиком считаю. Второй - почему-то срабатывают два условия. То есть, после срабатывания первого (правильного и нужного) почему-то срабатывает и второе 😳. В результате почему-то закрытая сделка всё равно засчитывается как активная. Вот пример - обе сделки закрыты...
Николай
Николай
Николай
Николай
Николай
Сергей
Второй вопрос Как-то можно в нумератор документа подтягивать пользовательские поля ?
Можно, почему нет. Находите символьный код этого поля в генераторе документов, подставляете в шаблон на место нумератора и все.
Илья
Так проще условие выстроить это первое
Илья
Не хватает скрина итератора, поля где ид хранятся, и журнала бп где видно движение сделки
Эдуард
Всем привет, как в смарт-процессе получить информацию о реквизитах компании ИНН, КПП через БП?
Илья
Нет такого?
Эдуард
Отдает пустые значения
Илья
Отдает пустые значения
Шаблон выбери Не умеет это Активити так как ты ввёл
Эдуард
Подскажите, почему могут быть пустые значения? В компании всё заполненно
Эдуард
Смарт-процесс
Эдуард
Название компании отдает, а вот адреса не хочет
Илья
Эдуард
Эдуард
Илья
Название компании отдает, а вот адреса не хочет
1. Попробуй убрать галку для печати 2. Используй Активити получить инфу по реквизитам
Эдуард
Пробовал, в инфе по реквизитам нет адреса, только вот поля по отдельности как на 2-ом скрине
Эдуард
Из отдельных полей собрать адрес может?
Видимо только такой варик и остается, странно что не работает по дефолту
Николай
Николай
Не хватает скрина итератора, поля где ид хранятся, и журнала бп где видно движение сделки
Там всё нормально. В нём сложно ошибиться, хотя, понятно, всё возможно :)) В общем, решил проверить, что с этим полем, а там ссылки на 2 сделки, которых по факту нет. Похоже, сделки удалены, а ссылки на них остались. Оттого и прохода было 4. И потому условие срабатывало второе, по несуществующим сделкам. Добавил фильтр - теперь всё чётко
Николай
По уму, нужно, получается, запускать БП после удаления сделки на удаление её также и из этого поля контакта. Чтобы таких коллизий не возникало
Сергей
С umnico есть проблема с ватсап. Все настройки сделаны, из сделки не работает, пишет "отсутствует необходимая интеграция", из открытых линий сообщения уходят, но пишет что "не отправлено". Сталкивался кто?
Сергей
Обращались к ним в поддержку? У них вроде там хорошо помогают настроить
Письмо отправил, ватсап не доступен у них, телега в бот отправила.
Сергей
Может зависеть от тарифа Б24? Уже все варианты просто перебираю 😁
Сергей
То что мы можем сократить текст - это понятно. Вот например поля тип файл в названии имеют текст меньшего размера и в две строки. А тип список как будто в два раза больше шрифт.
Ну что есть, то есть. Если недостаточно возможностей стандартной CRM-формы, значит, делайте кастомную форму и интегрируйте ее с Битрикс24. Попробуйте не пихать весь текст максимально подробно в название поля, а использовать подсказки для этого поля. А разделители помогут сделать форму более читаемой.
TaPaHTyL
Отчёт каким образом составляется?
Есть файл с оформлением под каждую компанию, в него менеджер вносит информацию о проделанной работе за месяц - задача, скорость выполнения, возникшие ошибки, результат. Так как часть информации указывается техническими специалистами, то менеджер переводит ее с технического языка, на более упрощенный - понятный клиенту
Антон
добрый день. подскажите пожалуйста, почему у сотрудников нет иконки почты в карточке компании, к ящику подключен, входящую видит, отправить также не удается через Почта. портал коробка
Макс
Всем привет, подскажите пожалуйста, можно ли по API с одного сервиса передавать данные в Битрикс? Приложений в маркете для интеграции нет. На сервисах типо Albato тоже этого сервиса нет.
Роман
Всем привет, подскажите пожалуйста, можно ли по API с одного сервиса передавать данные в Битрикс? Приложений в маркете для интеграции нет. На сервисах типо Albato тоже этого сервиса нет.
Если у сервиса есть апи и у Б24 есть методы для этих данных, то передавать можно. Но если готовых интеграций нет, то надо писать самому.
Алена
Коллеги, доброе утро. Подскажите пожалуйста с чем может быть связана "внутренняя ошибка сервера", сотрудник работает на удаленке, каждое утро ошибка, потом днем получается звонить. захожу через ее акккаунт, я могу звонить. номер арендован у битрикса.
Yurii
Доброго дня ! Подскажите пожалуйста, как можно реализовать настройку прав доступа, чтобы Руководитель видел сделки своего отдела, а сотрудники отдела могли бы видеть сделки своего отдела, но не сделки руководителя? Осуществимо такое штатно, если не создавать отдельный отдел для руководителя, выше этого отдела?
T4M3R
Здравствуйте, ребята! Подскажите, пожалуйста, откуда берется пробел перед закрывающимися скобками при генерации?
T4M3R
Николай
API есть Писать самому приложение для интеграции?
Либо веб-хуками передавать данные в Б24. Можете подробнее описать задачу?
Роман
Либо веб-хуками передавать данные в Б24. Можете подробнее описать задачу?
Так всё равно какое-то приложение-прокладку надо.
Николай
Так всё равно какое-то приложение-прокладку надо.
Возможно. Хотя и не всегда обязательно
Николай
Можно либо напрямую, а можно через штуки типа make/zapier/n8n
Нуржан
=dateadd({=System:Now},"3d") коллеги что тут изменить что было рабочие дни?
Нуржан
=workdate({=System:Now},"1d") вот так?
Нуржан
Спасибо
Сергей
=workdate({=System:Now},"1d") вот так?
Я бы на Вашем месте добавил статью Битрикс24 о функциях калькулятора выражений в закладки браузера)
Нуржан
Принято спасибо за совет
Егор
Штатная телефония битрикса работает у вас?
Ahliyor
+
Егор
Сбой какой то в битриксе
Егор
Снежана
Привет! подскажите, пожалуйста, где в Битрикс найти токен для апи интеграции?
Ahliyor
Разработчики
Ahliyor
вбейте в поиске
Ahliyor
туда зайдите
Ahliyor
потом создайте вебхук
Снежана
Благодарю!
TaPaHTyL
Всем добрый день! Можно-ли скрывать уведомления о изменении задачи? Формата, представленного на скрине. Знаю, что в настройках можно настраивать уведомления, но это выполняется для всех задач
Антон
подскажите какой формулой реализовать срок исполнения 4 часа с момента постановки?
Илья
Наблюдатели - наблюдают
Антон
Dateadd
типа такого: =dateadd(системная дата),(системное время), "4н")?
Илья
Илья
Системное время можно не указывать
Александр
Как настроить отправку уведомления при добавлении комментария в таймлайне?