_̑Glit̛chO͓wl ̽
трансформатор у тебя какой есть?
Я вот хз, в магазе есть 220/12 за 150р 1,5W
Alexander
Импульсные?
Да. 12вх2х1а это минимум. 24ватт
_̑Glit̛chO͓wl ̽
И как мне их подключить к схеме?
Anonymous
Вы из прошлого?)
А потом он будет жаловаться что унего импулсьник шумит в музыку и придет спрашивать про фильтры.
_̑Glit̛chO͓wl ̽
Во всех кейсах для еврорека импульсники стоят
Anonymous
Человек сказал что у него звуковая штука
_̑Glit̛chO͓wl ̽
Наверн пойдет
Anonymous
хотя возможно там внутри этих девайсов уже стоит линейник и фильтры, весьма вероятно
Alexander
Человек сказал что у него звуковая штука
Если штука современная и не лажова там вся фильтрация встроена
_̑Glit̛chO͓wl ̽
Все модули от 12+ и 12- работают
Johnny
чтобы KOCHALO
Anonymous
ни при чем. Тут есть два человека, один спрашивает про свои девайсы, я спрашиваю вообще про свои идеи с усб двуполярками. Они не связаны
_̑Glit̛chO͓wl ̽
xd
_̑Glit̛chO͓wl ̽
Много модулей же
Anonymous
Я просто задал похожий вопрос. В случае питания от розетки взять два бп в ближашем магазине или заказать на али если не срочно
_̑Glit̛chO͓wl ̽
Для двух импульсников в схеме менять что-то нужно?
Anonymous
многие бп модули имеют крутилку подстройки напряжения и 12в бп можно подрегулировать на 14-15в и поставить после него дополнительные конденсаторы и линейник.
Anonymous
скинь схему еще раз
_̑Glit̛chO͓wl ̽
лол нет
Еще AC 12v
_̑Glit̛chO͓wl ̽
Johnny
а, там чоле от 5 вольт?
Anonymous
@SCP042 И для чего он там ставится? У человека ток 1-2а, и 12в аудио аппаратура. Импулсьник из китая шумит вполне заметно, если уронить 2в на линейнике оно греться сильно не будет, а помехи зафильтрует относительно неплохо
Anonymous
можно фильтр на транзисторе поставить
Alexander
Для двух импульсников в схеме менять что-то нужно?
Да. Ее выкинуть)) хотя если надо 5в то оставить 7805
_̑Glit̛chO͓wl ̽
Да. Ее выкинуть)) хотя если надо 5в то оставить 7805
Да всм XDDD Можно сразу все модули от импульсных питать?
Alexander
Если не известны требования к пульсациям то брать два бп на 15в и оставить 7812
Anonymous
попробуй. Купи бп на 12в с подстроечным резистором
Johnny
линейники хорошо фильтруют высокочастотнве пульсации?
_̑Glit̛chO͓wl ̽
Как кста понять что они импульсные
_̑Glit̛chO͓wl ̽
Вот на авито нашел
Anonymous
эти импульсные
Johnny
Вот на авито нашел
по диапазону входного
Johnny
ну вот те 7812
_̑Glit̛chO͓wl ̽
Тут все импульсные?
Anonymous
все зарядки ноутов импульсные
Alexander
Как кста понять что они импульсные
95% бп сегодня импульсные)
_̑Glit̛chO͓wl ̽
Хах
Anonymous
потому что 7812 чтоб выдать на выходе 12в должэна на входе иметь 14-15в минимум
Anonymous
у нее минимальное падение около 2в
Alexander
А почему 15
7812 нужно где то 3в для норм работы
_̑Glit̛chO͓wl ̽
А
kaktys
Как кста понять что они импульсные
только старые тяжелые трансформаторные ксть линейные, но их наверное больше не делают
_̑Glit̛chO͓wl ̽
Почему тогда на схеме норм от 12в? Много людей эту схему используют и у них все норм
Anonymous
потому что девайсу пофигу на небольшое отклонение
Anonymous
а еще там диоды через которые течет ток если входное низкое
Anonymous
в обход 7812
Alexander
Anonymous
а не, про диоды я херню спорол
_̑Glit̛chO͓wl ̽
Ааа
_̑Glit̛chO͓wl ̽
Спасибо
Anonymous
а зачем они там?
Anonymous
которые у 7812 между in out стоят? защита от переполюсовки?
_̑Glit̛chO͓wl ̽
Переменка же
_̑Glit̛chO͓wl ̽
защита вроде
Alexander
которые у 7812 между in out стоят? защита от переполюсовки?
Стандартная схема однополупериодного выпрямителя
Alexander
Половина моста
kaktys
которые у 7812 между in out стоят? защита от переполюсовки?
защита при таком двухполярном, если нагрузка плеч разная
_̑Glit̛chO͓wl ̽
А вместо двух бп может лучше взять вот это? Или мощности не хватит?
Alexander
А вместо двух бп может лучше взять вот это? Или мощности не хватит?
Закон ома вам в помощь. Если коротко - не хватит
_̑Glit̛chO͓wl ̽
:(
Alexander
Но взять можно! Чтоб было)
Alexander
Если так хочется классический транс то надо что то типа https://www.chipdip.ru/product/ttp-40-2x12v
_̑Glit̛chO͓wl ̽
Сколько доставка чип и дип стоит?
Anonymous
защита при таком двухполярном, если нагрузка плеч разная
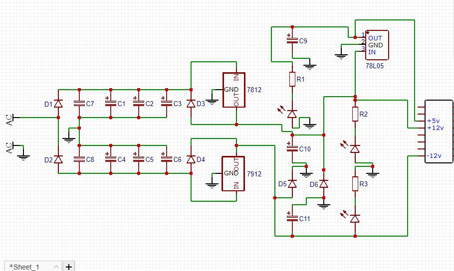
как она вообще работать должна? через д3 допустим куда ток будет течь? Кондеры разряжать? Или убивать 7812 переполюсовкой? Что-то я не понимаю эту схему. Зачем д6 и д3, можно было ведь один диод поставить т.к. они последовательно (не говоря уж о том зачем)
Alexander
Сколько доставка чип и дип стоит?
На сайте все есть. Не пользовал, забирал в магазине
kaktys
Если одно плечо разряжно в ноль нагрузкой, то второе сделает на нем обратный ток