Anonymous
Ок, жди
Аня 🕊
Аня 🕊
Аня 🕊
initial 0 delay 12? госоди сколько параметров и никаких подсказок даже по формату ввода
Аня 🕊
8
Аня 🕊
профешнл
Аня 🕊
8.7 SP3
Аня 🕊
у меня ничего нет, у меня нет горы рассыпухи на любой случай и всего такого, нет макетных плат, ничего нет =с
Аня 🕊
кажется, разберусь сейчас, вводя разные данные и поглядывая на вольтметр
ОлегЪ
Аня 🕊
хм да
Аня 🕊
да вряд ли, я не планирую особо им пользоваться
Byte
Начальное значение напряжения при ините. Напряжение импульса, время задержки первого импульса, длина фронта, длина хвоста, длина импульса, период следования импульсов.
Аня 🕊
нет, но я не думаю, что это так важно
Аня 🕊
обожаю оптимизацию под ретина-дисплеи!
Аня 🕊
осилила, все работает
Аня 🕊
Аня 🕊
в смысле
Аня 🕊
GPIO на GND замыкаешь и получаешь 1
Аня 🕊
ой хз я еще не делала этого
Аня 🕊
в протеусе ардуина для теста
Аня 🕊
ну ардуина получает
Аня 🕊
почему не получу
Аня 🕊
так она получает HIGH, когда я запускаю схему и включаю меандр)
Аня 🕊
ой
Аня 🕊
я глупая надо замыкать гпио на 5v
Аня 🕊
а почему у меня работает тогда в протеусе, если я так ошиблась.....
Аня 🕊
дебаунсер в коде можно сделать
Аня 🕊
легко
Аня 🕊
а, стоп, я так и делаю!
Аня 🕊
гпио на землю и pullup
Аня 🕊
запутали
Аня 🕊
потому что я разработчик и мне проще всего на той стороне =с
Аня 🕊
неужели это будет особо насиловать малину
Аня 🕊
разработчик софта!
Аня 🕊
а в электронике ребенок с игрушками
Аня 🕊
ну да, верно
Аня 🕊
но я не знаю точно, что там за меандр в домофоне, какой подобрать конденсатор, не умею ничего
Аня 🕊
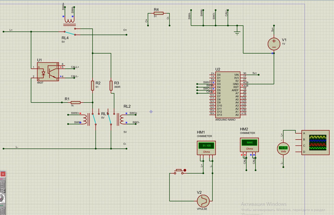
вот эту схему на скриншоте полдня в протеусе собирала (ну хотя тут больше сложность интерфейса для новичка роль сыграла)
Аня 🕊
попробую сейчас!
Anonymous
Anonymous
Anonymous
Да
Anonymous
Чет хуйня ебаная
Anonymous
Думал лучше будет
Anonymous
Anonymous
Джитер
Аня 🕊
я правильн опонимаю, что кондер предлагается, чтобы мне на каждую горку меандра не приходило HIGH?
Аня 🕊
просто дело в том, что меандр там с большим периодом... я так думаю, потому что в момент звонка я слышу две ноты циклично, каждая нота по полсекунды-секунда
Anonymous
Anonymous
Встройка
Аня 🕊
запустила без кондера и у меня раз в секунду как раз сигнал на входе ардуины меняется, это не так и много
Anonymous
Anonymous
Еще встройка
Аня 🕊
ну если я слышу из динамика ты дыыын ты дыыын и каждая нота по секунде
Аня 🕊
примерно
Anonymous
Теперь собственно вопрос
Аня 🕊
то это и есть меандр с периодом 1 сек?
Anonymous
Посоветуйте дац где было бы норм
Anonymous
До 100$, можно микруху или плату без корпуса, с корпусом дорого будет
Аня 🕊
и вообще, там же не 0-12-0-12 наверно, там N-12-N-12-N-12, а значит на выходе оптопары в течение всего звонка будет замкнуто где N — какое-то напряжение положительное
Byte
то это и есть меандр с периодом 1 сек?
Там два меандра с разной частотой. Частота = частоте звука при вызове, можешь записать звук, узнаешь частоту.
Аня 🕊
ох
Аня 🕊
в общем так, я соберу и проверю! если будет спамить сигналами, добавлю кондер
Аня 🕊
очень странное ощущение всегда, когда пытаешься сделать что-то, в чем абсолютно не разбираешься, а оно потом работает. по крайней мере в протеусе :D и несмотря на то, что я повторила чужую схему и задала кучу вопросов
Аня 🕊
о, у меня так было изначально:DDDD
Anonymous
@demonust норм дац какой знаешь? Чтоб меандр красивый и без джитера
Аня 🕊
usb adc, малина, микрофон, прога слушала звонок. очень нестабильно работала, можно было что-нибудь крикнуть и приходил пуш "вам звонят". да и хочу управлять еще, так что сделаю уже нормально
Anonymous
Я ожидал конечно что будут искажения, но чтоб такие...
Unsupported
Unsupported
Unsupported
Unsupported
Anonymous
Anonymous
Он в пыли
Unsupported
это спектрограмма твоего 15к файла
Unsupported