Евгений
Andrew
Но всякого рода тупицы, неумёхи и лентяи реально задрали. Людей, уважающих чужое время и задающих сразу корректные и конкретные вопросы - унизительное меньшинство.
Andre
ESP32. Похоже замкнул 5В с пином SDA, и плата больше не включается. Всё, конечная?
Andre
Красная лампочка не горит даже, когда запитываю от USB.
Andre
Кирдык бобику, КЗ в чипе.
никак не оживить? обидно, блин.
Andrew
никак не оживить? обидно, блин.
Они стоят копейки. Чего его жалеть)
Andrew
Приезжай к Яндексу, г.Москва, подарю тебе одну😄
великий
Красная лампочка не горит даже, когда запитываю от USB.
есть призрачная надежда что просто сгорел стабилизатор питания на плате. Если сам модуль ESP не горячий)
Andre
Они стоят копейки. Чего его жалеть)
350 рублей и месяц ожидания с Али. )
Andre
Приезжай к Яндексу, г.Москва, подарю тебе одну😄
Хороший человек. ) Но я в Челябинске. Только что заказал ещё одну.
Konstantin
Вот месяц ожидания — особенно обидно
Иосиф Давидович
350 рублей и месяц ожидания с Али. )
Так для разработки надо как минимум мешок их иметь. Никогда не знаешь, что может пойти не так.
Andre
Так для разработки надо как минимум мешок их иметь. Никогда не знаешь, что может пойти не так.
у меня маленькое хобби, я просто знакомлюсь, разбираюсь, светодиодами мигаю, дешёвые датчики тестирую. Разработкой это не назвать совсем.
великий
ничего не было горячим, и запаха не было.
если ничего не греется и светодиод питания на плате не горит то обрыв по питанию. Нужно заменить микросхему стабилизатора. Но я думаю что таки греется)
Andre
если ничего не греется и светодиод питания на плате не горит то обрыв по питанию. Нужно заменить микросхему стабилизатора. Но я думаю что таки греется)
потом посмотрю. а можно ли подать в обход стабилизатора 3.3 Вольта с внешнего источника? ничего не выпаивая.
великий
ок, проверю попозже.
кроме микросхемы еще кандидат на проверку диод шоттки. Он тоже мог теоретически перегореть. Или замкнул один из конденсаторов. Но все это призрачные надежды повторюсь)
Andre
Проще для начала замерить есть ли 3.3 вольта после стаба
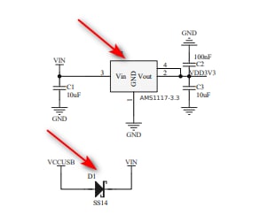
Похоже, что нет. Между 1 и 2 ногой - 1,46 Между 1 и 3 ногой - 2,56
Anonymous
Похоже, что нет. Между 1 и 2 ногой - 1,46 Между 1 и 3 ногой - 2,56
2 нога это вроде бы вход, там должно быть около 4.7 Вольт
Anonymous
Шоттки маленький черный справа от стаба
Anonymous
Измерить на нем, вход и выход
великий
Anonymous
Анод 5 вольт, катод 4.7 , должно быть
Anonymous
но проблема точно не в нем)
Скорее всего нет, но то что на входе стала нет 4.7 странновато
Anonymous
Стаба
великий
Скорее всего нет, но то что на входе стала нет 4.7 странновато
от компа USB не держит напряжение из-за большого тока. А большой ток признак подгоревшего ESP модуля. И он должен быть горячим.
Andre
от компа USB не держит напряжение из-за большого тока. А большой ток признак подгоревшего ESP модуля. И он должен быть горячим.
трогаю пальцем, он скорее тёплый, чем горячий. оставлю на подольше, может нагреется.
великий
трогаю пальцем, он скорее тёплый, чем горячий. оставлю на подольше, может нагреется.
все будет четко заметно если питать от нормального блока питания на 5в
Andre
все будет четко заметно если питать от нормального блока питания на 5в
да, запитал. Предыдущее сообщение. Он еле тёплый.
Andre
О, что обнаружил. Если нажать и держать кнопку EN, красный светодиод светит. И на ногах напряжение становится выше. 2,48 3,55
великий
великий
5,29 В.
диод не может выдержать такое напряжение. Он или сгорел или отгорела земля
великий
как раз 5 или больше вольт) Это напряжение блока питания
великий
но после него не может быть 2,5. Он не выдержит падение напряжения 3в
Anonymous
а сколько между этими точками?
После диода сколько?
великий
на 0,3 в меньше
Anonymous
на 0,3 в меньше
Так должно быть, но по замерам не сходится
Anonymous
На входе стала другое направление
Anonymous
Стаба
Anonymous
Может диод сдох
Anonymous
И всё таки повезло...
великий
Может диод сдох
ну 3 в он выдержать и быть рабочим не должен.
Anonymous
Если сдох то падение может быть любым
Anonymous
Вместо него можно проставить перемычку, но питать потом не от компа
Anonymous
Можно спалить порт
великий
его выводы можно просто замкнуть, для проверки. Но понимать что уже не будет защитной функции по питанию)
Anonymous
Диод дохлый
Anonymous
По идее у стаба на выходе должна быть защита от кз
Anonymous
Для пророки конечно лучше подать 3.3 вольта от другого источника
Anonymous
И смотреть
Andre
Есть смысл замкнуть перемычкой, запитав от обычного USB-блока питания? 5В.
Anonymous
Может и стабилизаторы тоже сдох, и коротит входное напряжение
Andre
или может быть резистором замкнуть?
великий
Anonymous
если нет 3.3 под рукой то можно рискнуть
Да, но можно для безопасности отпаять ногу выхода стаба от платы
Anonymous
Аккуратно конечно
Anonymous
Лучше наверное впаять на проводках предохранитель на 1 ампер
Anonymous
Или 2
великий
или может быть резистором замкнуть?
любым диодом можно а не резистором только соблюдая полярность
Andre
Замкнул проводом. Красная лампочка горит. Там была прошивка, которая не мигает светодиодом, так что непонятно, живая плата или нет.
великий
если не горячая то скорее всего повезло) Просто сгорел диод)
Andre
Подключил внешний светодиод к 3v3 - Gnd. Не светит. Но если диод перемкнуть, то светит.
великий
горячая это когда нельзя безболезненно держать палец
Andre
В идеале, надо в USB компа подключить, и посмотреть, определится ли устройство. Есть риск, что комп сгорит?
Andre
если не горячая то скорее всего повезло) Просто сгорел диод)
она комнатной температуры. Если я меряю где надо. Щас покажу.
Andre