Miron
а то у тебя там не минус)
Miron
а сухой контакт чтоли
Miron
хз
Miron
тяни крч
Miron
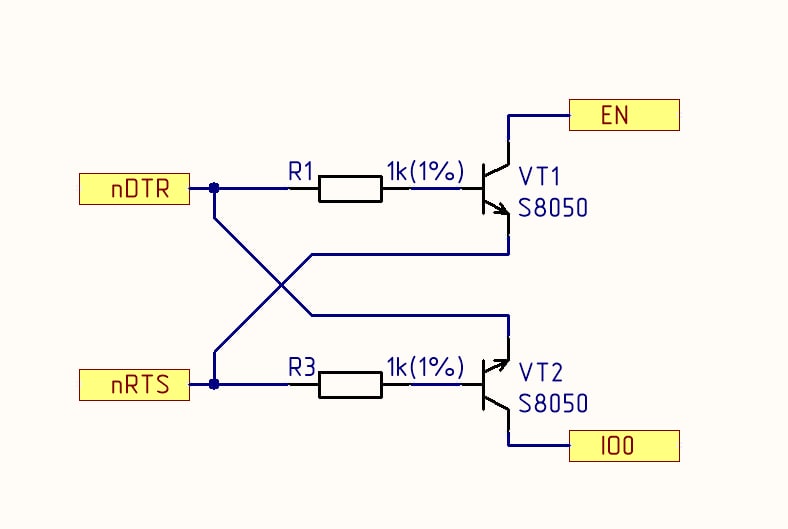
этот схемес по доке кидал, и обкатал его уже дохуялиард раз
Miron
могу с номиналами
ilya
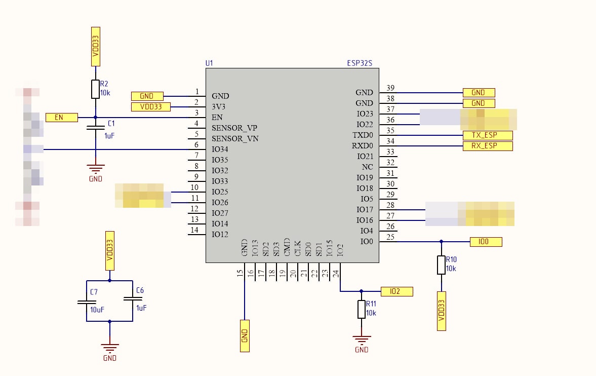
хм... почему этого нет в схемах в гугле?)) Или там модуль и типа внутри сделали подтяжку и поэтому на схеме не показано?
ilya
Спасибо! Сейчас попробую)
Miron
Miron
Miron
на эти пины у своего конвертора сади
Miron
ток я хз они как у CH или нет
Miron
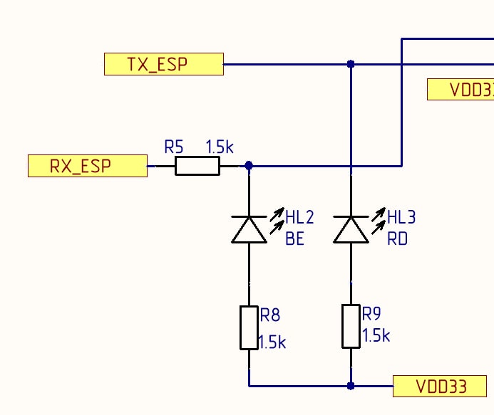
еще круто добавлять светики на RX and TX
Miron
тогда визуально можно много приколов решить
Miron
а еще есть пины которые нельзя никуда подтягивать при включении ESP, иначе она уйдет в какой то режим
ilya
ну вообще-то если открывать доки, то есть
я честно открыл, там не было)) Хотя вариант долбежки в глаза не исключаю
ilya
а еще есть пины которые нельзя никуда подтягивать при включении ESP, иначе она уйдет в какой то режим
ага, это видел, но я использую только uart, мне сам чип лишь для вебморды
Miron
я тоже сам чип юзаю
Miron
даже на продакшен платах ставлю светики
Miron
уже нахавался без них
ilya
еще круто добавлять светики на RX and TX
Про это уже подумал, пожопился на пару светиков и теперь страдаю, приходится осцилом тыкаться лишний раз
Miron
именно)
Miron
видел бы ты мой прототип сейчас
Miron
он как новогодняя елочка
Miron
все лицо в светиках
Miron
получилось?
ilya
минут 5 надо, я только расчехляюсь, у меня нога никуда не выведена, нужно под корпус LGAшный подлезть)
Miron
оке, отпишись
Miron
интересно просто
ilya
не помогло эх
Miron
так
Miron
а конвертор вообще определяется?
Void
Я никогда io2 не использовал, не притягивал к земле. И все норм.
ilya
а конвертор вообще определяется?
ага, в диспетчере видно
Void
Если модуль прошивается а потом отваливается - то надо знать что шьете.
Miron
Я никогда io2 не использовал, не притягивал к земле. И все норм.
и конденсатор C1 на EN ты можешь поставить 0.1мкФ и у тебя все будет ок)
Miron
на 1 мб 10 шт все ок)
Miron
на масштабе нет)
Miron
уже не помню зачем io2
Miron
у вас после прошивки отвал произошел?
Miron
не помню, год назад делал
Miron
щас уже просто cntrl+C cntrl+V этой схемы
Miron
зачем еще раз думать)
ilya
так, кажись нашел потенциальную проблему, отпишусь если решу
Miron
ждем)
Miron
а ну вот
Void
don`t-care
Miron
для SPI boot, верно?
Void
для boot mode not user
Miron
падажи)
Miron
каким образом вы прошивали ESP?
Miron
через что?
Void
espprog и не только
Miron
через spi, получается?
Void
в душе не е..у.
ilya
а ну вот
еееее, спасибо бро)) В общем проблема оказалась в том, что на EN у меня 0.1 мкФ. Так понимаю тут критичен ESR, поэтому тантал с его 300 мОм не достаточен. В итоге запаял 1 мкФ 25В 0603 X7R кондер на EN, как в твоей схеме и запустилось)) На счет IO2 проверил тоже. В общем blink пример юзает IO2, и вот если ты используешь данный вывод, то надо подтягивать. Я в примере переназначил на IO4, убрал подтяжку с IO2 и вариант тоже работоспособный. Уверен, что в доках это где-то описано, но с ходу не видел этого
ilya
ilya
в платформио премер arduino-blink, он дрыгает как раз IO2
ilya
Вот это
Void
Вот это
тут IO2 как мигалка, а речь шла о IO2 притянуть к земле чтоб шить.
Miron
У тебя винда?
Miron
На убунте сталкивался с такой проблемой, что не работало с 0.1 мкФ
Miron
в душе не е..у.
Крч, разобрался с io2
Miron
Можно не пихать, но может быть магия в виде "не работает" из за шумов
Miron
Я шью через UART
Miron
И мне надо было ставить такую установку
Miron
По дэфолту он в пул даун
Void
на io0 и io2 что то есть подобное?
я тоже шью уартом. и пока - тьфу тьфу норм.
Miron
Я просто уже наплясался и лишний раз дешевле подтянуть