Mikhail
резистор 4.7к не подходит)
Mikhail
range 2K to 10K resistor. A 2K resistor gives better noise immunity.
Юрий
Я для esp8266 и теперь для esp32 использую eclipse, конечно с ними каждый раз при настройке дрочба, но если терпения хватит, то норм среда.
Dmitriy
Vsc + platformio гуд работает, единственно компилит долговато
No Name
Vsc + platformio гуд работает, единственно компилит долговато
А как там посмотреть объём занимаемой памяти. Скетчеи и переменными
Dmitriy
Ставится vsc , потом Питон и потом в всц ставится плагин платформио
Mikhail
а я на micropythone пишу
Dmitriy
Но я на Сях пишу, ардуино тоже прикручивается, поиск на ютубе в помощь
Ilya
BME280 и BMP280 подключал
Привет. Не подскажите, какую библиотеку использовали для работы с bmp280?
Андрей Будылин
Привет. Не подскажите, какую библиотеку использовали для работы с bmp280?
Привет. Это было год назад) завтра гляну на работе. Напомни днем
Mikhail
Adafruit_BMP280
No Name
После компиляции пишет
Он то пишет, но какую-то ерунду.. Код 1700 строк, а занято 43% памяти.
Andy
Вот, стоит подумать. Еще раз большое спасибо! Удаляюсь для обдумывания.
А чего вы решаете этим тригером? Хранение какого -то состояния?
No Name
Либы, неоптимизированные переменные
Тот же самый код на ардуине очень мало занимал и переменные
Yuriy
А как там посмотреть объём занимаемой памяти. Скетчеи и переменными
всю правду расскажет и статанализ сделает либо в терминале pio check ну и вообще pio - посмотреть ключи команды - это и есть platformio - а vscode - это как ide - в принципе и не особо нужен, кто любит notepad++ - пожалуйста ставим просто platformio пишем где хотим и собираем в терминале (запуском cli - pio run)
Yuriy
либо просто тут нажать
Ilya
Adafruit_BMP280
Пробовал тестовый скетч из этой библиоотеки, данные не смог получить.
Ilya
что значит не смог?
Датчик не обнаруживается. Возможно, дело в неисправности самого датчика. Не знаю как это проверить.
Yuriy
Датчик не обнаруживается. Возможно, дело в неисправности самого датчика. Не знаю как это проверить.
ну что тут скажешь - плохо старался значит или датчик действительно брак
Yuriy
Есть ли возможность проверить исправность?
конечно. как он подключен и к чему? лучше фото
Ilya
конечно. как он подключен и к чему? лучше фото
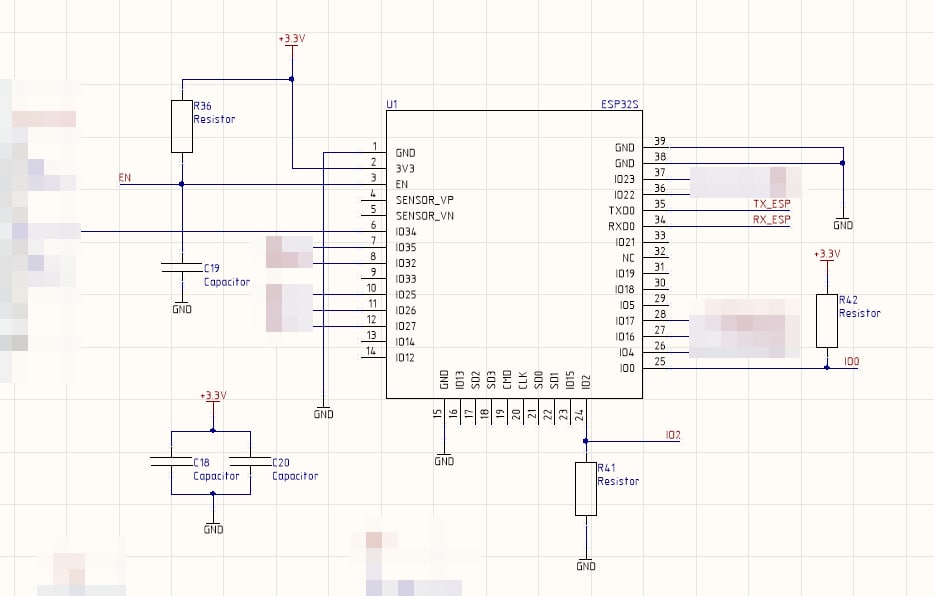
https://im0-tub-ru.yandex.net/i?id=01e7d0ce0e5736db46de5aeef62c4daa-l&n=13 Esp32, подключал к шине i2c
Ilya
и код
Днём скину
Yuriy
Днём скину
днем посмотрю :) - но проверь пины прописанные там - совпадают ли они ?
Василий
....И вот всплывает - необходимость отладки, в нормальных IDE пошагово глянул - где что не так и сразу все понятно
WerdnaZX
Есть ли возможность проверить исправность?
А к чему-то другому нет возможности подключить? К малине, например..
WerdnaZX
Есть конечно
WerdnaZX
Тоже adafruit
Resident
https://im0-tub-ru.yandex.net/i?id=01e7d0ce0e5736db46de5aeef62c4daa-l&n=13 Esp32, подключал к шине i2c
Первый тест который можешь сделать, поменяй sda scl местами и перезапусти
Resident
Либо в коде либо проводки перекинь
Indr1x
https://im0-tub-ru.yandex.net/i?id=01e7d0ce0e5736db46de5aeef62c4daa-l&n=13 Esp32, подключал к шине i2c
Неправильное подключение. Смотрите распиновку.
Indr1x
https://circuits4you.com/wp-content/uploads/2018/12/ESP32-Pinout.jpg
Denisio
https://i.tk-chel.ru/denisio/202102/01_105253.png
Andy
у esp32 для интерфейса i2c нет привязки к конкретным пинам. Те пины что указаны как i2c всего лишь говорит о том, что это "прямое" подключение без IO_MUX
Ilya
scl/sda перепутаны
Пробовал менять местами
Denisio
зачем пробовать, надо перед тем как делать посмотреть датащиты
Denisio
метод перебора тут не полезен
Andy
Пробовал менять местами
В исходнике то какие пины указаны?
Andy
Должно быть что то типа:
Ilya
Должно быть что то типа:
Надо будет посмотреть
ilya
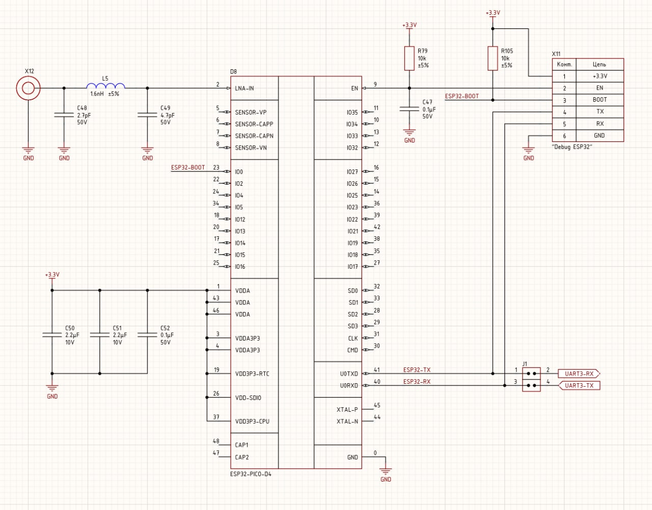
Всем привет! Проблема возникла следующего характера... Есть SiP ESP32-PICO-D4 (схема ключения ниже), сварганил на коленке программатор на usb-uart и паре транзисторов. Запустил тестовый проект в platformio, собрал его и залил, все ок и работает. Чип новый. Теперь при повторной попытки загрузить прошивку его просто не видит и в консоль валится мол ожидание превышено. В чем может быть проблема? Почитал всякое разное на форумах, уже и тантал 100 мкФ пробовал на питание вешать и 10 мкФ дополнительно на EN (RESET). Питается от источника, который 5А без проблем отдает, по идее чип даже в пике и близко к этой цифре не приближается.
ilya
ilya
Насколько я понимаю ком порт открывается нормально, проблема именно что сам чип не видно
ilya
Я изначально запаял кнопки, пробовал руками тыкать, не завелось, ибо лапки. Тогда спиздил с отладки ESP32-PICO-kit такую схему:
ilya
ilya
Насколько я понимаю логика сброса и входа в режим загрузки тут реализуется и тыкать кнопки уже нет необходимости?
Vladyslav
Всем привет. Решил ради интереса потестить на esp32, какой метод обмена значениями у переменных быстрее - через буфер или xor. Перед обменом устанавливаю на пине "1", по окончанию сразу сбрасываю в "0" На выходе получаю перед вот такой перепад в обоих случаях:
Vladyslav
В чём может быть дело?
Vladyslav
#define BLINK_GPIO CONFIG_BLINK_GPIO #define SIZE 100000 uint8_t arr[SIZE] = { 0 }; void app_main(void) { gpio_pad_select_gpio(BLINK_GPIO); gpio_set_direction(BLINK_GPIO, GPIO_MODE_OUTPUT); gpio_set_level(BLINK_GPIO, 1); for (uint32_t i = 0; i < SIZE / 2; i++) { arr[SIZE - i - 1] ^= arr[i]; arr[i] ^= arr[SIZE - i - 1]; arr[SIZE - i - 1] ^= arr[i]; } gpio_set_level(BLINK_GPIO, 0); }
Miron
Да вы правы
А конвертор какой?
ilya
Да вы правы
Вот я теперь сижу и чувствую себя идиотом и не пойму что может быть не так) Схема вообще из 10 компонентов, все проверено. FT232RL преобразователь
Miron
У ft незнаю какие выходы при инициализации
Miron
Хм погодите
ilya
Miron
Там ещё обвязка есть
ilya
Rx tx местами менял?
Я даже один раз прошил, после первой прошивки чип перестаёт видеть
ilya
Проверил на 2-х платах, ситуация идентичная
ilya
Там ещё обвязка есть
Вот пара транзисторов имеется
Miron
ytt)
Miron
'nj yt dct)
Miron
это не все)
Miron
сейчас проект замажу и скину)
Miron
ilya
буду благодарен) Пинок хоть в какую нибудь сторону поможет, а то в трех соснах заблудился
Miron
на io0 и io2 что то есть подобное?
ilya
а вот, у меня подтяжки есть и на IO0 и на EN по 10 кОм
ilya
IO2 не подтянут...
Miron
тяни)