Anonymous
на выводе tx e32-ttl какое напряжение?
Спасибо за консультацию - опасения сняли.
Anonymous
Так 8266 управляет же Лорой по uart, верно?
Anonymous
Так 8266 управляет же Лорой по uart, верно?
Да, но когда я программирую я становлюсь на те же контакты
Anonymous
Аа ясно, ничего не будет
Anonymous
Аа ясно, ничего не будет
Короче, ничего не будет. Еще вопрос, чем питать такой гибрид. Лоре нужны +5 и около 200 ма, ЕСП - 3.3 и до 400ма. Устройство автономное, выходит раз каждые 4-6 часов.
Anonymous
Литий плюс step up и step down
Anonymous
Ну или на есп линейник
Anonymous
А step up включается есп когда надо передать
Anonymous
Литий плюс step up и step down
Ооо, степ ап - это ошшень плохо. Я думал, может 2 18650 и 2 ЛДО?
CRImier
Ооо, степ ап - это ошшень плохо. Я думал, может 2 18650 и 2 ЛДО?
будет дико много тока жрать тогда, я думаю
CRImier
добавь дешманский степ-ап и контролируй его через мосфет
CRImier
потому что много энергии будет уходить тупо в нагрев LDO
Anonymous
добавь дешманский степ-ап и контролируй его через мосфет
Схема знакома. Это для ЛОРЫ, а для ЕСП обычный ЛДО?
CRImier
лучше возьми AP2114-33 , классный дешёвый регулятор, по футпринту такой же, как 1117 (на ЕСП можно напаять), запитывать ESP от 18650 - самое то
Anonymous
Лдо это обычный линейник
И... линейники, например MCP1700 3.3 V LDO - вообще считается классикой для ЕСП8266
CRImier
tindie.com/stores/crimier у меня он есть в магазине, но тебе, вполне возможно, будет выгоднее купить просто где-то ещё, в моём листинге посмотри, как юзать
CRImier
MCP1700 разве с LiIon дружит? какой у него dropout?
CRImier
у AP2114 пару десятых вольта => ESP будет работать, даже когда батарейка 3.5, скорее всего
Anonymous
И... линейники, например MCP1700 3.3 V LDO - вообще считается классикой для ЕСП8266
Преимущество mcp очень салонное собственное потребление, пара микроампер, это хорошо
Anonymous
Маленькое
CRImier
хмм, надо будет сравнить с AP2114 там же. На всяких sparkfun продуктах я обычно вижу AP2112 вместо 1700 теперь.
Anonymous
Ht7333 и подобные ещё хорошие
CRImier
а степ-ап включать/выключать п-мосфетом не так уж и трудно - один мосфет, два резистора, может, конденсатор для soft-start
Anonymous
хмм, надо будет сравнить с AP2114 там же. На всяких sparkfun продуктах я обычно вижу AP2112 вместо 1700 теперь.
Спасибо, буду курить даташит. Но вопрос с питанием второй половины гибрида пока не решен. Степ ап?
CRImier
350 мв дропоут, нормуль
обычно ниже dropout, 350 это вроде при 1A токе
CRImier
да, можешь даже взять простейший на BL8530, я думаю
CRImier
они дико доступные и дешёвые
Anonymous
обычно ниже dropout, 350 это вроде при 1A токе
Таким образом, берем достаточно емкий 18650 + степ ап + ЛДО.
CRImier
индуктор у них обычно говно и на выходе нет керамики вроде? проверь. но на 200mA должно зайти.
CRImier
Таким образом, берем достаточно емкий 18650 + степ ап + ЛДО.
да, я обычно делаю именно так, у меня даже плата под такой конфиг разработана - только без 3.3 на борту, но всё остальное (и степ-ап) там есть как раз
CRImier
2x 18650 гнездо, TP4056 платка, простой powerpath и степ-ап через мосфет
Anonymous
Andy
Wi-Fi вообще же не предназначена для малопотребляющих приложений. можно конечно спать неделю. но это скорее всякие водосчетчики и прочее подсчет. никак не оперативное малопотребляющее управление на аккумуляторах.
CRImier
тогда и от USB заряжать можно
Anonymous
да, конечно, 1s2p
Я параллельно никогда аккумуляторы не включаю, это вроде не рекомендуют.
CRImier
Я параллельно никогда аккумуляторы не включаю, это вроде не рекомендуют.
а? в каждом ноуте параллельно несколько LiIon, либо 18650, либо плоские
CRImier
нужно делать с умом, да, но и последовательно нужно делать с умом
CRImier
CRImier
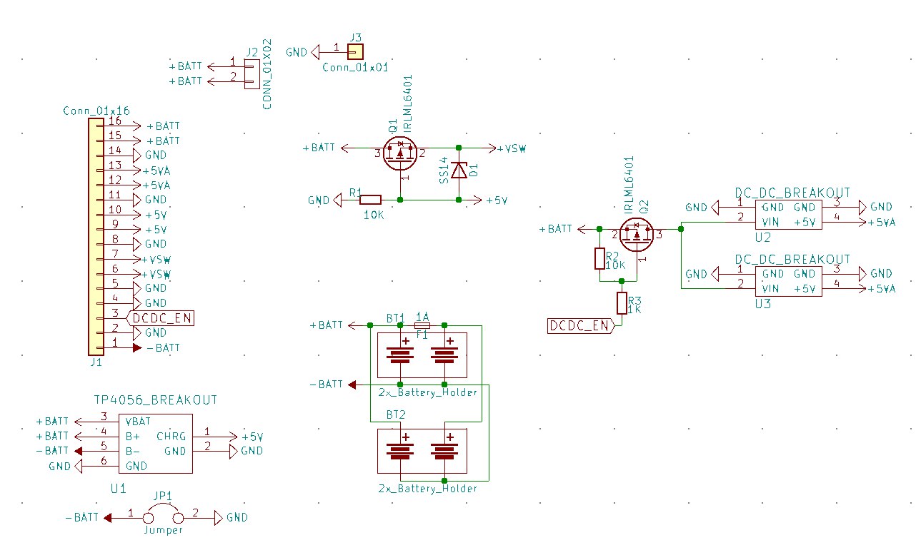
такая вот плата
CRImier
и такая схема
CRImier
Anonymous
а? в каждом ноуте параллельно несколько LiIon, либо 18650, либо плоские
Не знаю, возможно, я совсем не прав. Почему сложилось предубеждение по поводу параллельного включения?
Anonymous
За схемку и советы большое спасибо!!!
Anonymous
а? в каждом ноуте параллельно несколько LiIon, либо 18650, либо плоские
На практике все это показало состоятельность?
CRImier
Не знаю, возможно, я совсем не прав. Почему сложилось предубеждение по поводу параллельного включения?
есть люди, которые это никогда не делают, потому что когда одна батарейка дохнет, то тянет параллельные за собой. У меня знакомый, инженер с большим стажем, никогда не параллелит, именно поэтому. Но в то же время, я понимаю, что это не обязательно самый мудрый выбор - в конце концов, миллионы ноутов не могут ошибаться =D
CRImier
и на практике, если параллелить, ничего плохого не происходит. Главное, когда вместе их соединяешь, смотри, чтобы напряжение было одинаковое!
CRImier
у меня поэтому на схеме предохранитель
CRImier
потому что если одна батарейка 3.5 и вторая 4, то может потечь мнооого тока из одной в другую
CRImier
лучше по одной заряди до 100% и тогда соединяй
CRImier
18650 не бабахают
CRImier
если у тебя бабахают, перестань брать ultrafire
CRImier
возьми нормальный бренд, не допускай КЗ
Anonymous
лучше по одной заряди до 100% и тогда соединяй
Нет, я стараюсь качественные использовать. То, что напряжения на банках должно быть одинаковым, понял.
CRImier
брендовые не стоят много
CRImier
у меня от переполюсовки там ничего нет
CRImier
не знаю, как её сделать, чтоб было просто
CRImier
переполюсовка убивает TP4056 и DW01 protection моментально
CRImier
просто не переполюсовывай
CRImier
окей? ;-P
Anonymous
А эта штука для чего?
CRImier
это power path
CRImier
на vsw напряжение LiIon, когда USB не подключен и 5V-Vf(D1) когда подключен
CRImier
запитать AP2114 самое то
CRImier
пока батарейку заряжаешь, её нельзя одновременно разряжать
Anonymous
это power path
Понял, спасибо.
CRImier
не помню 100%, почему, но не стоит =D
CRImier
если интересует, напиши в DM, могу саму платку и пару AP2114 из Латвии прислать, когда зряплата будет, мне нетрудно
CRImier
в конверт как раз должно поместиться
Anonymous
не помню 100%, почему, но не стоит =D
Очень исчерпывающая консультация, еще раз большое спасибо. Питание планирую прямо на плате гибрида. Мысли, конечно, были отдельно гибрид, отдельно питание. Пока окончательно не определился.
CRImier
может, захочешь ещё на бредборде собрать до того, как полностью определишься
Anonymous
может, захочешь ещё на бредборде собрать до того, как полностью определишься
Для тестирования нужно как минимум два устройства. Хочется в более-менее компактном исполнении. Сначала сделаю макет на ЛУТ. Если будет все ОК, закажу у китайцев.
Valery
А esp-01 часто дохлые бывают? Задолбала она меня что-то. Брак?