Anonymous
А можно использовать внутреннюю подтяжку
Gaius Claudius Glaber
монитор порта могу разве что в Блинк вывести в терминал ... пока функцию накатал, если датчик выдает значение -127, то возвращать 3 градуса, чтобы цветы не замерзли ( ниже этой температуры включается зуммер в доме) и должен работать отопитель.
Void
Кто подскажет выделенные выводы можно как пины gpio использвать? или на них в модуле флешь висит?
Indr1x
Esp умеют pullup и pulldown
А спрашивающий умеет?
Nick
А спрашивающий умеет?
Это уже другой вопрос. Хотя... знал бы, не спрашивал.
Indr1x
Вот об этом я подумал заранее, но зачем то вы решили поправлять меня, а не научить его
Nick
Вот об этом я подумал заранее, но зачем то вы решили поправлять меня, а не научить его
Потому что это ненужная обвязка, разве что только для обучения.
Nick
Это как подключить к esp32 модуль АЦП при том что АЦП уже имеется.
Nick
Можно, но не нужно.
Indr1x
Что еще раз написать почему я скинул именно эту картинку?
Void
pullup внутренний это далеко не всегда хорошо.
Anonymous
Посмотрел датагите на 18b20, вроде как ёмкость входа всего 25 пикофарад, даже если их будет 10 штук вряд-ли ёмкость может влиять
Anonymous
Даташит
Void
Для кнопки достаточно.
ага а если кнопка на 5 метровых проводах а рядом движки киловатные работают?
Anonymous
Для кнопки достаточно.
Ну наверное если кнопка далеко вынесена то резистор лучше поменьше, подтяжка высоковата там
Nick
ага а если кнопка на 5 метровых проводах а рядом движки киловатные работают?
Ну дык дайте уж тогда пример для этого случая, с кондерами, витой парой. Развивайте мысль до конца.
Said
От кнопки до модуля сантиметров 10
Nick
От кнопки до модуля сантиметров 10
Гуглите esp pullup или pulldown - примеров полно.
Said
Я тут прочитал что тобы использовать внутренние подтягивающие резисторы нужно не просто написать pinMode(buttonPin, INPUT) а pinMode(buttonPin, INPUT_PULLUP) ... Так ли это? И точно ли хватит для кнопки?
Said
Более правильно использовать pulldown?
Nick
Более правильно использовать pulldown?
Для кнопки без разницы. Можете детской считалочкой выбрать.
Anonymous
Более правильно использовать pulldown?
Хм, в esp есть подтягивающий резистор на землю?
Void
снят вопрос. флешка там.
Void
снят вопрос. флешка там.
и это пиздец товарищи.
Gaius Claudius Glaber
я думал, что мой вопрос по датчикам будет выглядеть "не культурным"
Said
Хм, в esp есть подтягивающий резистор на землю?
Не знаю )) я про схемы подключения
Void
Хм, в esp есть подтягивающий резистор на землю?
так в доке смотреть. на каких то выводах точно есть.
Anonymous
Не знаю )) я про схемы подключения
Ну обычно кнопку подключают к земле, а подтяжку к питанию
Anonymous
так в доке смотреть. на каких то выводах точно есть.
Понятно, никогда не пользовался и ее знал
romanetz
ага а если кнопка на 5 метровых проводах а рядом движки киловатные работают?
Пока никто не придумает к этим киловаттным движкам неэкранированным кабелем подать ШИМ от частотника - всё будет хорошо )
Void
Пока никто не придумает к этим киловаттным движкам неэкранированным кабелем подать ШИМ от частотника - всё будет хорошо )
не будет. поверьте. на этой длине сетевая переменка может наводится при разгоне и торможении.
romanetz
При торможении?
Anonymous
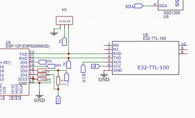
RX и TX c ESp8266 идут на модуль E32 и одновременно на контакты для программатора. Развязывать нужно или нет?
Anonymous
И еще вопрос. ESP8266 питание 3.3, а E32 - 5. Если планировать автономный девайс с редкими включениями (раз в 4 часа), какие варианты питания целесообразно рассмотреть?
Valery
Здравствуйте! Впервые подключил ESP-01. К роутеру ни в какую не коннектится, АР создаётся, но постоянно пропадает и появляется, к нему тоже подключиться не получается. Скетчи из примеров, библиотека generic. Кто-нибудь сталкивался с таким?
Valery
Пробовал на другом блоке. Так же. На самой микросхеме 3.34
Valery
Conecting........ И лепит бесконечные точки
Anonymous
Conecting........ И лепит бесконечные точки
Логин и пароль в скетче указывал да
Valery
Конечно
Anonymous
При торможении?
Вроде бы резисторами можно тормозить, частотники же умеют, вроде бы просто скидывают энергию либо в тепло либо обратно в конденсаторы
Anonymous
Конечно
Вай фай 2.4 ГГц как спросили выше?
Valery
Да. 2,4. 1 канал в режиме АР. 8канал у роутера
Anonymous
Dhcp в роутере включен да
Anonymous
что такое e32?
Вроде модуль Лора, https://create.arduino.cc/projecthub/xreef/lora-e32-device-for-arduino-esp32-or-esp8266-library-728a86
Anonymous
Вроде определился с выключателем, какой бы хотел) , есть в продаже готовый выключатель , с двумя клавишам, без фиксации, питание 220 вольт, и esp8266, 85
Andy
Вроде модуль Лора, https://create.arduino.cc/projecthub/xreef/lora-e32-device-for-arduino-esp32-or-esp8266-library-728a86
ок. будем считать что это esp32. в таком случае все ноги у всех чипов esp работают строго только с 3.3 в и никак иначе.
Anonymous
Наверное на модуле е32 свой стабилизатор
Anonymous
Вряд-ли логика работает от 5
Andy
e32-433t20dt = SX1278 = Ra-02
юстас алексу. шифррграмма получена.
Anonymous
юстас алексу. шифррграмма получена.
Да я отлучался, поэтому отвечаю с запозданием.
Anonymous
Это ЛОРА
Anonymous
Короче TX и RX идут на ЛОРУ + на контакты для программирования ESP8266. Вот я и спрашиваю, не будет тут потом проблем?
Anonymous
у esp8266 через rx-tx программирование обычно и ведется.
Ну, правильно. Получается по этим выходам 2 потребителя.
Anonymous
Если они не общаются по этим выводам , и не выдают отладочную инфу то без разницы думаю
Andy
Ну, правильно. Получается по этим выходам 2 потребителя.
в смысле два потребителя? uart это точка-точка соединение. максимум можно читать с tx и все
Anonymous
Если они не общаются по этим выводам , и не выдают отладочную инфу то без разницы думаю
Конечно, при программировании ЛОРА молчит, но ее контакты подключены.
Andy
Если они не общаются по этим выводам , и не выдают отладочную инфу то без разницы думаю
т. е. вы хотите выключить интерфейс uart и использовать как обычные gpio?
Anonymous
Конечно, при программировании ЛОРА молчит, но ее контакты подключены.
Это не важжно, но если беспокоит можно отключить )
Anonymous
Вот фрагмент
Anonymous
т. е. вы хотите выключить интерфейс uart и использовать как обычные gpio?
Мм, ну теоретически такое возможно, но я думал что модули подключены tx-rx, rx-tx и могут общаться по uart между собой
Anonymous
Это не важжно, но если беспокоит можно отключить )
Отключение - это значит нужно ставит переключатель? В одном положении на контакты программатора, в другом - на ЛОРУ? Неудобно.
Andy
Вот фрагмент
если tx включен то там будет какой - потенциал. если это не страшно. то ничего не обычного нет
Anonymous
если tx включен то там будет какой - потенциал. если это не страшно. то ничего не обычного нет
Просто не хочется загубить из-за такой небрежности. Может диоды воткнуть?
Anonymous
Тогда сигнал просядет.
Anonymous
Просто не хочется загубить из-за такой небрежности. Может диоды воткнуть?
Если не ошибаюсь, в подобных случаях ставят простой преобразователь уровней, 2 резистора и 2 стабилитрона на 3.3. вольта
Andy
Просто не хочется загубить из-за такой небрежности. Может диоды воткнуть?
у вас же обычное uart соединение. зачем что то добавлять?
Andy
на выводе tx e32-ttl какое напряжение?
Anonymous
Если не ошибаюсь, в подобных случаях ставят простой преобразователь уровней, 2 резистора и 2 стабилитрона на 3.3. вольта
Пребразователь не нужен. Особенность модулей ЛОРЫ в том, что они питаются от 5 вольт, а общение идет на уровнях 3.3.