Тоже не понял
Видимо он хотел сказать какой он молодец и смог собрать кран сам без инструкции 🤡
SSR
И почему в итоге не получился бойлер
Quiero vivir en España
А что она будет глушить?
Дио
А мы передачки тебе в тюрьму носить не будем
Носить не надо, сейчас все через сайт отправляется
Дио
А у нас киношники второй раз миникладбище оставили🤣
Serjio
А у нас - пенопласт :-((
Max
Коллеги! есть ESP8266 модуль запаял флешку 32Мбита прошил AT 1.7.5 (как я понимаю последняя) отправка данных идет как надо - тут все ОК надо поднять WEB-сервер и я не понимаю как это сделать PDF-ку читал - там просто команды
Пиши свою прошивку с вебсервером
Max
Никак. Это просто ат прошивка. Ей не нужно 32 мбита
я говорю про вот это: это же должно как-то работать ? вопрос что нужно чтобы это заработало
я говорю про вот это: это же должно как-то работать ? вопрос что нужно чтобы это заработало
Смотри. Ат прошивка для того чтоб общаться через есп с инетрнетами с других контроллеров у которых нет сети. А эта команда - просто создать сервер и он будет роутить трафик на твой девайс
Я думаю лучше написать веб сервер на самой есп. Тем более ты зачем-то запаял флешку в 4 мегабайта
Не вижу смысла в этом прокси.
У тебя будет 1 коннект максимум если ты будешь такой фигней страдать. Это далеко не самое удачное решение
Max
Я думаю лучше написать веб сервер на самой есп. Тем более ты зачем-то запаял флешку в 4 мегабайта
поясняю 1. прошивка в ESP - открыта для всех мне надо закрывать код - соответственно он в STM32 2. флешка это эксперимент тк не было ясности куда оно хочет роутить
это мне и надо
Тогда ждем кто подробно ответит про АТ прошивки. Ими мало кто пользуется
Хотя смотрю тут есть CIPMUX. То есть можно несколько коннектов передавать
это мне и надо
https://controllerstech.com/esp8266-webserver-using-stm32-hal/ Не твой кейс?
Max
https://controllerstech.com/esp8266-webserver-using-stm32-hal/ Не твой кейс?
да, спасибо очень похоже на то что надо мне web-то нужен только для странички конфигурации и только
да, спасибо очень похоже на то что надо мне web-то нужен только для странички конфигурации и только
Может проще его поднять на есп8266 (написать на ардуине той же) а на стм32 просто по юарту передавать конфиг
Alex
Скорее всего нет )
Твой самолёт точно сам упал? А то может и магнитное поле не зря крутится? Ты сравнивал с аналоговым (Тфу) магнитным компасом?
Alexsandr
Кто подскажет у меня есть Esp32, получаю строку в ней текст JSON. Мне нужно получить параметр ключа. Это можно сделать с библиотекой cJSOn?
Alexsandr
Юзаю esp-idf
Ivan
Подскажите пожалуйста, esp32-s, начинает выполнять программу только после нажатия кнопки reset которая идет на пин en. На других платах с той же конфигурацией и софтом все работает нормально. Что может быть?
На каких платах? Самодельных?
Konstantin
Крутишь комп в руках, ставишь на стол и он рандомно показывает, что нос задран, компас крутится непонятно куда Естественно автопилот недоумевает и самолет падает
С такими симптомами алгоритм не вытянет. Там конечно рассчитано на плохие датчики, но без рабочего акселерометра в воздух нельзя. Если на столе не выходит в горизонт, то либо гиро сильно плывет либо аксель не работает.
Konstantin
Из потолочки?
Khachmakhov
Из потолочки?
Пенопласт формованный, внутри трубки карбона
Konstantin
Да я это понимал, но не запустить я его все-равно не мог ) Ждать уже не в моготу
Это ж не машинка которая по земле едет, в воздухе это сразу краш.
Konstantin
Питание вредли, ибо он так себя ведет и с аккума и с юсб родного. Да и осцилографа у меня пока нет
Может там вторичный источник питания шалит. На fmu там для датчиков отдельный стаб.
Konstantin
Кстати, инструкцию читал? Может, его там калибровать и настраивать обязательно.
Конечно аксель и компас надо калибровать. Гиро калибруются каждый раз при включении. При этом нельзя шевелить.
Serjio
Это какие аномалии изменяют гравитацию🙈
Курская магнитная аномалия) - я спрашивал, где это он запускает. И я думал, это компас врет. По-моему про аксели в даташитах было, что они перегрузок не любят - можно один раз уронить и сломать (но как тогда их в бпла использовать,которые наверняка нередко падают и врезаются)
Konstantin
Там перегрузка 1000 g должна быть, чтобы сломать
Khachmakhov
Думается это хреновые датчики. На моем дешевом сяоми такое же говно с компасом было долгое время. Гуглмапс показывал херню и просил покрутить телефон восьмеркой, чтобы откалибровать почти каждый раз. Потом прошивкой вроде решили, но все равно он не блещет
Khachmakhov
Ну сейчас купим что-то более оригинальное и сравним, надо только зарплаты дождаться
Ivan
Подключение к пинам на всех есп тоже одинаковое? А с другой прошивкой стартует?
Да, подключение одинаковое, с другой прошивкой тоже не стартует, есть подозрение, что ему не хватает питания при старте
Quiero vivir en España
Народ, привет! Кто сталкивался с тем, что мультиметр врёт в 10 раз? К сути: не понимал, почему так много жрёт ESP, в то же время, долго разряжает аккумулятор, пока не сделал замер: Источник питания 4 В, через резистор 220 Ом (или около того), на мультиметре показывает 180 мА вместо 18. Переключатель стоит на 200 мА.
Alex
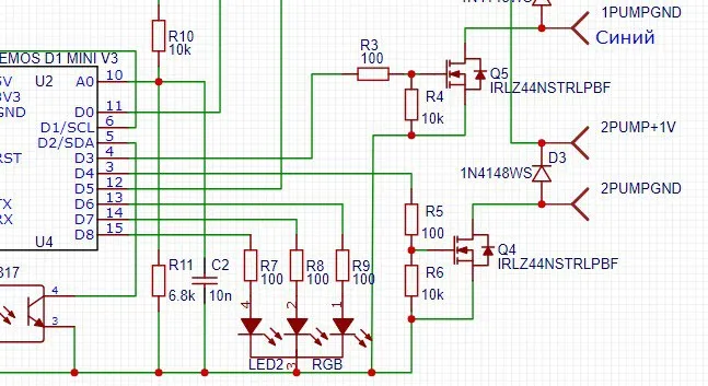
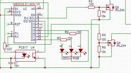
Управляю электро моторами через мосфеты с есп, решил изменить схему, ранее мосфеты открывались с D3 D4 , перенес на D1 и RX - такое ощущение что не открываются до конца
Alex
тоесть сигнал на них появляется и при подключении нагрузки - ток не не идет, двигатель не вращается
Alex
если двигатель откидываю и становлюсь светодиодом - он нормально загорается
Alex
Alex
вот так все работало идеально
Alex
изменил на так:
Alex
Alex
Что именно зарядить?
Quiero vivir en España
Возможно просто протереть индикатор надо, десятичную точку не видно :) Так то на мультиках бывает механический переключатель диапазонов дурит.
На индикаторе, конечно, есть десятичная точка. Ток выше 20 мА показывает как - или 1 (не помню, какой там индикатор, что выше допустимого). Причём если переключиться на "10А", то всё ок.
Anton
Ppl, кто-нибудь видел дисплеи размером где-то 3.5", но разрешение чтобы поменьше, мне 240х240 уже даже много
Anton
160х128 разрешение было бы отлично
Anton
160х128 что у меня размером 1.8"
Andy
Что именно зарядить?
Подзатворную емкость.
Anton
Сколько ни смотрю, 3.5" - уже 480х320
Serjio
1.09" - 2.71$, 1.8" - 11.21$ резко ценник растет..
Alex
Подзатворную емкость.
Поменял мосфеты на те что стояли на старой плате и все заработало...
Alex
Alex
Этот работает
Alex
А этот нет:
Alex
Alex
Пробовал ещё этот :
Alex