Аргентина
под заказ напиши кондесатор 103
Аргентина
разных напиши дайте мне 103-х конденсаторов
Дио
под заказ напиши кондесатор 103
Смотри, что есть на AliExpress! 300 шт 30 значение 50В керамический конденсатор Ассорти набор 30 значение * 10 шт = 300 шт за 122,45 ₽ https://sl.aliexpress.ru/p?key=KV3Swri
Дио
Это они?
Аргентина
Это они?
заебись бери
Аргентина
найдешь там 103
Дио
Дайте мне другого оператора
Дио
😂😂😂
Иван
Нагинаться не могу
научись схемы читать для начала. на схеме неполярный конеденсатор в 10 пикофарад выглядет он как то так
Дио
Так это я схему делал, не факт, что я правильно указал
Дио
Просто всегда кондеры для меня были в виде бочонков
Аргентина
Так это я схему делал, не факт, что я правильно указал
как ты делал схему, не зная деталь 103?
Аргентина
а зачем вообще она нужна?
Иван
Просто всегда кондеры для меня были в виде бочонков
вот тут даже меня заинтересовало. нука подробнее
Дио
Чуть выше все понятно
Иван
давай с самого начала. почему ты использовал именно этот микроконтроллер?
Дио
Тут посоветовали
Дио
Ибо не надо маяться с питанием GSM модуля
Иван
подержите мое пиво. этот пациент меня заинтересовал😁 хорошо а какое устройство ты хотел собрать изначально?
Дио
Сейчас отмотаю, почитай
Иван
у меня нет истории чата ты уж извини. только с конденсатора есть
Дио
Ааа
Дио
Печально
Дио
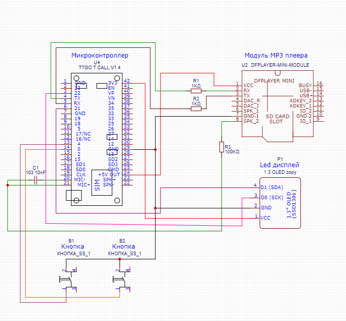
Появилась необходимость сделать небольшое устройство на базе МК NodeMCU V3 и GSM модуля SIM800l. Пока только обучаюсь по различным урокам и даташитам устройств, знаний минимум. Набросал небольшую схему, но встрял на вопросе электропитания. Суть устройства: На него будут происходить входящие звонки, после определения номера будет проверка номера абонента на наличие в базе, если номер в базе есть устройство снимет трубку, проиграет файл (например 1.mp3), сбросит звонок и самостоятельно позвонит по определенному номеру. Вероятно основные коннекторы я правильно соединил, но появилась проблема с пониманием, как подключить все это по питанию. Вся проблема в том, что модуль GSM требует напряжение 3.7 В ~ 4.4 В и ток от 0.7 мА в режиме ожидания до 2А пиковой силы. От самого МК его никак не запитать, логичнее всего наверное питать его от 1 банки 18650, не давая ей просаживаться, но я в итоге запутался как: все подключить так, чтобы аккум безопасно все время заряжался (долговечно аккумов не особо интересует, интересует безопасность) и питал как модуль, так и всю систему в целом. Посмотрел десятки роликов и везде вижу только как сперва заряжают аккумы, потом от них питают систему. Но мне такое не подходит, желательно, чтобы система была подключена в розетку и работала сама по себе. Я вам буду безумно благодарен, если поможете доделать схему, а также проверите, не забыл ли я какие-то элементы типа резисторов и т.д. Идеальным вариантом было бы если все это питалось от одного блоки питания UBS - USB Type-C, а дальше была разводка уже внутри устройства. Понимаю, что надо возвращаться к урокам физики, постепенно к ним обращаюсь, но надо заказать из Китая компоненты как можно скорее. Заранее спасибо за то, что постараетесь максимально избежать хейта и троллинга. Схема, которую набросал - ниже. Единственное на ней 2S компоновка аккумуляторов, думаю стоит поставить 1s.
Дио
Аргентина
Вся проблема в том, что модуль GSM требует напряжение 3.7 В ~ 4.4 В и ток от 0.7 мА в режиме ожидания до 2А пиковой силы. От самого МК его никак не запитать, логичнее всего наверное питать его от 1 банки 18650, не давая ей просаживаться, но я в итоге запутался
Дио
И?
Дио
Все ладно
Иван
Появилась необходимость сделать небольшое устройство на базе МК NodeMCU V3 и GSM модуля SIM800l. Пока только обучаюсь по различным урокам и даташитам устройств, знаний минимум. Набросал небольшую схему, но встрял на вопросе электропитания. Суть устройства: На него будут происходить входящие звонки, после определения номера будет проверка номера абонента на наличие в базе, если номер в базе есть устройство снимет трубку, проиграет файл (например 1.mp3), сбросит звонок и самостоятельно позвонит по определенному номеру. Вероятно основные коннекторы я правильно соединил, но появилась проблема с пониманием, как подключить все это по питанию. Вся проблема в том, что модуль GSM требует напряжение 3.7 В ~ 4.4 В и ток от 0.7 мА в режиме ожидания до 2А пиковой силы. От самого МК его никак не запитать, логичнее всего наверное питать его от 1 банки 18650, не давая ей просаживаться, но я в итоге запутался как: все подключить так, чтобы аккум безопасно все время заряжался (долговечно аккумов не особо интересует, интересует безопасность) и питал как модуль, так и всю систему в целом. Посмотрел десятки роликов и везде вижу только как сперва заряжают аккумы, потом от них питают систему. Но мне такое не подходит, желательно, чтобы система была подключена в розетку и работала сама по себе. Я вам буду безумно благодарен, если поможете доделать схему, а также проверите, не забыл ли я какие-то элементы типа резисторов и т.д. Идеальным вариантом было бы если все это питалось от одного блоки питания UBS - USB Type-C, а дальше была разводка уже внутри устройства. Понимаю, что надо возвращаться к урокам физики, постепенно к ним обращаюсь, но надо заказать из Китая компоненты как можно скорее. Заранее спасибо за то, что постараетесь максимально избежать хейта и троллинга. Схема, которую набросал - ниже. Единственное на ней 2S компоновка аккумуляторов, думаю стоит поставить 1s.
https://github.com/lilekov/esp8266-sim800l возми это за основу. по коду если что подскажем
Дио
По коду я сам
Дио
А вот компоненты трудновато
Иван
По коду я сам
красавчик
Иван
чот последний коммит 5 лет назад
хмм. а у тебя много ли демо проектов опенсорсных которые ты актуализируешь?
Аргентина
констатация факта) это вообще не имеет отношения к предыдущей дискуссии)
Иван
ребят я вам тут новую версию колеса принес 😁 ну вот такой вот я переизобрел колесо заного😂
Аргентина
квадратного!
это уже было)
Иван
это уже было)
ну щас закомичу до паралелипипеда
Аргентина
ну щас закомичу до паралелипипеда
по касательной надо, батенька, по касательной дифференцировать
Иван
ох детишки ребятишки. может для начала стоит хотя бы аналоговую электротехнику изучить. ну хотя бы азы. а уже после в цифру
Иван
вот и тератрон попробуй уважить 😁
Аргентина
чо бля?)
Дио
давай с самого начала. почему ты использовал именно этот микроконтроллер?
Ну изначально выбор пал на ESP 8266, но как разводить питание я не знал, точнее знал, но ввиду отсутствия опыта для меня показалось сложно для первого проекта
Дио
Да и побаиваюсь держать аккумы в вечной зарядке, так что тут посоветовали T Call, конечно по первой моей моей схеме было бы дешевле.
Дио
вот и тератрон попробуй уважить 😁
А вот со схемой подключения плеера к GSM модуля я так и не понял, точнее для меня, как для человека изучающего физику 20 лет назад непонятно, как можно подключить динамик к микрофону, так еще и одной клеммой через конденсатор
Дио
Единица измерения электрического напряжения
Иван
боюсь спрашивать а что такое напряжение
Дио
Ну и измеряет, насколько я помню, силу переноса электронов цепи
Дио
боюсь спрашивать а что такое напряжение
Так зачем спрашивать, если боишься
Иван
так и в чем проблема у тебя по той ссылке что я тебе до этого скинул?
Дио
Одно дело я бы кичился тем, что я великий спец, а ты решил проверить
Иван
все просто. я не буду и не желаю за тебя переделать схему. но я могу посоветовать как ты научишся сам переделывать схемы
Дио
Ну у меня была такая же схема, но я от нее отказался ибо многие пишут в отзывах от 4056 про то, что часто выходит из строя
Иван
если у тебя вопрос в чем ты не прав. я скажу как мой препод. в том что ты выбрал не тот выз
Дио
Не тот что?
Дио
У меня не было такого вопроса вроде
Дио
Ты же видел мою схему
Дио
Верно?
Иван
давай еще раз. что такое вольты
Дио
Она неправильная?
Дио
Иван
Она неправильная?
это ты скажи это же твоя схема как ни как. почему она не работает. мне самому интересно выяснить. переделать для тебя схему. ну я как бы кидал ссылку. так и какой профит тебя интересует ?
Иван
так если у тебя все работает. тогда чего мы тут в чате делаем?
Дио
Он вообще был в другом
Дио
Иван
на твой изначальный вопрос про конденсаторы вроде бы как ответили. не бочёнки надо
Дио
Мне непонятна только схема подключения динамика к микрофону СИМ800
Дио
Ибо я ее взял у ютьюбера и не понимаю, как все работает только на одном полюсе
Дио
Я привык, что аналоговые компоненты подключатся плюсом и минусом обычно