esk1zz
Разобрался? (Я отлучался, чат не читал)
Да,в этой библиотеке русский как я понял вообще не принимается (я про msg.data)
esk1zz
Другие библиотеки я не смотрел 🙂
Slava
Другие библиотеки я не смотрел 🙂
Другие библиотека сделаны нерусскими, там точно нет
Slava
чойта?
Мы про телеграм боты
Anton
а болгары, например, это русские такие?
Alex
Ща гляну библиотеку
esk1zz
Ну я имел ввиду ,чтобы с инлайн кнопки приходил не юникод ,а русские буквы
esk1zz
esk1zz
На питоне просто вроде можно
Anton
тебе там наверняка джейсон приходит
esk1zz
Я тоже так думал
esk1zz
Но я не глянул ещё
Anton
нормально
Anton
сначала спросим в чатике, затем уже посмотрим. нормально...
Дио
Нашел такую схему
esk1zz
сначала спросим в чатике, затем уже посмотрим. нормально...
Ну я просто думаю что гайвер бы добавил такое
esk1zz
Что и в джейсон
esk1zz
Раз он проводил сравнение библиотек
Slava
Бл, я чето не догоняю, колобок вроде зеленый был. У нас что новый колобок, только красный? 🥺🤷
esk1zz
Кто ?
Slava
Ты
Alex
#include <UniversalTelegramBot.h>
esk1zz
#include <UniversalTelegramBot.h>
Можно бота чекнуть ?
Slava
#include <UniversalTelegramBot.h>
Какой версии? В старой не было юникода , в новой вроде прилепили.
Alex
Можно бота чекнуть ?
вы мне тут такие вопросы задаете, а я же не настоящий сварщик
esk1zz
Ахаха
esk1zz
Ну просто посмотреть как работает
Alex
ESPBLOCK . тут меня за него ругают, говорят кровь из глаз
Alex
добавь .ru
Дио
Дайте мне самого шарюшего электронщика =)
Дио
Я сейчас с ума сойду
esk1zz
Хаха
esk1zz
Шучу
esk1zz
Хуйня
Дио
Да он говорит, что так нельзя
esk1zz
Толкьо для рутины всякой
Дио
Толкьо для рутины всякой
Давай я тебя в личке помучаю, чтобы не позориться тут
Дио
😂😂😂
esk1zz
Да он говорит, что так нельзя
Я всегда когда что-то подключаю,говорю "НУ если ебанет так ебанет"
Дио
Ну жаль, если Тколл за 1400 ебанет
Дио
Это не отдельный сим модуль за 150р
Ruslan
Надо же, спокойно как )
esk1zz
Так что похуй
Дио
Так =) Я обратно к вам
Дио
Короче ребята, не проходите мимо
Дио
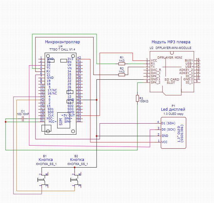
Я нашел такую схему подключения DFPlayer Mini к SIM800l, он цепляет минус динамика через резистор 100к к плюсу микрофона, а к минусу микрофона кондер 103ий на 10к пикофарад. Как это все работает?
Дио
Почему просто забыли про плюс динамика?
Alex
Дайте мне самого шарюшего электронщика =)
а какой прогой ты схему рисовал?
Дио
Которую скинул?
Дио
Это не я рисовал, а Ютьюбер
Alex
Хм
Дио
Как называется в EasyEDA Резистор на 100 килоом? Одни СМДшки показываются
Дио
Или разницы нет?
Дио
Ну вот из Easy EDA это схема
Дио
А есть, кто шарит в конденсаторах?
Аргентина
Да. Руками не трогать
языком заебись
языком заебись
320 пробовал?
Аргентина
320 пробовал?
чего только я не пробовал..😎
Дио
Как мне кондер подобрать?
Аргентина
Бедный язык
ну нет, ты меня неправильно понял. без фанатизма, же.
Дио
Да. Руками не трогать
Нужен 103 схема выше
Дио
Они как-то отличаются?
Аргентина
Нужен 103 схема выше
а в чем вопрос то?
Иван
Как мне кондер подобрать?
для начала нагнись. при этом резиновые перчатки должны быть одеты на руки. и после этого медлено берешь двумя пальцами и подбираеш
Аргентина
Они как-то отличаются?
идешь в магазин и говоришь мне конденсатор 103. всё
Аргентина
Они как-то отличаются?
для микрофона скажи