CryoniXXX.cc 🇰🇵
Indr1x
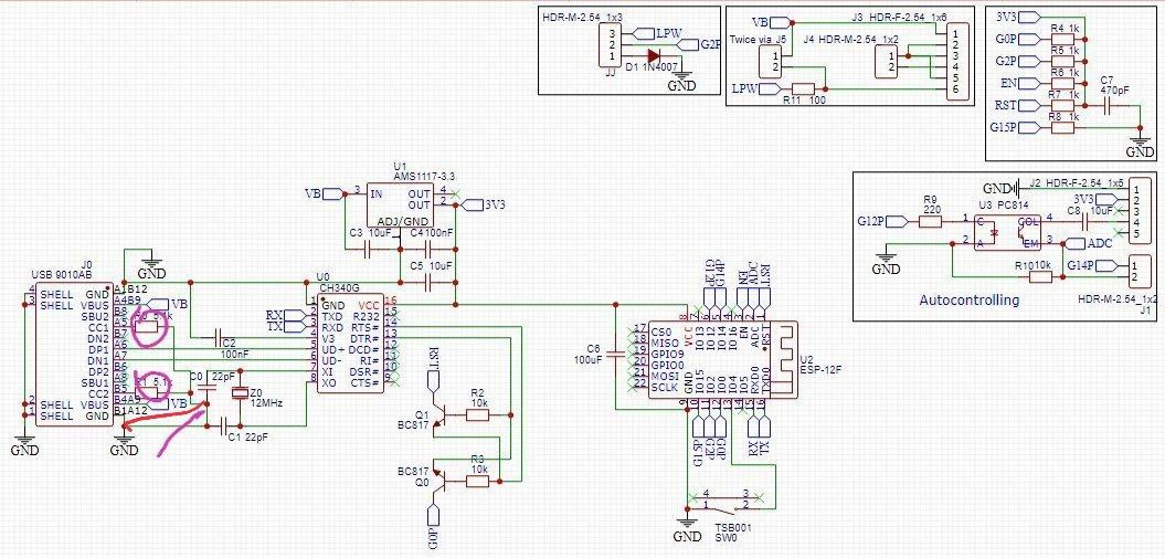
А правила то drc заправлены какие? Там на скрине шелк как будто друг на друга налезает местами. Хз что за два разьема справа рядом, но на практике они будут мешать скорее друг другу потом
CryoniXXX.cc 🇰🇵
Тогда зачем тут есп?
Потому что попросили
Indr1x
Ch340 можно не ставить, если не планируется постоянно шиться, а прошить через свисток, а потом и вообще через OTA
CryoniXXX.cc 🇰🇵
Я вообще изначально был ха оту
SSR
Короче нечего оценивать
SSR
Так попросили
CryoniXXX.cc 🇰🇵
Так попросили
А. Просили есп Б. Просили юсб-ттл прямо на
CryoniXXX.cc 🇰🇵
Плате
CryoniXXX.cc 🇰🇵
И все особо
SSR
Под антенной линии тож попросили
CryoniXXX.cc 🇰🇵
Под антенной линии тож попросили
На дальность плевать я ж говорю Да и линии там - сброс ебать который используется раз в вечность
Indr1x
А обвязка для ch340 откуда срисована? Что там с конденсаторами кварца происходит?
CryoniXXX.cc 🇰🇵
Вроде все по правилам
Indr1x
А на usb?
Indr1x
Зачем заведено
CryoniXXX.cc 🇰🇵
А на usb?
Что на юсб чет не понимаю?
CryoniXXX.cc 🇰🇵
Зачем заведено
Резисторы что ли?
Indr1x
Да, зачем цепь тактирования заведена на usb через резисторы
CryoniXXX.cc 🇰🇵
А так между ними нет связи
CryoniXXX.cc 🇰🇵
А резюки между землёй и А5 и землёй и В5
CryoniXXX.cc 🇰🇵
Да, зачем цепь тактирования заведена на usb через резисторы
А, все. Я понял по-моему. Конденсатор С2 висит между пином V3 у 340 и землей
CryoniXXX.cc 🇰🇵
Это конденсатор на внутренний преобразователь есп
CryoniXXX.cc 🇰🇵
Ой блять
CryoniXXX.cc 🇰🇵
На стабилизатор
Indr1x
CryoniXXX.cc 🇰🇵
Эта нога у кондера это земля. А резюки прижаты к земле.
CryoniXXX.cc 🇰🇵
И ноги А/В5 это выбор питания, ну типа того
Александр
Цыц. Почему в байт влезает больше чем 8 бит? Например утф8 туда запихивают
Это не байт больше 8 бит , а символ. Семейство так и называется, многобайтовые кодировки
Ruslan
Ты щас все секреты откроешь
Александр
Utf8 однобайтовый же, не?
Там переменная длина байт в символе от 1 до 4 вроде
CryoniXXX.cc 🇰🇵
Там переменная длина байт в символе от 1 до 4 вроде
Это комбинированные символы 4 байта
CryoniXXX.cc 🇰🇵
Например хангыль
7битные кодировки не застали, да?
Бля да я вообще вчера родился. Проехали раз ты пропустил о чем речь
Александр
Бля да я вообще вчера родился. Проехали раз ты пропустил о чем речь
Речь была про троллинг 4битного процессора на сдвиговых регистрах
Александр
Мною с алиэкспресса сюда влитого
Александр
Почему это вызывает вопросы хз. Видимо вчера рожился
Ruslan
А я так массив зануляю: memset(exchange_id, 0x00, sizeof(exchange_id));
А я так массив зануляю: memset(exchange_id, 0x00, sizeof(exchange_id));
Последний параметр вызывает вопросы… а кто такой этот exchange
Ruslan
static uuid_s exchange_id = { 0x00 }; // идентификатор операции обмена
Ruslan
#define UUID_STR_LEN 37 typedef char uuid_s[UUID_STR_LEN];
Евгений
Сразу дам подсказку
Indr1x
А вот эти крючки по бокам для чего, по-вашему?
Они отсутсвуют на 99% таких разьемов и даже не комплектуются если покупать под обжим самому
Евгений
Они отсутсвуют на 99% таких разьемов и даже не комплектуются если покупать под обжим самому
Они и не нужны на 99% этих разъемов, но уж если что то делаешь в машину - купи с крючком
Александр
Евгений
Китайские друзья говорят что термопистолетом высрал и ок
Нет. Это колхоз. А вот разъем с фиксатором - это стильно, модно, молодежно
Александр
Ну я как бы не против, предложите модуль для тех кто не хочет паять
Евгений
Ну лично я на свои платы ставлю как раз разъемы
Евгений
Ничего паять не надо
Александр
Ну лично я на свои платы ставлю как раз разъемы
Я не хочу сам паять плату мне лень
Александр
Хочу прототип собрать и паоу месяцев обкатать
Евгений
Я не хочу сам паять плату мне лень
А я сам паяю? Китайцы мне паяют...
Александр
Ничего паять не надо
Это есть в продаже?
Евгений
Это есть в продаже?
Да, но что вы с этим будете делать?
Александр
Ребята. Я хочу забить полку полуфабрикатами. Чтоб далее производственный цикл был такой. Появилась идея, взял с полки, обжал фишки обжимкой, задул в термоусадку и устройство готово
Александр
А не делать производственный цикл целый, я уже идею забуду
Александр
Nodemcu было б нормально если бы имело бортовые реле с контактами помощнее
Indr1x
Разведите себе этот полуфабрикат, как вам нравится, сделайте с монтажем у китайцев и пользуйтесь
Александр
Зачем изобретать велосипелы
Indr1x
Ну сидите ждите тогда, непонятно чего. Можете время поубивать на поиски, чужих велосипедов. вместо сделать как хочется
Александр
Хотя перефекционист и бунтует
Riki Samejima
А я сам паяю? Китайцы мне паяют...
А ты из РФ? Подскажи у каких китайцев можно пайку заказать? Недавно обнаружил, что JLCPCB перестали сборку плат делать для клиентов из РФ.
Indr1x
Pcbway вроде не прекращали монтаж
Zord
Приветствую, нужно кастомизированное решение, либо нестандартная прошивка на ESP32-WROOM-32U DevkitC V4 Из пожеланий, хороший рабочий пример Tasmota За вознаграждение, просьба проконсультировать кто готов.
Quiero vivir en España
Привет, ребята. Что предпочитаете зимой - лыжи или сноуборд? Куда ездите кататься?
Ну я могу
Ну ты то можешь понятно. За пицот рублей вертолет нерабочий нарисовал, а потом нам мозг выносили