Indr1x
Да, читал, мб как-то связано
только что открылось все
Nurdaulet
Ребята всем привет, есть ребята работавшие с MDB конвертером, какие команды стоит отправить с esp32, читал документацию, но не знаю честно как отправить запрос
Indr1x
насколько понимаю, вам нужно написать или откуда то портировать реализацию MDB протокола. А уж только потом будет вопрос о командах
Indr1x
не понял фразы. кому не работать?
Ruslan
MDB
iҚØN🐾🐾
только что открылось все
Щас проверил - открылось тоже
iҚØN🐾🐾
Мб из-за того, что он там не мог куда-то достучаться...
Да, читал, мб как-то связано
Акамаи с утра лежал. Но недолго
Serjio
а на матрицах с cffl подсветкой бывает, что пропадает контрастность? это подсветка виноватаяя, или где-то в другом месте?
Serjio
тьфу. сброс прама помог)
Там сброс NVRAM решает множество проблем, факт
Из недавнего в прошлом году у меня в командировке отказали type-c. Думал ну пизда. Ни заряжаться, ни опознавать девайсы оно не хотело. Уже собрался собирать монатки, но пара сбросов nvram сделали свое дело
Serjio
я про тот древний аймак. починил датчик температуры блока питания (разъем отпал), починил ИК-датчик (оторван чип), оппробовал запустить headless (в смысле без матрицы, возможно, просто не дождался загрузки) подключил матрицу - а она суперяркая и без контрастности. думал, всё, спалил где-то что-то.. ну вот перезагрузка с option+CMD+P+R - помогла. правда, тут же два раза отрубился. завтра попробую в какойнибудь safemode.. есть идея попробовать махнуться матрицами с тем, который не выключается.
Serjio
))) вот что ими движет?
))) вот что ими движет?
Да че сразу движет. Банальный баг в SMC. Хотя. Когда уехала палитра на матрице я даже не знаю что это было. Может где-то "degauss" надо было сделать... Как в старые добрые. Правда в данном случае путем снятия питания
Диванный Оракул
Нужна помощь по platformio. Не работает выбор библиотек в зависимости от выбора esp32 esp8266. В platformio.ini lib_deps = ESP8266Ping, ESP32Ping В main.cpp #ifdef ESP32 #include <ESP32Ping.h> #elif defined(ESP8266) #include <ESP8266Ping.h> #endif под esp32 компилируется без ошибок. под esp8266 c ошибкой error: declaration of C function 'bool ping_start(IPAddress, int, int, int, int, ping_option*)' conflicts with bool ping_start(IPAddress adr, int count, int interval, int size, int timeout, struct ping_option *ping_o = NULL); lib\ESP32Ping-master/ping.h:28:6: error: previous declaration 'bool ping_start(ping_option*)' here bool ping_start(struct ping_option *ping_opt);
Диванный Оракул
И такая же фигня творится если я просто оставлю один #include <ESP8266Ping.h> и lib_deps = ESP8266Ping
Диванный Оракул
Serjio
кто тут по питонам? похоже, питон не справился с настройкой уарта на отправку (или я накосячил где-то) принимает правильно, а отправляет - фигню. в отдельном терминале отправлял - принималось правильно. такое ощущение, там строка в utf отправляется что ли..
Serjio
при этом в консоль выводит эту строку перед отправкой в порт - и норм
Диванный Оракул
Serjio
попробую завтра логанализатор подрубить, что ли..
Serjio
бляха. драйвер пролифика завис) устройство физически извлечено из усб, а в /dev его все равно видно (причем оно там двойное изначально) и хз как лечить, если не перезагрузкой системы..
Zord
Роутер на ESP32 https://github.com/martin-ger/esp32_nat_router
Александр
Хм. И по сенсору щелкать соленоидом? Чтоб он успевал отработать до того, как физически дверь дергаешь? У тебя что за рыдван, куда ты это хочешь приспособить?
есть такой недостаток да. На авто с бесключевым доступом быстро ручку не дергают, это привыкаешь. сначала положил руку, подождал 0.3с , потом дергаешь
Александр
Я б предпочёл вместо этой электроники замок с доводчиком) хз почему они так е дорогие.
электроника для лодырей и маразматиков которым лень закрывать авто ну или склероз не позволяет.
Александр
К вчерашнему разговору
Александр
Как пример того, что я ищу
Александр
Александр
А то сразу конструктор конструктор
Александр
Alex
электроника для лодырей и маразматиков которым лень закрывать авто ну или склероз не позволяет.
Ты сейчас описал всю электронику в принципе. Для лодырей и маразматиков, которым лень считать на счетах. Или которым лень крутить ручку патефона или самим себе песни горланить и музыку играть. Продолжать можно бесконечно😁
Александр
Александр
4битный процессор на интегральных схемах
Александр
Для олдов и ценителей
Indr1x
Эти разьемы не пройдут по испытанию транспортной тряски, они начинают выпадывать
Александр
Если выпадут эти разьемы у меня быстрее мотор вывалится
Александр
Ты правда думаешь они хуже держатся чем колодка h4 на лампочке?
Indr1x
Я проводил испытания на стенде, дело ваше, убеждать ни в чем не буду. "Да ладно" - трудно чем то перебить
Indr1x
Кстати H4 и подобные, они с поджимом на розетке. А вот все остальное в авто соединяется как правило разьемами с язычком. Казалось бы зачем, да?
Александр
Обожаю подъезд очередных троллей
Александр
Это про меня что ли?
Не. Это я про себя
SSR
Что я пропустил? Вертолёты летают, машины открываются?
4битный процессор на интегральных схемах
Такс тут уже был один «интересующийся» сколько бит в байте. Пингани его
Indr1x
Практически во всех разьемах контакты подпружиненные
Ну и где на вашей плате в idc коннекторе хотя бы подпружинненый контакт?
Ну и где на вашей плате в idc коннекторе хотя бы подпружинненый контакт?
Цыц. Почему в байт влезает больше чем 8 бит? Например утф8 туда запихивают
Indr1x
Utf8 однобайтовый же, не?
Utf8 однобайтовый же, не?
Сколько бит в байте?
Indr1x
8
8
Садись, два
Indr1x
Всмысле два. Там есть девятый, но это контроль четности и в случае измерения обьема информации его не используют
Indr1x
Ты сам сначала разберись. Экзаменатор
SSR
Ты сам сначала разберись. Экзаменатор
Тут только один человек в этом разбирается
Короче ты пропустил.
SSR
Так сказать преисполнился в своём знании
Так сказать преисполнился в своём знании
Тяжко общаться с людьми, которые не понимают о чем речь
Ruslan
Понеслось
CryoniXXX.cc 🇰🇵
бля
CryoniXXX.cc 🇰🇵
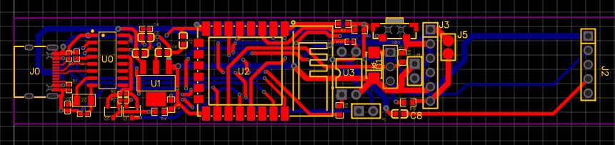
че думаете по этой хуйне
Igor
че думаете по этой хуйне
что это - контроллер гирляны? )
Ruslan
Цветовая гамма выбрана неправильно
CryoniXXX.cc 🇰🇵
Садись, два
вообще-то 8, есть конечно 6-битные и есть байты с ЕСС (т.н. код исправления ошибок)
CryoniXXX.cc 🇰🇵
просто ленты
CryoniXXX.cc 🇰🇵
Indr1x
че думаете по этой хуйне
А смысл? Снова скажете, а сойдет и так. DRC проверку прогоните и хватит
CryoniXXX.cc 🇰🇵
А смысл? Снова скажете, а сойдет и так. DRC проверку прогоните и хватит
дрс по нулям. и я иправил в прошлый раз все кроме антенны, ибо меня ее дальность ну вообще не волнует