кас
Да, будет +-5 на выходе
кас
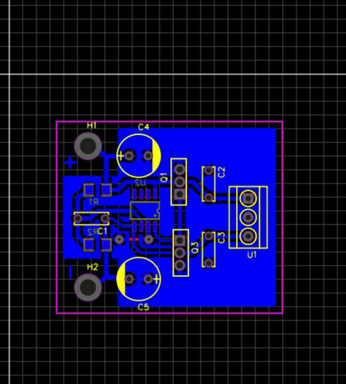
Я такую делал на bd139/138
кас
Вроде бы!
кас
Могу плату кинуть
кас
Нашел
кас
кас
Я так и не понял сколько тебе надо
кас
Эт маломощная
Ground
Эт маломощная
думаю до 200мА хватит, наверное исключительно ОА от неё запитаю, а для МК сделаю отдельный канал питания.
Ground
Могу плату кинуть
Скинь схему, разводку не надо
Ground
тут просто вижу конденсаторы дополнительно добавлены?
кас
Ground
Ага, спасибо
Ground
ещё читал где-то что на выход операционника резистор небольшой советуют ставить, если вдруг по плечам будет сильный дисбаланс
кас
От транзисторов мощность зависит выходная
кас
Bd139/140 до 1,5А, если не ошибаюсь
Ground
ага, и их как я понял желательно что-бы быстрые были
кас
Хм, посмотрел, у тех что на схеме 4А макс ток
кас
Год назад собирал схему, уже не помню ничего)
Ground
ну ладно пофиг разберусь, главное что рабочая )
кас
У меня просто делит пополам
Ground
не, я лучше два резистора подберу, мне не нужна что-бы средняя точка настраивалась
Ground
как у тебя на схеме
Ground
ага
составил тут табличку публичных MQTT серверов т.е. в открытом виде все сообщения, без логина и пароля. Может кому то понадобиться что то испытать протестить или кто решиться использовать их на постоянной основе для своих проектов или дома (Внимание!!! не безопасно т.к. все топики в открытом виде).
Resident
Хотя тут многие думаю свой сервер уже держат
Resident
Брокера
им не потребуется свой поднимать заморачиваться, что бы светодиодом помигать. Ну а потом уж в будущем то свой да.
Resident
Cloud mqtt
Resident
И пароль и сертификат и вебсокет
Resident
И бесплатного варианта за глаза
Resident
Даже можно "клиентам" на нам делать
Cloud mqtt
да но там регаться надо, а тут нет. и там есть не значительные конечно но ограничения в бесплатном тарифе.
Resident
Так зарегатся 2 мин)
Resident
А то если регатся не умеешь странно откуда вообще mqtt
Так зарегатся 2 мин)
если взглянуть на статистику прямо вот сейчас на mqtt-dashboard.com активных сессий по всему миру 4000+ все же кого то устраивает )))
кстати смотрел ради интереса /# все топики. mac адреса, ip белые все в открытом виде передается и любой может посмотреть. ничего там конечно сверхъестественного нет ))
Ground
1А по +5 и 0,2А по -5
Ground
У многих чипов есть схема с инверсией. Ток какой?
Но кстати нашел один интересный LT8471
Alexander
А если взять 10в и выделить среднюю точку? Это один из простых вариантов Далее следует вариант с инверсией. Сходу помню такую схему на народной mc34063. Более современные ищутся поиском по параметрам, рекомендую monoliticpower.com
Ground
А если взять 10в и выделить среднюю точку? Это один из простых вариантов Далее следует вариант с инверсией. Сходу помню такую схему на народной mc34063. Более современные ищутся поиском по параметрам, рекомендую monoliticpower.com
Вот кстати пока думаю какой вариант лучше, DC-DC на 10 вольт на выходе стабилизированный и потом на операционнике среднюю точку сделать, или специализированный чип, двухканальный с инверсией (как например тот который я выше написал), вроде как спец чип дороже получается, средняя точка проще и дешевле, но читал в инете что там может быть шумный выход (хотя наверное зависит от того какой операционник поставить и какие фильтры после).
Alexander
Смотря что вы шумом на выходе называете. Если речь про пульсации то у большинства производителей в дизайнере можно посчитать при каких параметрах какие пульсации на выходе с расчетом необходимых компонентов
Ground
Ага про них родимых, вот читаю какраз по этому поводу датщиты
Alexander
В даташитах бывает сложно эти нюансы понять. Лучше открыть дизайнер и вперед
Ground
Дизайнер, это получается эмулятор от производителя!?
Alexander
Дизайнер, это получается эмулятор от производителя!?
Калькулятор если по простому. Мы задаем начальные параметры после чего получаем список чипов. Выбираем чип - получаем схему с BOM
Alexander
BOM - список деталей с номиналами
Ground
ага, типа референсной схемы?
Alexander
Смотря что под этим понимать. Но наверно можно так сказать. Но бывает куда важнее значения номиналов, особенно дросселя и конденсаторов
Denis
если с с модуля AMS1117 светодиод выпаять, сильно потребление падает?
Alexander
Сама 1117 жрет больше, порядка 10ма
Denis
теперь странности с определением датчика BME280 по I2C
Алексей
А в чем они?
Denis
не видит, или по нулям. Или старая комнатная
Алексей
а подтяжка есть?
Denis
типа одной, свободной ноги на землю? А то туплю уже
Denis
SDO вот в воздухе оставил висеть
Алексей
на 3.3 через 10К
Denis
ох, завтра подкину Вот, теперь показания нули, нехватает видимо как раз Спасибо
Denis
Доброго утра, не выходит каменный цветок
Дмитрий
MQTT, умный дом, ESP-8266 и Plug&Play / Хабр https://habr.com/post/432730/
Извиняюсь. Вот эта работает ссылка.
Denis
BME280 спалить можно вообще? 😁
Denis
жаль запасного нет, проверить все ли нормально
Resident
И даже настройки прописывать не пришлось бы
Resident
Как у 433
Ground
А почему не один топик в который просто все настройки в json положить!?
Resident
Кнопку обучения нажал все еспшки включил все само подцепилось
BME280 спалить можно вообще? 😁
конечно! у меня горели только вот не разобрался в причине.
Resident
Хочу реализовать подключение без пароля получение пароля от опенхаб переход сервера с опенхаб ом в режим с паролем
Resident
Либо просто по маку их записывать