Resident
Ведь многие этого элементарно не знают
Resident
Хотя уже все example в ардуино сделали 😄
Resident
Так что по хорошему без учебника это плохой стиль получается
Ground
Пока что-то высокочастотное не делаешь, то вроде всё просто, а вот если что-то ВЧ, то там уже своя наука отдельная и сложная довольно
Resident
Как на лыжах без палок
Resident
А если что то конкретное надо сделать всё с тех задания начинай смело
Resident
У меня до программирования на бумаге и в голове уже всё работает
Ground
Для простого ещё очень полезно когда есть хорошие инструменты, тот-же осцилограф (если научится с ним работать).
Resident
Осциллограф вещь
Resident
Но до такой электроники ещё сначало собрать кое что нужно
Resident
А простой блинк тут нее
Ground
Мне кажется МК это не какой-то волшебный чёрный ящик который сделает всё за вас, просто он очень упрощает работу, и если раньше для реализации каких-то задумок использовали транзисторную логику, операционные усилители, таймеры и т.д., то сейчас можно большинство задачек софтверно решать, а дальше вопросы сопряжения МК с остальным миром.
Anonymous
Осциллограф вещь
мультик ut-61e ослик dso150 чаржер imax b6 лабараторник korad 30v 5a тестер индуктивности/ёмкости esr meter программатор ch341a паяльная станция на лакее набор пинцетов/отвёрток дремель dremel 200 + алмазные/твердосплавные насадки мне осталось tl866 и ик станцию докупить и можно будет ракеты собирать, минимальный набор считай
Система на базе микроконтроллера ESP8266 для отслеживания смартфонов https://www.securitylab.ru/analytics/496828.php
Игорь
Чистить спам кто будет?
Sneg.
Есть у кого локальный сервер blynk?
Sneg.
На компе не знаю как обновить до последней версии
Andrii
Есть у кого локальный сервер blynk?
https://github.com/blynkkk/blynk-server/releases
Sneg.
Как обновить то непонятно
Sneg.
Файлы лежат а что с ними делать непонятно
Там не одна тема по обновлению
Решение есть
Просто тут наверно никто не сталкивадся или блинка просто не у кого нет
Sneg.
Ткните носом пожалуйста
Ground
Народ подскажите бывают DC-DC конверторы что-бы на входе 10-12 вольт (можно большие диапазоны) а на выходе +5 0 и -5 в общем двухполярное хорошо стабилизированное питание, так что-бы нормально работали при существенном дисбалансе между плечами?!
Ground
Или просто посоветуйте хорошую микросхему spet down, потом после него среднюю точку сделаю на операционнике
кас
нужно гуглить
Ground
бывают канеш
подскажите хоть как гуглить
кас
в звуковухах такие стоят
кас
там двухполярка для операционников нужна
кас
они 5В в +-5-12 конвертируют
Ground
ну вот мне типа тоже для операционников
кас
кас
вот емушка
кас
тут просто стоит два стаба рядом
Ground
в принципе сойдёт просто качественный dc-dc что-бы не сильно шумный, и довольно точный, потом среднюю точку на операционнике вроде не сложно сделать
кас
да не, мужик
кас
просто 78l05+79l05 ставь
Ground
Что это?!
кас
кас
стаб для положительной и отрицатеной напруги
кас
входное до 30в
кас
ток 100мА долговременный
кас
для оу с головой
Ground
А как будет работать при дисбалансе, думал с одного плеча МК запитать за одно, но там больше 100мА, или для МК наверное лучше свой отдельный стабилизатор сделать
кас
мк больше 100мА?
Ground
ага
кас
это кто такой?
Ground
Но наверное там не правильно, лучше сделаю отдельное питание для операционников
Ground
ну вот esp какраз
кас
я кстати гдн-то это делал, ща
кас
удалил что-ли схему
кас
так ты объясни что тебе питать нужно и как)
Ground
Ну вроде та что выше вполне пойдёт кстати
кас
не, эт я тупанул, это AC-DC
Ground
почему АС-DC 78L05 какраз то что нужно походу вместе с 79L05
Ground
+5 /0 / -5 в общем пойдёт
кас
у тебя на входе AC?
кас
кас
7805 7905
кас
там ток до 1,5А
Ground
а у меня на входе пока не понятно ещё что, думал просто любой блок питания что под руку попадёт на 12 вольт
Ground
только со средней точкой надо искать будет
Ground
на трансформаторе, без неё конечно было-бы попроще.
кас
https://www.yoycart.com/Product/44235524230/
кас
вот еще есть китайские чудеса
кас
Ground
О прикол, прям чёрный ящик
Ground
ценник конечно уже поболее будет, но штука интересная.
Anonymous
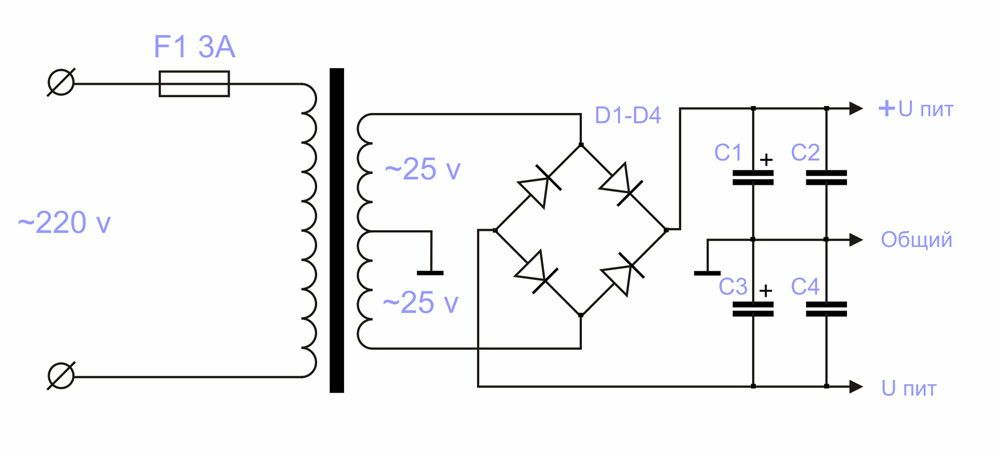
Напряжение зависит лишь от намотки трансформатора
кас
это для усилков
кас
тут нужна стабилизация
Ground
ну тут транс нужен со средней точкой, меня пока это смущает, вообще хотелось внешний блок питания что-бы подключался
Ground
http://volt-info.ru/sites/default/files/img/1_v_2_polyarnoe_pitanie_na_ou.gif вот думаю что-то вроде такого, но на вход стабилизированные 10 вольт подавать