Pavel
спасибо !
Pavel
Нашел в местном магазине IRLB3034 VGS 1 - 2.5 вольта. На какие характеристики еще нужно посмотреть ?
Dr Zlo
Вот на это
Dr Zlo
Оно подходит вполне для твоей задачи
Pavel
Спасибо большое ! Буду пробовать !
Pavel
Вот
ok-home
нет прямо пин esp, перед 1к
ok-home
пины esp после сброса висят в воздухе, поэтому транзистор будет закрыт
Pavel
Спасибо !
Evgeniy
Denis это перебор для управления насосом, опто и гальванически изолированный ключ для насоса собирается из 3-х деталек. А здесь их сильно больше.
Ctef
Ребята поделитесь инфой, может кто знает доступные по цене 2G модемы, используем sim800c с ним всё хорошо, но есть информация что в течении года снимут с производства. К сожалению модемы 4G более 10 у.е
sasha
Сетей 2G уже почти не осталось
Ctef
Да , его стало меньше, но поддержка оборудования работающего в 2G ближайшее года 3 будет , автоматы, банкоматы, трекеры, сигнализации и т.д в одночасье не кто не выключит
Evgeniy
10+ у.е. - большие деньги?
Indr1x
2G вообще никто не отключает у нас - в ебенях единственно доступная связь
Ctef
10+ у.е. - большие деньги?
в сравнении с тремя у.е да
Evgeniy
Тут есть java программеры? Смотрел как там правильно читать из сокета - часто советуют через buffered reader, но нахрена - не понятно. Там внутри тот же InputStream, с которым также как с кошерной recv()/read() нужно работать.
Just a
Тут есть java программеры? Смотрел как там правильно читать из сокета - часто советуют через buffered reader, но нахрена - не понятно. Там внутри тот же InputStream, с которым также как с кошерной recv()/read() нужно работать.
Каждый вызов read из InputStream = системный вызов, что относительно дорого. Поэтому если планируется делать чтение маленькими кусочками (например, через всякие readX в DataInputStream), то стоит использовать буфер для того, чтобы при каждом чтении какого-нибудь int не приходилось делать системный вызов.
Vitaly
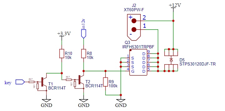
ну так оно правильно работает, ваш транзистор как инвертор, 0V на пине -> 5V на мосфете, 5V-> на мосфете нагрзука включилась, соответвенно чтобы при старте не включалось самопроизвольно выбирайте пин который при старте на 0
Pavel
ну так оно правильно работает, ваш транзистор как инвертор, 0V на пине -> 5V на мосфете, 5V-> на мосфете нагрзука включилась, соответвенно чтобы при старте не включалось самопроизвольно выбирайте пин который при старте на 0
Так у меня и так пин , на котором 0 при включении. И получается именно так и работает , инвертированно. Приходится в setup посылать в pin 1 , что бы отключить насос , но он асе равно успевает включится на мнгновение. Как инвертировать схему , что бы работало все корректно , я не понимаю.
Justinas
hi guys
Indr1x
Так у меня и так пин , на котором 0 при включении. И получается именно так и работает , инвертированно. Приходится в setup посылать в pin 1 , что бы отключить насос , но он асе равно успевает включится на мнгновение. Как инвертировать схему , что бы работало все корректно , я не понимаю.
Я так понял что у вас esp32 и я не знаю как происходит у него, но у esp8266 на части пинов при загрузке появляется высокий уровень на сотню мс. Возможно с esp32 дело обстоит так же, с определенными пинами
Justinas
i'm trying to find case for esp32 for 3dprint, the case for esp32, one button and open microUSB port so i can use it for power, maybe someone has something similar?
Justinas
ah, yeah, thanks, found one already but maybe someone has something not published 😄
Ctef
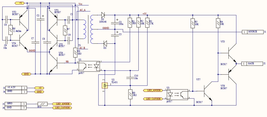
делал так для управления двигателем
Ctef
почему?
Evgeniy
Потому что при подаче питания транзистор кратковременно будет открыт.
Ctef
какой транзистор?
Evgeniy
Нене, из джавы с есп читаю. Но да, будет весело затолкать туда джаву 😁
Ctef
если на пине есп нет высокого уровня то не будет
Indr1x
Потому что при подаче питания транзистор кратковременно будет открыт.
Почему? У них база же для этого подтянута на землю
Evgeniy
почему?
Решение из VOM1271, резистора на 1 К и любого N канального транзистора самое крутое. Ещё и по плюсу, а не по минусу управление получается. И с опторазвязкой. Деталей почти нет.
Ctef
не претендую на оптимальность решения , но схема рабочая
Evgeniy
Я на Али эти VOM1271 покупал: можно даже твердотельные реле на них собирать. Супер простое решение!
Evgeniy
Не будет он открыт, пока 1 не подашь
Будет кратковременное открытие полевика при подаче питания, даже если на базе первого транзистора 0 вольт.
Evgeniy
Коммутация по минусу - а по плюсу на 3-х детальках с любым N транзистором слабо? 😁
Ctef
посмотрите внимательно схему, доказывать не чего не буду , данная схема управляет двигателем в реальном устройстве на есп32
Evgeniy
А зачем доказывать? 10 деталей и управление по минусу, против 3-х деталей и управления по плюсу на VOM1271.
Indr1x
Да мы про детали поняли уже. Включение полевика пояснить можете? Что за переходной процесс такой
Evgeniy
Не мгновенное закрытие Т2
AKE
Коммутация по минусу - а по плюсу на 3-х детальках с любым N транзистором слабо? 😁
Я такие коммутации на одном N транзисторе делаю irlml6344. Вообще без проблем
AKE
По минусу...
Нет необходимости
Nikita7131
всем привет, подскажите плз где можно найти информацию по таймерам esp32, стало не хватать 4 основных таймеров, но где-то по краем уха слышал что есть еще какие-то. Было бы интересно почитать о них ...
Nikita7131
Именно аппаратные нужны? Для всего нужны точные интервалы?
а есть еще программные ? пока вижу проблему только с шим ...
Алексей
RTOS, там есть программные таймеры.
Алексей
В крайнем случае, можно самому реализовать программные таймеры на одном аппаратном
ok-home
ну так оно правильно работает, ваш транзистор как инвертор, 0V на пине -> 5V на мосфете, 5V-> на мосфете нагрзука включилась, соответвенно чтобы при старте не включалось самопроизвольно выбирайте пин который при старте на 0
Почти все пины при старте отключены - высокий импеданс, точне вход по умолчанию. Висит там в зависимости от того что вы намеряли тестером. Этого тока никак не хватит открыть транзистор чтобы закрыть полевик. Повешайте резистор как я сказал к 3,3. На старте на транзисторе будет 1, ток открытия будет. Полевик будет закрываться при включении питания - а дальше как хотите так и управляйте
Алексей
нет. Но идею могу рассказать. Настроить аппаратный таймер на тиканье. В обработчике увеличивать счётчик. И вызывать функции, которые нужно вызывать с данной периодичностью. Указатели хранить можно по разному. Универсально мультимап.
Алексей
Можно вектор структур, которая хранит время и вектор функций.
kg Load… ███[][][][][] 37%
подскажите а с помощью esp8266 можно принять обработать и расшифровать сигналы дачтиков холла с bldc? Может кто хорошими запросами поделится или готовыми ссылками по этому вопросу?
kg Load… ███[][][][][] 37%
Три
Evgeniy
Три
SPI ADC на 3 или более каналов, отдельный приоритетный таск для чтения с АЦП
Алишер
кто знает из-за чего такая ошибка возникает при работе с nvs. Все работало когда сохранял 5 переменных, при добавлении 6ого прога отваливается
Evgeniy
Три
Если скорость и направление вращения нужно мониторить, можно можно и без АЦП...
Evgeniy
Транзистор и буст драйвер? На 2х=))
Попробуй найди BOOST драйвер, который может в статике держать транзистор открытым.
SetPf
Ну не в любом ок...
SetPf
В плане там же прост емкость и бустдрайвер который ее подзаряжает.
Evgeniy
Редкая вещь
SetPf
Ваш способ на 3х?
Evgeniy
Ваш способ на 3х?
Да, резистор, VOM и любой полевик N канальный или P, или если два N канальных поставить - полноценное твердотельное реле получится. Хоть до 100 В можно коммутировать.
Evgeniy
Вом?
https://m.aliexpress.ru/popular/vom1271.html
SetPf
https://m.aliexpress.ru/popular/vom1271.html
Ну это сорт буста же, практический смысл тот же. Пс я посмотрел он умеет до 10В
Evgeniy
Больше и не нужно, т.к. параметры полевиков при 10 В на затворе приводятся