Роджер
Верно сделал?
Роджер
Роджер
Уже вылетел)))
Роджер
http.begin("https://service-gps-potok.ru/api/send/photo?crm_device_number_1=28666", null);
Роджер
Nfr&
Роджер
Так?
Роджер
Я как то находил сайт который бьез платные сертификаты выпускает и его там выпустил
Роджер
В сертификате? я хз это уже 3 разработчик
Роджер
я вообще техник, который допер как этот кусок железа заставить =работать
Роджер
теперь чет поменялось и я впоролся
Роджер
Роджер
Я убрал вообще сертификат
Роджер
Роджер
ура сука
Роджер
скинь в личку номер в качестве благодарности за идею чуток подкину
Роджер
как хочешь
Роджер
только где его взять
Роджер
Ctqxfc gjghj,etv
Роджер
Сейчас попробуем
Роджер
Правда у меня с прошлым сертификторм гоняет 5 устройств и они работа.ют
Роджер
Роджер
Я добавил назад сертификат
Роджер
const char* root_ca= \ "-----BEGIN CERTIFICATE-----\n" \ "MIICiTCCAg+gAwIBAgIQH0evqmIAcFBUTAGem2OZKjAKBggqhkjOPQQDAzCBhTEL\n" \ "MAkGA1UEBhMCR0IxGzAZBgNVBAgTEkdyZWF0ZXIgTWFuY2hlc3RlcjEQMA4GA1UE\n" \ "BxMHU2FsZm9yZDEaMBgGA1UEChMRQ09NT0RPIENBIExpbWl0ZWQxKzApBgNVBAMT\n" \ "IkNPTU9ETyBFQ0MgQ2VydGlmaWNhdGlvbiBBdXRob3JpdHkwHhcNMDgwMzA2MDAw\n" \ "MDAwWhcNMzgwMTE4MjM1OTU5WjCBhTELMAkGA1UEBhMCR0IxGzAZBgNVBAgTEkdy\n" \ "ZWF0ZXIgTWFuY2hlc3RlcjEQMA4GA1UEBxMHU2FsZm9yZDEaMBgGA1UEChMRQ09N\n" \ "T0RPIENBIExpbWl0ZWQxKzApBgNVBAMTIkNPTU9ETyBFQ0MgQ2VydGlmaWNhdGlv\n" \ "biBBdXRob3JpdHkwdjAQBgcqhkjOPQIBBgUrgQQAIgNiAAQDR3svdcmCFYX7deSR\n" \ "FtSrYpn1PlILBs5BAH+X4QokPB0BBO490o0JlwzgdeT6+3eKKvUDYEs2ixYjFq0J\n" \ "cfRK9ChQtP6IHG4/bC8vCVlbpVsLM5niwz2J+Wos77LTBumjQjBAMB0GA1UdDgQW\n" \ "BBR1cacZSBm8nZ3qQUfflMRId5nTeTAOBgNVHQ8BAf8EBAMCAQYwDwYDVR0TAQH/\n" \ "BAUwAwEB/zAKBggqhkjOPQQDAwNoADBlAjEA7wNbeqy3eApyt4jf/7VGFAkK+qDm\n" \ "fQjGGoe9GKhzvSbKYAydzpmfz1wPMOG+FDHqAjAU9JM8SaczepBGR7NjfRObTrdv\n" \ "GDeAU/7dIOA1mjbRxwG55tzd8/8dLDoWV9mSOdY=\n" \ "-----END CERTIFICATE-----\n";
Роджер
Этот так же сделал
Роджер
Есть, но почему тогда старые то работают которые я делал почти год назад
Роджер
как я написал код я менял всего лить только ID устройства
Роджер
Я сейчас попробую просто скопировать из самого первого файла
Роджер
Да уверен 100% я вижу от них фото
Роджер
Роджер
короче нашли из за кого не работало. админ сервера. которого не просили добавил защиту
Василий
но на проде опасно несогласовав делать телодвижения
Роджер
он мне вообще убрал все, сказал шли сколько влезет
AKE
Минимальная версия tls могла подняться, при обновлении веб сервера
AKE
У него да. А так - бывают подарки от обновлений..
AKE
Можт компильнуто в старых версиях и там ошибки сертификатов игнорируются. Или хз :)
AKE
Элемент внешнего контроля все эти сертификаты. В первую очередь
Сергій
чиво? Оо
sasha
Доброго дня. Я продолжаю пытаться оцифровать аудиосигнал с частотой 8КГц, но на выходе получается какой-то треск. А полученный сигнал никак не соотносится с сигналом на входе. В чём может быть подвох?
Alexey
У тебя в локалке соснифят твои креды, и привет
Alexey
на vcenter, которые ты отправляешь простым POST без всяких SSL?
Alexey
а есть ещё какое-то неизвестное мне трактование кредов? )
Alexey
ох ёж
Anton
так никто не попробовал библиотеку поправить?
Evgeniy
@snow_app будет понятно по графику сигнала - что не так с оцифровкой
Evgeniy
Прими 2 таблетки пофигина, чтобы забить на эту проблему с ШИМ!
Evgeniy
Работает же
Evgeniy
Так я костыль запилил для вырезания нулевого байта в начале, если вдруг он был принят и обновился до последней версии IDF 4.4.1: баг с 0 считанных данных пропал!
Evgeniy
Потому отложил матрас пофигина на другие проекты
Evgeniy
Гнать на espressif по любому поводу это традиция
SetPf
Нагенерьте себе таблицу и живите в мире
SetPf
700 байт ПЗУ жалко?
SetPf
Прощу прощения 512
SetPf
Таблицу соответствия 0-255 на 0-257
SetPf
И управляйте как 0-255 без перемеэножений
SetPf
В чем?
Evgeniy
Прощу прощения 512
расточительное использование оперативки!
SetPf
Написал же ПЗУ
Evgeniy
все равно расточительно!
SetPf
const uint16_t pwm_table[256] = { [0] = 0, ........., [255] = 257 };
SetPf
Если совсем жадные можно еще pragma pack (push, 2), будет реально 512, а не 1024
SetPf
Хз ПЗУ не жалко, этого говна навалом
SetPf
и код красивее, чем ифы и множенье непонятных коэффициентов и быстрее
?
И вообще у меня вопрос я клиент и подключаюсь к серверу, мне то сертификат какого сдался
Ходи на http а не https и сертификат не потребуется. Самоподписанный сертификат матерится в браузере и без "отдельного согласия" не пустит
Pavel
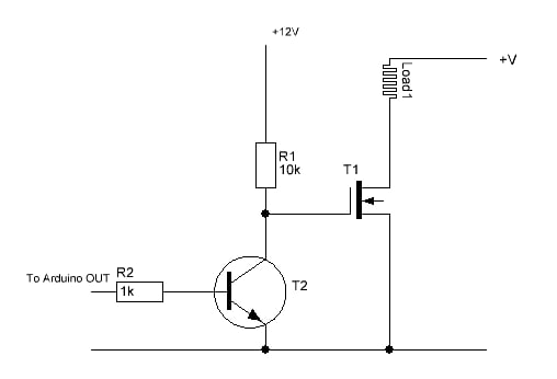
Друзья, прошу помощи. Перерыл весь интернет, перечитал данную группу, но так и не определился с нужным мосфетом. Мне необходимо управлять небольшим водяным насосом 12 вольт от пина ESP32. Раньше в проектах на ардуино без проблем использовал IRF510, с ESP такой вариант не работает, понятно почему , не хватает напряжения для открытия. Если у кого есть готовые решения, поделитесь пожалуйста, буду очень благодарен !
Pavel
Использовать лучше оптореле или готовые модули с оптореле
А можете показать готовую схему ? В схемотехнике не очень (
Dr Zlo
Alex
Или что-то типа UDN2982
EDUARD
Да так можно но лучше развязать через оптореле
Pavel
Я вчера пробовал собирать по данной схеме. Проблема в том что при включении еспшки , при 0 на пине, помпа сразу включается. Если посылаю 1 на пин, выключается, но все равно есть короткое включение. Может транзистор вместо 2N2222 другой надо.
Pavel
Pavel
Вместо IRFZ44N ставил IRF510 , но думаю тут без разницы
Indr1x
Да, они открываются при 3v,подробнее в даташите разумеется