Evgeniy
Это логическая микросхема, вроде флеш памяти как на ESP32, емкость 10 pf MAX
Evgeniy
Это допустимо напрямую втыкать
Evgeniy
Evgeniy
Это полевик. Всё. Это недопустимо напрямую втыкать. Опять же - ваше право.
Evgeniy
Хотите - втыкайте
sat
Мне очень расхотелось так делать, после одного устройства: там ребята воткнули через 100 Ом резистор затвор полевика на STM32, полевик был пробит: сгорел и порт МК и резистор (и нагрузка, которой полевик управлял). Потом ебся с ремонтом этого барахла. Тоже 48В, ШИМ.
вот тоже очень противоречиво, при резисторе 100ом на емкость затвора, получаем RC цепь с заваленными фронтами при переключении полевика , полевик начинает греться и возможно сгорать , тоже было в истории
Dmitriy
будут крутые фронты - будет звенеть на всю округу.
sat
извесная практика до 10 ом
Dmitriy
извесная практика до 10 ом
у меня местами и 2ком стоит и работает
Evgeniy
вот тоже очень противоречиво, при резисторе 100ом на емкость затвора, получаем RC цепь с заваленными фронтами при переключении полевика , полевик начинает греться и возможно сгорать , тоже было в истории
Правильно! По-этому драйвер нужен. Или гонять на относительно небольшом токе. А вот завал фронтов - необходим, чтобы не было осцилляций, из-за этого тоже греется полевик. Даже с драйвером полевика последовательно ставят резистор на ~2...20 ом
Dmitriy
извесная практика до 10 ом
10 ом это в схеме, где нагрузка рядом на плате стоит, например dc\dc
Evgeniy
Есть разница - к какой-нибудь АТМЕГЕ в DIP корпусе подключаешь (пока есть куда тепло сбрасывать, полевикам на портах будет пофиг) или к SoC в корпусе 5х5, где и так тепловой режим там ппц, степень интеграции тоже...
sat
вобщем мы понимаем о чем говорим , многие в теме
Evgeniy
И вот от этих атмег в дип корпусах всё и пошло - люди по привычке втыкают напрямую)))
sat
от задачи, стоимости , да много от чего зависит , в каждом конкретном случае надо просчитывать процессы , токи , резисторы , и иногда даже измерять что там происходит
Denis
от очень быстрого открытия стойка из полевых транзисторов может поймать тиристоный эффект
Evgeniy
вобщем мы понимаем о чем говорим , многие в теме
Кстати, еще такой глюк ловил: LED ленту от SPI драйвера отключил "на горячую", а там порт МК был напрямую даже без резистора выведен наружу. Вот был бы резистор со входа ленты точно так дохера тока не притечет, чтобы сжечь порт, просто бы подогрел чуток резюк и ничего бы не сгорело, ахаха
Denis
резистор ставить надо обязательно...
sat
не правило
Evgeniy
не правило
Понятно дело, что для SOT-23 транзисторов - без разницы, лишь бы на землю был резюк
sat
особенно если герцы переключать , то вообще пофиг
sat
это самое распостраненная употребление для лент светодиодов
Evgeniy
ненене, надо чтобы круто было! шим 18 кГц, гамма коррекция, чтобы плавно загорался свет, так сильно прикольнее
sat
ну все также, только 500герц 5 каналов , 3.5 ампера на ленту
Denis
круто когда постоянный ток нужного уровня
Evgeniy
ну и норм, если за 500 гц глаз не цепляется
Evgeniy
круто когда постоянный ток нужного уровня
есть подозрение, что глаза от пульсаций устают
Evgeniy
збс
Denis
голый шим на стодиодную сборку мне не понравился не при каких частотах
Denis
ночью при слбом дождике пунктирные линии капли рисуют...
sat
а мне не нравиться схемотехника для светодиодов плавного рег с источником тока DC-DC слишком сложна
Denis
дроссель диод конденсатор чеготут сложного
Evgeniy
Так а регулироваться будет нормально?
Evgeniy
Это же подстраивать придется под ленты. С ШИМ ты всегда знаешь, что 0...100% Duty Cycle - это 0...100% яркости
sat
дроссель диод конденсатор чеготут сложного
управляемый от мк DC-DC стабил тока для светодиода , попробуйте схемку накидать
Denis
я только точку максимума нахожу и поней ограничиваю и всё
Evgeniy
управляемый от мк DC-DC стабил тока для светодиода , попробуйте схемку накидать
оно и не нужно, а вот напряжение от 0 до 48В с МК регулировать - не сложно
Denis
гдето валяется еслинадо могу поискать пойти...
Evgeniy
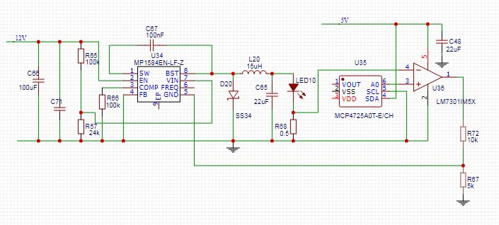
Неа, а вот цифровой потенциометр туда поставить - вполне.
Evgeniy
Будет питальник с цифровым интерфейсом I2C/SPI еще и стабилизированный
sat
нет
ok-home
а уточнить можно 48DC или 48AC ?
Evgeniy
DC
Evgeniy
или ЦАП + компаратор
И зачем оно там? Достаточно делитель напряжения доработать, воткнув цифровой потенциометр
Evgeniy
Вместо обычного, который отверткой крутить))
sat
не пробовал
sat
не известно как он там себя поведет, и линейность никакая
Evgeniy
по идее одного ЦАП хватит - чтобы вниз напряжение регулировать, но еще ОУ потребуется, чтобы отмсаштабировать с 3.3В
sat
если надо точно выставлять напряжение то ЦАП + компаратор
Andy
Andy
sat
схемку делал , в еду зайти не могу пароль не помню , найду , закину
sat
примерно так , не воплощал, теоритически накидал не отлаживал
Marat
Подскажите плиз, что такое "российские курсы на куросере"?
До санкций там были классные интерактивные курсы по с++ от яндекса, которые по госпрограмме можно было пройти бесплатно, надо было только пару пунктов выполнить. Плюс по окончанию давали сертификат соответствующего уровня и это не наши вшивые курсы, которые везде рекламируют. Я на середине белого пояса был и доступ заблочили.
sat
сможеш проще и чтоб не мерцало
sat
4095 градации яркости
sat
точнее тока
Marat
ясно, а чего написали?
Ничего, просто удалили курсы.
Sid
ясно, а чего написали?
удалили из доступа все курсы от рф контор, и заморозили возможность записываться на платные курсы
Sid
бесплатные вроде доступны
RadioJo
Нормально работает курсера с платным курсом 🤣
Marat
Китаец все же отменил мой esp prog. Хоть деньги сразу вернул. Может есть более мощный программатор/дебагер подороже? Или eps prog за глаза?
Dmitry
Кто нибудь юзает отдельно чипы 8266, не подскажите ссылку на кварц паябельный? А то закупил там такой мелкий ппц🙈🙈🙈 боюсь установщик даже не справиться😂 https://www.promelec.ru/product/416928/
Dmitry
Справится... Если что - вручную можно, лёгкие мелкие детальки нормально позиционируются при "запекании"
Спасибо прям уверенности вселили. А то у меня неоден4, он кривой черт😁, видимо старый очень. В несколько градусов погрешность даёт, при корректировке.
Dmitry
откалибровать просто надо
А как? Точнее что имеете в виду. Там из калибровок нашёл только корректировку угла. У вас был опыт работы с ним?
AKE
А как? Точнее что имеете в виду. Там из калибровок нашёл только корректировку угла. У вас был опыт работы с ним?
У меня не именно такой установщик, чуть попроще. Но там совершенно точно есть в настройках координаты расположения камеры и угол её поворота.
AKE
Если криво ставит, скорее всего угол подкорректировать надо
AKE