AKE
Она везде соединяется с корпусом на одном слое
Вот исходное описание этой антенны, аж от 2008 года:
AKE
https://www.ti.com/lit/an/swra117d/swra117d.pdf
AKE
У меня по нему сделано. А китаёзы упростили
Denis
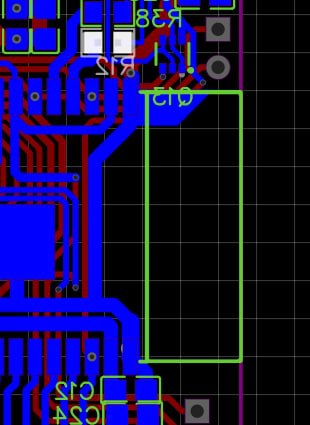
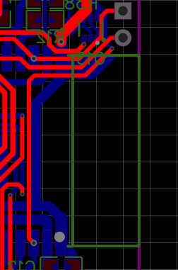
А я вижу соединение на топе
Denis
А у вас не вижу
Denis
Но вам виднее;)
AKE
А я вижу соединение на топе
ok, будем считать косяк 😉 Но по дальности точно не хуже модулей
AKE
Тут получается утоньшение в точке подключения, у меня оно через переходное отверстие реализовано ;) В любом случае, переделывать в следующих схемах точно не буду
AKE
исправил )
Вот этот текст полистай, там много полезного:
AKE
https://www.espressif.com/sites/default/files/documentation/esp32_hardware_design_guidelines_en.pdf
321
Это спринт лайаут?
Indr1x
EasyEDA
Nikita7131
поправил плату
Василий
Ребят, я тут в кишки i2c залез, а он что не умеет ждать пока scl прижат к земле? (по стандарту это сигнал что слейв занят, курим бамбук)
Василий
щас кручу таймаут регистр, но что-то уже и не надеюсь на успех....
Игорь
Вообще, переходы на падах делать некорректно. Для ручной пайки сойдёт.
Nikita7131
Вообще, переходы на падах делать некорректно. Для ручной пайки сойдёт.
а в чем там прикол ? уже не раз так делал, и заказывал платы – все норм.
Игорь
Как наносить пасту? Она вдавится в отверстие. При оплавлении припой опять уйдёт в отверстие, а вывод может и не припаяться.
Игорь
Для ручной пайки без разницы
Василий
Вообще, переходы на падах делать некорректно. Для ручной пайки сойдёт.
вы это референсным дизайнам термалпадов под микрухами расскажите)
Василий
которые и задуманы с переходными отверстиями)
Игорь
Ну если нога (площадка) перекрывает собой весь пад, припой затянется. Чаще наоборот, вывод оказывается над отверстием, и припаивается на честном слове.
Василий
но жить не мешает)
Игорь
Это стандартная рекомендация. Сейчас просто разводят как кому нравится, и надписи на нетентированные отверстия кладут, пофиг.
Василий
Василий
но нехватает походу ее длительности мне, там 20 бит всего
Василий
самый прикол что там косяк - структура расчёта длительности задержек имеет uint16_t, а регистр 20 битный
Василий
фулюганы, недоложили битов)
Василий
получается, что при клок сорсе 80 Мхз, макс длительность таймаута 1 048 575, то есть макс я могу 12.5 милисекунд подождать. А надо 25....
Василий
абидна
Василий
Прийдётся драйвер ручками чинить....
ok-home
20 бит в железе зашито
Василий
20 бит в железе зашито
так можно сделать просто в драйвере умножитель
Василий
по таймауту будем прилетать в прерывание и дропать его
Игорь
Кстати, мелочь, но... Очень хорошо, когда на отладочной плате есть одиночный пин для подключения земли осциллографа. Иногда даже колечко впаивают, но и просто штырь тоже хорошо.
Evgeniy
полезно
ok-home
так можно сделать просто в драйвере умножитель
так мастер отправляет команду а приемник держит scl в low ? обычно когда долго готовятся данные - шину отпускают, и потом отдельно зачитывают данные
Василий
на стм32 и SAM7X проблем нету, всё работает)
Василий
и даже на 8051)
Игорь
полезно
Вот пример
Василий
попробую без него
Василий
потом подправлю)
Детейлинг Smart Open
Ребят всем привет
Детейлинг Smart Open
Кто может на С написать шрифты
Детейлинг Smart Open
Evgeniy
Comic Sans там нужен!
Evgeniy
Есть же генераторы шрифтов
Алексей
Взять и отрендерить TTF
Евгений
Кто может на С написать шрифты
Это у вас на чем панелька запущена? ЗЫ. Я шрифты рисую регулярно для себя
Andrei
Спасибо, эту хрень себе на заметку взял вместо 2х транзисторов )
Валкодер
Будет на stm32
А где их берете? 😂🤔 А то не найти ф4 серию
Василий
Василий
https://sourceforge.net/projects/tft-font-factory/
Василий
удобная прога с редактором для ручной правки
Василий
так можно сделать просто в драйвере умножитель
придумал, там ж есть таймаут выполнения общий на отпраку по i2c, я сделаю в прерывании по таймауту интерфейса проверку - если шина scl еще лежит - продолжим ждать
Василий
и всё)
Василий
будет красиво + просто на дефолтных настройках интерфейса будет работать, где таймаут равен 10 тактам
Andy
Кто может на С написать шрифты
https://lcd-image-converter.riuson.com/en/about/ уже все есть, ничего писать не надо :)
SetPf
Здравствуйте.
SetPf
А реально дефолтными методами IDF выдрать handle байтстрима уарта?
SetPf
Что бы ее в QueueSet пихнуть
Evgeniy
А зачем?
SetPf
Эммм всмысле?
SetPf
Что бы иметь возможность саспендить таск
Evgeniy
чтобы приостановить всё, что связано с юартом?
SetPf
Нет, все что связано с таском
Василий
А реально дефолтными методами IDF выдрать handle байтстрима уарта?
почему нет? компонент скопируйте себе в проект и меняйте на свой вкус и цвет
Василий
https://lcd-image-converter.riuson.com/en/about/ уже все есть, ничего писать не надо :)
для шрифтов всё же удобнее https://sourceforge.net/projects/tft-font-factory/
Василий