Dr Zlo
Тут же зачем-то hal вперемешку с os
Dr Zlo
в ст еще удобнее что низкий уровень более документирован, есть даже совсем-совсем примитивный HAL (LL). В esp же документация либо на idf, либо на регистры камня, промежуточного нет.
Nikita7131
посоветуйте плз PSRAM и в какие пини ее лучше подключить.
Denis
посоветуйте плз PSRAM и в какие пини ее лучше подключить.
Там нельзя любые, только единственно возможные
AKE
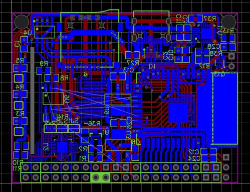
Всем привет, появилось немного времени, решил сделать плату разработчика, на esp32. Булоб интересно услышать критику схемы/разводки. Чуть позже постараюсь заказать платы и выложить окончательный вариант в открытый доступ.
Ещё теплоотвод сделай как следует. Для проца и стабилизатора питания. Здесь у тебя его вообще нет. Пятак охлаждения матрицей переходных отверстий вывести на полигон с обратной стороны, ну и тд
Dr Zlo
посоветуйте плз PSRAM и в какие пини ее лучше подключить.
У тебя не сильно много вариантов https://pcbartists.com/design/embedded/esp32-psram-schematic-notes/
Denis
В есп тоже не всегда
Ну примеры всегда, на моей памяти
Dr Zlo
Ну примеры всегда, на моей памяти
С i2s, spi и c uart я много времени провел.
Denis
И ещё за стеком лучше следить в есп, idf всё сам делает
Denis
С i2s, spi и c uart я много времени провел.
Ну хз, i2s не пробовал, spi и uart работали всегда
Denis
Из коробки
Dr Zlo
uart чуть-чуть стоит посильнее нагрузить (на прием) и текущие драйвера падают в забавное состояние
Denis
Может, я не спорю
Denis
Недостатков везде хватает
Dr Zlo
в spi сломан полудуплекс, мои ишью по этому поводу висят уже полгода
Denis
Куб вообще может 2 раза пины переопределить и что то не заработает
Dr Zlo
для продакшна лучше все перевести хотя бы на LL, странностей в HAL тож хватает
Denis
Мне не нравится LL, раньше приходилось часто прыгать между F1, f3, f4, f7
Dr Zlo
Мы в флиппере примерно так и сделали, проверили железо на кубе и HAL, потом отказались от куба, недавно отказались полностью от HAL
Denis
С Hal и кубом очень здорово получалось, ну только надо было найти глюки
Dr Zlo
Довольно удачная схема, с условием написанных тестов и процедур ручного тестирования почти безболезненно вышло.
Dr Zlo
С Hal и кубом очень здорово получалось, ну только надо было найти глюки
Это да, потому и говорю что прототипы фигачить с ним здорово
Dr Zlo
я сам сча хоббийку пишу от G0 до H7
Dr Zlo
Пытаюсь правда сделать свой хал, чтобы чуть удобнее было туда-сюда скакать
Denis
Вроде уже были попытки написать свой хал
Dr Zlo
Вроде уже были попытки написать свой хал
ну когда ты чисто под себя пишешь - оно сильно проще получается
Dr Zlo
Ну и камни все равно +- похожи, под новый камень довольно просто копируется.
Dr Zlo
несколько регистров переиначить только
Denis
А я часто прыгаю
Denis
У меня всякой ерунды от стм8, 32 до падаук и фпга
Denis
Жду уже когда выйдет esp32 h2 чтобы заменить stm32L
Denis
Да, но самое главное оно с маленьким потреблением
Denis
Ну меня больше интересует ток в режиме сна, у обычных esp32 около 5 мкА, что много
Nikita7131
мда ... походу идею с PSRAM придется отложить
Nikita7131
вот еще картинка для понимания всего пздца
Denis
Ну если нужна psram
AKE
вот еще картинка для понимания всего пздца
Дружище, ты зачем антенну заэкранировал 🤦‍♂ Под ней никакой меди не должно быть на всех слоях...
Nikita7131
Поставьте wrover просто
хмм, наверное на ней про версию сделаю когда-нибудь )
AKE
хмм, наверное на ней про версию сделаю когда-нибудь )
Если плату разводишь, отчего модуль то решил использовать а не сам процессор. Вообще никаких ограничений не было бы
Dr Zlo
Подскажите, что используете для тестов?
Юнит-тесты внутри прошивки Питон + cli внутри прошивки для простых тестов Linux + cli платы + джиги для тестов на производстве (там абсолютно каждая плата по всему хардвару прогоняется)
Dr Zlo
Хм, а как Си с питоном уживается?
А в чем проблема? Питон просто шлет байтики в com-порт, си на своей стороне их ловит и выполняет команды
Denis
Не надо настраивать антенну
AKE
вот еще картинка для понимания всего пздца
Охлаждение делается примерно так: это снизу
AKE
Это сверху
AKE
Хорошо сделать радио это целая история
Да ну. Вон сделал по теории, прекрасно работает ☝️
Denis
Антенна снизу точно с землёй не соединяется?
AKE
Антенна снизу точно с землёй не соединяется?
Снизу точно соединяется. Этот вариант взят из датащита от ti
Dr Zlo
Да ну. Вон сделал по теории, прекрасно работает ☝️
Вам повезло, я бы без как минимум VNA не совался, ибо оно если херово заработает — не понятно что делать.
Dr Zlo
Чтобы хорошо сделать радио надо работать и просчитывать все, начиная с фабрики и материалов которые она применяет в плате.
Denis
Denis
;)
AKE
А на картинке как будто не соединяется
На нижнем слое соединение
Denis
На нижнем слое соединение
По моему это не правильно, но вам виднее
AKE
По моему это не правильно, но вам виднее
Я этот варик ещё на Bluetooth обкатал в своё время. Тоже удивлялся такой странности. На китайских модулях чуть по-другому эта антенна подключена
Denis
В любом случае я конечно рекомендую использовать модули, если конечно не нужно экономить 30 центов
Denis
Или по габаритам надо меньше