Andy
SoC типа esp32 не имеет смысла эмулировать. Слишком дешевые чипы + JTAG + закрытость радиомодема.
Abdukhakim
Всем привет. Можно ссылку на полную информацию о возможностях библиотеки esp8266webserver, ну там о его параметрах, настройках и тд
Indr1x
EasyEDA что то мог, но я его не смотрел
Ll2
У esp есть что нить вменяемое для 868 MHz ?
Grishka
В смысле? Ардуино модуль не катит уже?
Ll2
Эх. Жаль ..
Marat
Может кто сможет подсказать. Пытаюсь сделать управление скоростью шаговым двигателем на esp32 через энкодер, задание скважности через delayMicroseconds работает отлично, но энкодер из-за делай перестает нормально работать. Можно как то в цикле for сделать конструкцию на micros () или может есть другие варианты реализации: for (int i = 0; i < 8000; i++) { digitalWrite(STEP_PIN , HIGH); delayMicroseconds(Speed); digitalWrite(STEP_PIN , LOW); }
Grishka
Есть пара стандартных либ
Marat
Я пробовал либу Алекса, в ней нет регулировки скорости в реальном времени, то есть пока двигатель не достигнет заданных координат, скорость не поменяется, мне это не подходит. В accelstepper тоже не нашел как это реализовать.
Marat
I2S DMA
i2c? Я тут про циклы спрашиваю, куда мне до составления протоколов... 🙂
romanetz
i2c? Я тут про циклы спрашиваю, куда мне до составления протоколов... 🙂
I2S DMA многоканальный вывод импульсов, сгенерированных в памяти
Алексей Кузнецов 🦔
i2c? Я тут про циклы спрашиваю, куда мне до составления протоколов... 🙂
I2s. И один раз воскурить это проще, чем заниматься любовью с циклами.
romanetz
он у esp32, емнип, 8-канальный
romanetz
и клок куда-то выводить при этом необязательно
romanetz
https://docs.espressif.com/projects/esp-idf/en/latest/esp32/api-reference/peripherals/i2s.html
Marat
Вот сейчас без работы останусь, обязательно поковыряю все протоколы и freertos, главное что бы интернет не рубанули. :) Но спасибо за наводку.
romanetz
https://github.com/TobleMiner/esp_i2s_parallel
romanetz
какие нах протоколы? это конкретное решение вашей задачи
romanetz
ещё можно посмотреть в исходники grbl-esp32...
romanetz
оно теперь по-другому зовётся, https://github.com/bdring/FluidNC
romanetz
https://github.com/bdring/FluidNC/blob/main/FluidNC/src/Motors/StandardStepper.cpp
romanetz
тоже вариант
Brzęczyszczykiewicz Grzegorz
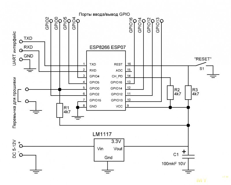
Вы тут про высокие материи все, а у меня вопрос тупой: Чтобы 8266 работала просто как вебрсервер, какая минимальная обвязка? GPIO15 - обязательно в землю GPIO0 - обязательно к плюсу (через резистор) EN (CH_PD) - обязательно к плюсу (через резистор) Reset - обязательно ли к плюсу (через резистор)
Brzęczyszczykiewicz Grzegorz
Без чего запустится модуль. Подал на него напряжение - не запустился
Brzęczyszczykiewicz Grzegorz
Взял все тут
romanetz
Reset - обязательно к плюсу, через резистор
ᅠDin
Разбирайтесь с зависимостями и подключенными .h и .cpp файлами в проекте
так и не допер что нужно делать) можете пожалуйста подсказать что делать?
Brzęczyszczykiewicz Grzegorz
Почему на коленке. Я потом печатные платы буду делать
Brzęczyszczykiewicz Grzegorz
так и не допер что нужно делать) можете пожалуйста подсказать что делать?
Нужно обвязать модуль esp-07, так чтоб он включился и я на него мог заходить через ip
Serg
И чем не устраивает схема, которую привели выше?
Brzęczyszczykiewicz Grzegorz
Так да. Все работает. Теперь я прошиваю 5 модулей к примеру. И мне нужно их запустить. Никакие выводы не используются. Эти устройства на столбах висят и удлиняют вайфай для снятия показания счётчиков на даче. Они просто в коробочке лежат и работают как репитеры. Какая им для этого обвязка нужна минимальная?
Brzęczyszczykiewicz Grzegorz
Какие ноги нужно задействовать? Я понимаю что только питание и резисторы. Я не понимаю какие ноги подтягивать к плюсу/минусу. Нет приветики с этой штукой. Потому и спрашиваю. Как научите - буду уметь
Brzęczyszczykiewicz Grzegorz
Gpio 2 нигде не видел раньше что нужно high уровень подавать
Brzęczyszczykiewicz Grzegorz
Но за схему спасибо
Brzęczyszczykiewicz Grzegorz
Пробовать буду
Brzęczyszczykiewicz Grzegorz
Можно с нескольких модулей запитанных на одной плате объединить все Rx и все Tx ?
Grishka
Это тебе не can-шина
Grishka
Даже не и2ц
Brzęczyszczykiewicz Grzegorz
Brzęczyszczykiewicz Grzegorz
нет
Спасибо
Н Е К И Б Е Р Л Е О
хммм
Н Е К И Б Е Р Л Е О
пишу только привышения и принижения
Н Е К И Б Е Р Л Е О
не факт
sat
вот тоже интересно , и алгоритм true rms или амплитудное или ADC
Н Е К И Б Е Р Л Е О
город
Н Е К И Б Е Р Л Е О
)
Н Е К И Б Е Р Л Е О
в розетке единственной которая к лампам тоже парралельно
Н Е К И Б Е Р Л Е О
спал
WarFlop
Здравствуйте. Существует ли актуальный гайд по esp32 с экраном и sensair s8 ?
WarFlop
Что-нибудь вроде вот такого
WarFlop
Спасибо. А лампочки как прикрутить ? 🤤
WarFlop
Там просто ttgo плата по-моему а в сылке oled Но в любом случае спасибо. Я просто подумал что есть возможно, ссылка на гайд по постройке в ру сообществе.
Dmitriy
Кто lan8720 запускал, помогите. E (451) esp.emac: emac_esp32_init(355): reset timeout E (451) esp_eth: esp_eth_driver_install(222): init mac failed
Dmitriy
Победил I (381) esp_eth.netif.netif_glue: 44:17:93:5e:d2:83 I (381) esp_eth.netif.netif_glue: ethernet attached to netif I (2181) eth_example: Ethernet Started I (2181) eth_example: Ethernet Link Up I (2181) eth_example: Ethernet HW Addr 44:17:93:5e:d2:83 I (4351) esp_netif_handlers: eth ip: 10.1.1.200, mask: 255.255.255.0, gw: 10.1.1.1 I (4351) eth_example: Ethernet Got IP Address I (4351) eth_example: ~~~~~~~~~~~ I (4351) eth_example: ETHIP:10.1.1.200 I (4361) eth_example: ETHMASK:255.255.255.0 I (4361) eth_example: ETHGW:10.1.1.1 I (4371) eth_example: ~~~~~~~~~~~
Brzęczyszczykiewicz Grzegorz
У 8266 есть i2c ?
Andy
У 8266 есть i2c ?
есть, но сделан bitbang
Brzęczyszczykiewicz Grzegorz
А как к ней подключить микроконтроллеры другие, у которых есть i2c?
Andy
А как к ней подключить микроконтроллеры другие, у которых есть i2c?
первый раз имеете дело с шиной i2C ? Если да, то вам сюда - https://ru.wikipedia.org/wiki/I%C2%B2C
Brzęczyszczykiewicz Grzegorz
Да. Первый раз. Спасибо
Slava
счетчи нужно брать в правильных местах, а не где попало
Andy
https://github.com/DavidAntliff/esp32-ds18b20-example#parasitic-power-mode
Marat
I2S DMA многоканальный вывод импульсов, сгенерированных в памяти
Весь день бился, так ничего и не вышло, будет время вдумчиво почитаю документацию. В итоге забил, просто управление двигателем вывел на второе ядро на delayMicroseconds, а все остальное на первом ядре. Вроде работает. Удивило, что на осциллограмме вместо меандра импульсы. :)
Andy
Может кто сможет подсказать. Пытаюсь сделать управление скоростью шаговым двигателем на esp32 через энкодер, задание скважности через delayMicroseconds работает отлично, но энкодер из-за делай перестает нормально работать. Можно как то в цикле for сделать конструкцию на micros () или может есть другие варианты реализации: for (int i = 0; i < 8000; i++) { digitalWrite(STEP_PIN , HIGH); delayMicroseconds(Speed); digitalWrite(STEP_PIN , LOW); }
не знаю как на ардуино, а на в нормальном фрейморке никаких задержек не надо для работы с энкодером. Более того ядро практически не используется. Аналогично и для управления моторами. https://github.com/espressif/esp-idf/blob/6ddd6e6d29555a9cc75fa3f2164c98272a879dc9/examples/peripherals/pcnt/rotary_encoder/main/rotary_encoder_example_main.c
Andy
т.к. ни схемы ни кода нет, то гадать бесполезно :(
Andy
Вы про этот кусок? for (int i = 0; i < 8000; i++) { digitalWrite(STEP_PIN , HIGH); delayMicroseconds(Speed); digitalWrite(STEP_PIN , LOW); } Не знаю как реализована delay... на ардуине. Если на тупых NOP то для esp32 это подходит только в однозадачной среде. Если на таймере, то уже лучше. И все равно это слишком маленький кусок. Тут только видно, что формируется 8000 импульсов заданной длительности (точнее той длительности которую хочет разработчик)
romanetz
Ему вообще рано за реалтайм браться с таким пониманием железа
romanetz
Я ссыль скинул на готовое решение... Не, наколхозить надо кривоту
💐 Здесь были девушки как я помню не много но были. 💐Поздравляю Вас не многочисленные вы наши с праздником. Счастья Вам и рабочих схем. 💄💅💃👠
Marat
Я ссыль скинул на готовое решение... Не, наколхозить надо кривоту
У меня к сожалению маловато знаний, что бы сразу разобраться как оно работает. Я сам с нуля по видосам на ютубе все ковырять начал, в том числе и язык, а там только самые примитивные вещи рассматривают. Только недавно про телегу подумал.
Михаил
С ДНЕМ СВЯТОГО ПАТРИКА!!!
Marat
Кстати, а как вы изучали тонкости работы МК? Нам в университете так же давали только азы, правда направление не совсем то 😊. Просто офф документацию "курите"?