Ultrabug
а у него строчкой выше - минимальный ток 5мА
Это наверное минимальный ток, при котором обеспечивается стабилизация, но не ток потребления мне кажется
Serjio
да, я просто про то, насколько они похожи.. беглый гугл показал, что да, у людей такие же трудности с большим жором во сне. если уж оставлять всю эту схему, то регулятор переставлять на какой-то другой (наверняка существуют в том же корпусе)
Serjio
а это надо читать, что рекомендует сам эспресиф. там какие-то требования к питанию наверняка есть. он питается бёрстами, и хз как на такую наргузку смотрят дц-дц
Andy
Никаких проблем с потреблением во сне нет. Вот пример - 3 ААА, 1,5-2 года без проблем
Serjio
https://www.google.com/search?client=safari&rls=en&q=ams1117+%D0%BF%D0%BE%D1%82%D1%80%D0%B5%D0%B1%D0%BB%D0%B5%D0%BD%D0%B8%D0%B5+%D0%B2%D0%BE+%D1%81%D0%BD%D0%B5&ie=UTF-8&oe=UTF-8
Serjio
У Lm1117 собственный потребляемый ток даже без нагрузки 5-10мА. НИКОГДА не используйте ее при батарейном питании. Поставьте LDO с микропотреблением как советовали выше. Например, tps79913, tps71718, или MCP1700-3302.
Serjio
(вот и альтернативы)
Andy
а плата какая?
в смысле плата?
Andre
в смысле плата?
ESP32? отладочная плата, такая же на которой сейчас проблема?
Serjio
Никаких проблем с потреблением во сне нет. Вот пример - 3 ААА, 1,5-2 года без проблем
а есть код для епейпера? хотя у меня другой, и там вроде разные последовательсности для разных форматов (начинал было смотреть, отвлекся, в официальных доках было для rasp-pi)
Andy
ESP32? отладочная плата, такая же на которой сейчас проблема?
нет, модуль wroom вроде. И то это прототип, на готовом изделии esp32-pico стоит.
Null
#esp32
Serjio
Долго пришлось возиться? Были сложности? Попробую сам поразбираться сначала.
Serjio
А это ж на Хабре была статья?
v1ct0r
#esp32
Красивое!
v1ct0r
hPa смущает, но это мелочи
Denisio
какая модель дисплея?
Serjio
Дорогущие они. Но красивые
Denisio
да, дорогие но очень энергоэффективные
Serjio
А тут еще и нарисовано красиво
Andy
От читалок дисплеи дешевые. MH-ET заказчик хотел, можно и дешевле сделать :)
Ultrabug
https://www.google.com/search?client=safari&rls=en&q=ams1117+%D0%BF%D0%BE%D1%82%D1%80%D0%B5%D0%B1%D0%BB%D0%B5%D0%BD%D0%B8%D0%B5+%D0%B2%D0%BE+%D1%81%D0%BD%D0%B5&ie=UTF-8&oe=UTF-8
Хм, таки да. Походу 5 мА это значение для версий ams1117-3.3 и других на фиксированное напряжение. Для регулируемой максимум 120 мкА
v1ct0r
Эх, лежит у меня мелкий такой, всё руки не доходили. Видать всё же придётся заняться 😀
Andy
9.7 дюйма дисплей :) В 35-40$ можно уложится
v1ct0r
9.7 дюйма дисплей :) В 35-40$ можно уложится
Ну, такой размер ещё надо придумать для чего использовать 😀
v1ct0r
#esp32
А этот проект есть в открытом доступе?
Бунтарь
оригинал
Indr1x
А этот проект есть в открытом доступе?
https://github.com/G6EJD/ESP32-e-Paper-Weather-Display
v1ct0r
Спасибо большое! Вот прям точно поковыряю!
v1ct0r
Делайте покупки на AliExpress с купонами для новичков Эти 79,04 руб. для тебя! https://a.aliexpress.com/_ACKA4G
v1ct0r
Вот такой лежит, попробую прикрутить)
v1ct0r
Хм... Там минимум 2.9 дюйма, у меня 1.54...
v1ct0r
Но все равно поковыряю!
Sergey
нет, модуль wroom вроде. И то это прототип, на готовом изделии esp32-pico стоит.
а можно на нем замерить потребление в режиме deep sleep?
Andre
около 4 uA
а какое там питание? извиняюсь, если уже спрашивали.
Andy
1117?
нет, spx3819
Sergey
нет, spx3819
а есть линк на плату?
Andy
а есть линк на плату?
не понял, что за линк?
Sergey
не понял, что за линк?
ссылку на плату, на алике брал?
Andy
ссылку на плату, на алике брал?
нет, это под заказ делал
Slava
А как сигнал с Алисы в есп попадает?
От умного яндекс пульта на ик приемник у есп32
Sergey
друзья, скажите а если скажем я хочу на одной плате сразу сделать все… ESP32 + систему питания аккумулятором сколько стоит такую плату распаянную сделать и где?
Sergey
плата + детали на ней припаянные
Indr1x
плата + детали на ней припаянные
разводить плату кто будет?
Sergey
esp приделают?
Andre
там все припаяют?
вроде ESP32 они не паяют. Резисторы, кондёры, и даже ардуинки — да. ЕСП нет.
Sergey
мне надо под ключ, как говорится
Sergey
т.е. что бы прям готовая плата пришла
Andre
но можешь поискать конечно в списке элементов ЕСП.
Sergey
а никто не занимается таким? мне надо всего 10 - 20 плат
Sergey
за деньги конечно
Sergey
напишите в личку если кто может с этим помочь ну проконсультировать хотя бы
Andre
нет, это под заказ делал
а ты сам делал? вот, человек готов деньги заплатить за пайку.
Andy
мне надо под ключ, как говорится
Называется контрактное производство https://www.contractelectronica.ru/sroki-i-tseny
Andrei
а никто не занимается таким? мне надо всего 10 - 20 плат
Боюсь цена такого аттракциона не устроит. Лучше ищите готовые платы у китайцев под свою задачу.
Andrei
На вскидку, от 10 плат, jlcpcb соберут за 2-3000 штуку. Нецелесообразно на таких объёмах. Сделайте на готовых модулях, разведите быстро платы, закажите их, а тут просто сборку модулей на платы сделать.
Andrei
В пару похожих на эту групп предложение с конкретным тз и ценником и локацией, кто то найдётся.
Nikita7131
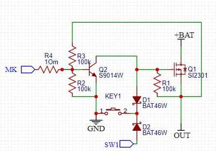
Народ что вы думаете по поводу этой идеи ? а точнее к части где стоят R3 и R2. Прикол в том что у нас получается схема самозапита причем R3 и R2 образуют делитель напряжения и через него можно мерять напряжение на акб, а чтобы выключить схему надо на пин MK подать минус.
Serjio
У jlcpcb есть модули, а паяют ли они их - это вопрос.
Serjio
Мне пять плат обошлось тысяч в семь рублей, что ли, по два микроконтроллера на плате. Если обходиться только basic parts - было бы еще дешевле
Nikita7131
Nikita7131
а что такое SW1?
Схема автоблокировки питания для есп32 ...
Andre
Схема автоблокировки питания для есп32 ...
я как раз ищу схему самозапита для ЕСП32, чтобы питалась от аккумулятора. Так что буду следить за твоей схемой очень пристально.
Serjio
От умного яндекс пульта на ик приемник у есп32
Подробностей бы. Хотел однажды умную розетку Яндекса в один клик включать выключать - так и не нашел ничего, видимо, все закрытое..
Andre
Подробностей бы. Хотел однажды умную розетку Яндекса в один клик включать выключать - так и не нашел ничего, видимо, все закрытое..
я так понимаю, умный пульт это просто пульт, который светит на ИК-транзистор. Или ИК-приёмник. Для ЕСП есть ардуиновские библиотеки, которые обрабатывают сигналы с пульта.