sat
4,3а * 0,4 = 1,72 V - падение , 1,72 V * 4,3а = 7.396 вата это очень много
sat
12в зачем ставить высоковольтный
Andre
4,3а * 0,4 = 1,72 V - падение , 1,72 V * 4,3а = 7.396 вата это очень много
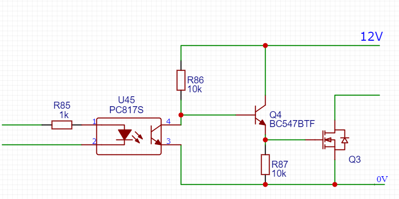
ну, собственно, вот. Поэтому я поставил два транза в параллель, а в дырки им засунул болты. ) Теперь они тёплые.
Andre
12в зачем ставить высоковольтный
не понял вопрос. Мне надо нагревать кое-что.
sat
у низковольнтых падение в порядки меньше
sat
а чем управляете и какое напряжение
Andre
у низковольнтых падение в порядки меньше
а, понял. Ну, потому что я балбес, когда покупал этот транзистор. Вот и всё объяснение. Сейчас знаю, что надо было искать на побольше Ампер, а не Вольт.
sat
больше ампер тоже головная боль
Andre
а чем управляете и какое напряжение
управляю через оптопару — она видна на схеме. Через 3.3 Вольта с микроконтроллера. STM32.
sat
у них очень большая емкость затвора
Andre
у них очень большая емкость затвора
мне быстро не надо переключаться. Раз в несколько секунд. Но я учту, что слишком много Ампер не надо.
sat
оптопару надо переделать
sat
сначало поменять транзисторы и если будут еле заметно теплый , то добавить транзисьор
sat
в управлении затвором
Andre
сначало поменять транзисторы и если будут еле заметно теплый , то добавить транзисьор
в смысле оптопарой открывать транзистор, чтобы он открывал затвор?
sat
да , но возможно и не понадобиться, частота никакая
Andre
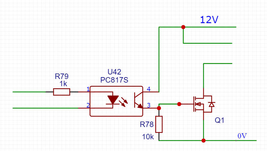
изначально у меня была такая схема. Выискивать ошибки не надо, их там полно. Я купил IGBT и биполярник, и хотел биполярником открывать затвор IGBT.
Andre
Andre
вдруг интересно, что я там делаю.
sat
Andre
а транзистор в оптопаре не сгорит? там же 50 мА где-то максимум.
sat
нету там никаких 50 ма
sat
полевик напряжением открывается
Andre
полевик напряжением открывается
в момент заряда конденсатора через транзистор в оптопаре пойдёт высокий ток, амперы.
Andre
Конденсатор в затворе.
sat
да , но оч короткий импульс
sat
незаметит
sat
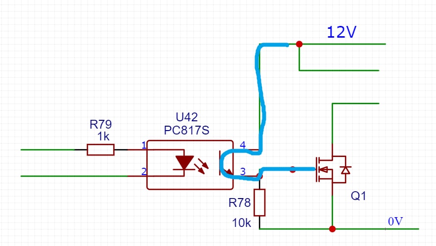
следущ шаг ща нарисую
Andre
да , но оч короткий импульс
вот я и спросил, не сгорит ли. Так бы я с удовольствием убрал из своей схемы резистор. Но боюсь, что оптопару перепаивать сложнее, чем резистор.
sat
резистор убирать никак не можно, полевика от наводок открываются
Andre
резистор убирать никак не можно, полевика от наводок открываются
я про резистор на коллекторе оптопары. Который у меня. Для защиты оптопары от высокого тока. В твоей схеме его нет.
Andre
sat
Andre
да, понимаю, это получается как бы драйвер для мосфера.
sat
да
sat
пардон не нужен он там , резистор этот
sat
у вас схема не по правилам нарисована, сразу в принцип не уловить
Andre
Andre
полевики дешевле грибов 7002 для реле и AO3400 AO3407 силовые
AO3400 ещё и очень низким напряжением открывается. Да он идеален.
Andre
полевики дешевле грибов 7002 для реле и AO3400 AO3407 силовые
так, а если я его буду от 12 В открывать, сгорит?
sat
смотрим максимальное напряжения на гейте
sat
sat
Andre
не грузит телега документы. Иногда бывает такая проблема...
sat
не встречалась
sat
куски экрана выдираю, быстро и удобно
sat
на затвор максимально до 12 вольт
sat
продолжительный максиальный ток 5,8 А
sat
хорошие транзистоы и почти бесплатно, лентами беру
Andre
на затвор максимально до 12 вольт
судя по Датащиту, они открываются и при 5В, а при 10 В, так вообще Rds шикарное. Но 12 В, видимо, могут и убить его. Что если через делитель напряжения открывать? То есть исходные 12 поделить немного, чтобы на затвор приходило 8 Вольт? Адекватный вариант?
sat
2N7002, Транзистор, N-канал, 60В, 0.2А [SOT-23] ими удобно управлять релюшками на 24 в и не надо ставить диоды паралельно
Andre
хорошие транзистоы и почти бесплатно, лентами беру
а ты где живёшь? может я у тебя куплю пять штук. Мне больше не надо. )
sat
калиниград
Andre
калиниград
далеко, на маршрутке не доеду.
sat
sat
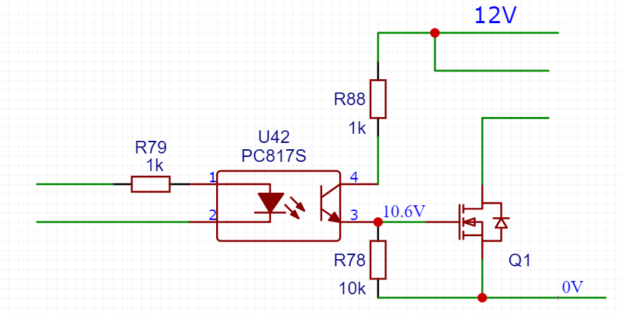
в затворе максимум 10,6 вольта , при резисторе 1к в коллекторе
sat
и 10 к в эмитере
sat
на открытом оптроне примерно 0,2в падает
Andre
да, действительно, делитель...
sat
далеко, на маршрутке не доеду.
к нам щас на самолете только, фуры на границе белорусия-литва стоят неделями , и через латвию заторы начались
Andre
полевики дешевле грибов 7002 для реле и AO3400 AO3407 силовые
вот сейчас читаю про них, и опять вижу про статическое электричество. При пайке надо соблюдать мега осторожность, чтобы не убить такой транз?
sat
желательно соблюдать, но паяльные станции сечас типо T12 с блоком питания и опасности намного меньше, вобщем у меня случаев небыло
sat
а вот 220 паяльником были
Andre
а вот 220 паяльником были
попадос. я уж размечтался, что эти копеечные транзисторы решат все мои проблемы. Но у меня 220В-паяльник без заземления, а транзы мелкие. Я их облапаю сто раз, пока припаяю.
Тецкатлипок
статика опасна для высокоточного
Тецкатлипок
там реально жесть
Тецкатлипок
не перегреть не статики
Andre
Sot-23 без микроскопа паяется?
Василий
имхо заземление уже очень для нежных деталюшек нужно только
Val
Onewire стандартный пока не работает с ESP32C3 используйте OneWireNG
Andre
так сейчас не те советсвие паяльники, которые током били
Когда паяю, если прижать ногу к батарее, чувствую как электричество ногу быстро-быстро кусает. Терпеть можно, но ощущения явные. Паяльник такой:
Andre
Denisio
Тебя кусает не отпаяльника а от чего то еще
sat
Sot-23 без микроскопа паяется?
да можно , с микроскопом удобнее
Алексей Кузнецов 🦔
Тебя кусает не отпаяльника а от чего то еще
Там такой себе импульсник, может и от него.