Ultrabug
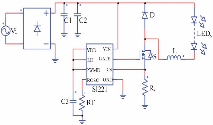
Лед драйвер без гальваноразвязки. Нет конденсатора на выходе, только индуктивность 🤷‍♂️
Тецкатлипок
переехать в другой город...
кстати если вы из РФ то можкт вам быстрее и дешевле будет с китая серьезно
sat
полевики дешевле грибов 7002 для реле и AO3400 AO3407 силовые
Тецкатлипок
дешевле да, быстрее нет.
~неделя это не так много
Тецкатлипок
особенно если сразу много разного и на пол года))
Andre
~неделя это не так много
я щас лопну от смеха. Скинуть скрин ожидания моих посылок с Али?
Тецкатлипок
я щас лопну от смеха. Скинуть скрин ожидания моих посылок с Али?
странно у меня знакомые с РФ, с китая все быстро может магазины такие?? там еше от самого магазина и способа отправки зависит
Andre
~неделя это не так много
о, напомнил, можно же спор открыть, как раз посылка потерялась. Срок открытия спора был 26 числа.
Роджер
Я просто в ужасе как настроили майнинг у меня ардуино нано получает награду на майнинг больше чем 4 ядерный i5
Тецкатлипок
какая то ноунейм с другой ценой
Тецкатлипок
вот и кажется "выгоднее"
Роджер
duino coin
Тецкатлипок
ну вот
sat
не то
sat
Тецкатлипок
Andre
я щас высунусь в окно и начну кричать. )
sat
100шт
sat
https://aliexpress.ru/item/32844173328.html
sat
ведро за доллар
Andre
а как их охлаждать? на TO-220 понятно, что радиатор к дырке прикручивается.
sat
да холодные они как смерть
Andre
да холодные они как смерть
а если в параллель несколько поставить, то и подавно.
sat
зачем , они на 5 ампер
sat
Тецкатлипок
а если в параллель несколько поставить, то и подавно.
они если перегружаются то просто стреляют как попкорн)
Andre
зачем , они на 5 ампер
у меня IRF630, который на 10 Ампер греется сильно при токе 4.3 Ампера. Мне это не нравится.
sat
неправильно чтото
Василий
недооткрыт?
Andre
недооткрыт?
12 В на затвор подаю.
sat
фронты заваленны или он не дооткрыт или...
Владимир
А чего ищем? https://a.aliexpress.com/_AZRKXE
sat
да они
Andre
Вообще, может быть я преувеличиваю проблему, и не такие уж они горячие, градусов 70--80, но я хочу чтоб было холоднее. Я два в параллель поставил, стало лучше.
sat
для релюх самое то
Тецкатлипок
12 В ответ на все вопросы.
оке ща пошел за даташилдом
sat
в ключевом режиме холодные , стоит завалить фронты и сразу будут греться
Тецкатлипок
12 В ответ на все вопросы.
ну и да у него вилка управления 0-20В
Andre
ну и да у него вилка управления 0-20В
я не знаю, что такое вилка управления, и чем это грозит?
Тецкатлипок
ты на базу должен 20В подавать в идеале
Andre
ты на базу должен 20В подавать в идеале
офигеть, серьёзно? погоди, я щас тоже даташит открою.
Andre
он у тебя недооткрыт
вот такой транз, если что. Для точности.
sat
еще частота важна
sat
и очень медленная схема
Andre
ты на базу должен 20В подавать в идеале
от 5 В он должен открываться.
sat
оптроны сами не быстрые а в таком включении
Andre
и очень медленная схема
она у меня очень медленная. Нагрев был просто когда я его открыл и не закрывал.
sat
напрямую сделай и будет класно
sat
управляй затвором напрямую от МК
sat
в затворе обяз резистор на земдю 10-100к
sat
максимум от 4 полностью
Andre
я думаю, дело в этом. Высокое сопротивление для 4.3 Ампера даёт нагрев.
Ultrabug
6 или больше вольт на затвор и он открыт
Andre
в затворе обяз резистор на земдю 10-100к
это есть. Я забыл этот резистор один раз, и он у меня сам открылся.
sat
2-4
Andre
управляй затвором напрямую от МК
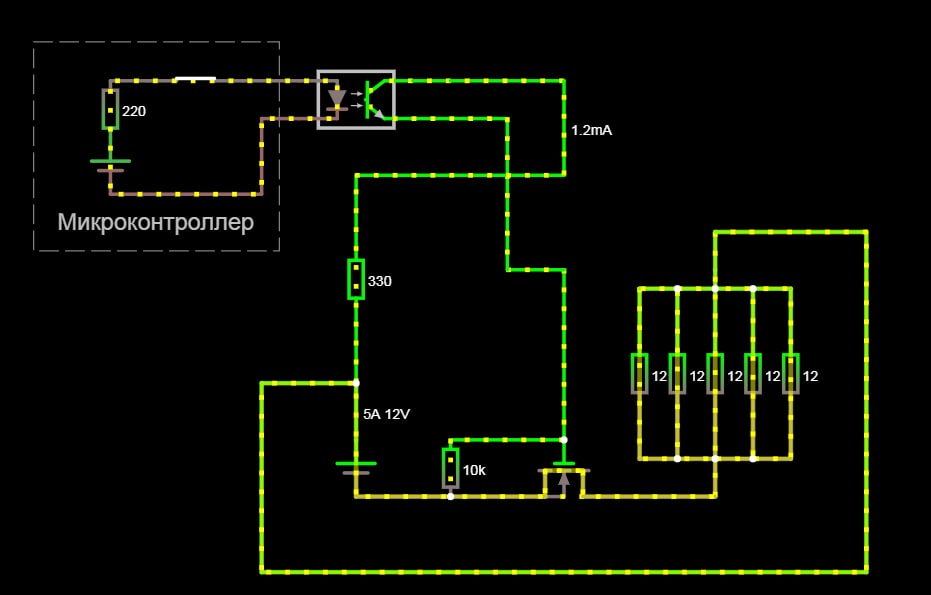
не, я хочу гальваническую развязку. Иначе что-то убью гарантированно. Вы бы видели мою схему. ) Первая моя спаянная схема.
sat
7,3 вата
Andre
Andre
Andre
Andre
Это с одним транзом.
Andre
Andre
Andre
Andre
С двумя.