🤙🏻 ℙ𝔸𝕍𝔼𝕃
во-первых, это резисторы, на которых будет теряться мощность. во-вторых, он не регулирует напряжение, а просто делит.
Ну запас мощности там еще примерно 1.2A, всем хватит с головой)) Вопрос больше в том, можно ли кинуть на VIN 12V, не даст ли она гроба(теоретически)?
Евгений ЖУЖА
можно не включать программно, и он не будет ничего потреблять.
Ну мне не потребление а именно что бы вайфая не было а остальное работало
Евгений ЖУЖА
не включайте вайфай, и его не будет.
Спасибо. Просто я думал он в ней постоянно пашет
🤙🏻 ℙ𝔸𝕍𝔼𝕃
Просто хочу понять, имел ли кто-то практический опыт, на сколько можно этому доверять?)
kDn
Вот и мне доехала ESP32-S3, без PSRAM, но с 8mb флеша из коробки. Проигрался в idf, теперь буду ждать когда в arduino-esp32 поддержку завезут :)
Andre
Просто хочу понять, имел ли кто-то практический опыт, на сколько можно этому доверять?)
https://t.me/ru_arduino https://t.me/ru_electronics я бы спросил в одной из этих групп, что можно поставить до линейного стабилизатора, чтобы он меньше нагревался. может быть мощный диод, чтобы на нём падало напряжение, хз.
Andre
Но точно не делитель напряжения.
🤙🏻 ℙ𝔸𝕍𝔼𝕃
Ну это при изменяемом потреблении, по сути у меня всегда будет 160мА +/-, но я понял, надо будет подобрать что-то, не охото просто туда ставить еще один ПБ на 5V или на 3.3 и развлекаться с чипом без обвязки)
Andre
Ну по сути делитель тут чисто подстраховаться от смерти 1117 ...
возможно подойдёт стабилитрон, но это не точно.
🤙🏻 ℙ𝔸𝕍𝔼𝕃
Хм, понял, тогда прикину туда прост 12)
sat
а без глупых екскриментов никак низя, поставить dc-dc и радоваться
sat
зачем трудно обьяснить с мин набором знаний закона ома
🤙🏻 ℙ𝔸𝕍𝔼𝕃
У меня нет под рукой dc-dc, есть 12V и 3.3, Хотя у меня есть из чего собрать dc-dc, но лениво =))
sat
у вас будет греться , а у другова просто сгорит , у третьего будет холодный
sat
и от внешних условий , и от запаса прочности и от звезд на марсе
Andre
у него нет 3.3, есть 12.
sat
проще сделать оптимально , dc-dc с запасом на кпд скачки напр и еще чего нить
sat
так про то и говорю
sat
выдумываеш
sat
вот выбираем какой нравитсо
sat
sat
sat
sat
вот на 5 и 3,3 вольта
sat
🤙🏻 ℙ𝔸𝕍𝔼𝕃
от 3.3 борда не заводится, минимался ка 1117 4.75
sat
🤙🏻 ℙ𝔸𝕍𝔼𝕃
у него нет 3.3, есть 12.
Есть и 3.3. и 12, просто если 3.3 то надо брать чип без обвязки, а это более трудозатратно будет. Игра не стит свеч в общем
Andre
Есть и 3.3. и 12, просто если 3.3 то надо брать чип без обвязки, а это более трудозатратно будет. Игра не стит свеч в общем
так ведь девборде можно прямо на вход подать 3.3 Вольта. Вход так и называется 3.3 v.
🤙🏻 ℙ𝔸𝕍𝔼𝕃
Хм, но тогда 2 БП будет в одном светилькние, чет перебор, по мему) Хотя хайлинк милипусечный ...
🤙🏻 ℙ𝔸𝕍𝔼𝕃
так ведь девборде можно прямо на вход подать 3.3 Вольта. Вход так и называется 3.3 v.
А, ну да, чет я тупанул)) Но тогда будет 2 питалки в одном светильнике, я выше писал, хотелось бы этого избежать
Andre
от 3.3 борда не заводится, минимался ка 1117 4.75
ты на VIN подавал. Туда надо от 5...
🤙🏻 ℙ𝔸𝕍𝔼𝕃
🤙🏻 ℙ𝔸𝕍𝔼𝕃
http://www.avrobot.ru/product_info.php?products_id=4996
Andre
А 12 В идут на лампочку?
🤙🏻 ℙ𝔸𝕍𝔼𝕃
А 12 В идут на лампочку?
Да, там БП из питалки для роутера или типа того, от него 55см ленты питается, и запаса там прилично, думал туда же повесть ESP
Andre
например на 5.
🤙🏻 ℙ𝔸𝕍𝔼𝕃
Не, нету =/
🤙🏻 ℙ𝔸𝕍𝔼𝕃
есть 8266 не нужный, но там тоже 3.3 напаян
Andre
Ну, запитай от 12 В, радиатор приделай. )
🤙🏻 ℙ𝔸𝕍𝔼𝕃
У меня как раз целый мешок их приехал =)))
🤙🏻 ℙ𝔸𝕍𝔼𝕃
Можно собрать делитель на трансе, будет стабильно работать, в целом =)
sat
это как
🤙🏻 ℙ𝔸𝕍𝔼𝕃
сча, где-то схему находил
sat
транс работает только на переменке
🤙🏻 ℙ𝔸𝕍𝔼𝕃
🤙🏻 ℙ𝔸𝕍𝔼𝕃
Или так, но у меня нет стаббилетрона =/
🤙🏻 ℙ𝔸𝕍𝔼𝕃
Хотя какие-то в мешке валялись, нодо порыться что там есть ... 🤔😅
🤙🏻 ℙ𝔸𝕍𝔼𝕃
Но начну с радиатора и 12 на VIN =)) если будет кипятиться, то возьму hilink и все
sat
Простейший эмиттерный повторитель, усилитель тока
sat
Напр в базе повторяется на эмиттере минус 0.6 вольта
🤙🏻 ℙ𝔸𝕍𝔼𝕃
Наверно, спорить не буду, везде зовуть его как "делитель на трансзиторе" 💁
sat
Везде зовут эмиттерный повторителем
sat
Или усилитель по току
sat
Напр он не усиливает
sat
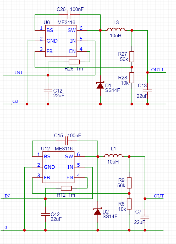
вот моя поделка DC-DC
sat
4.75V-40V на выходе 3,3В
sat
на 1 А
sat
sat
призываю, не ставить линейные стабы , щас время импульсных преобразователей DC_DC
Andy
Призываю оценивать задачу прежде чем ставить любые источники питания, хоть DC/DC , хоть LDO :)
sat
все реже LDO применяется
sat
не универсально
Andre
не универсально
дц-дц же больше шумят, дороже стоят, больше места занимают?
sat
больше шумят - это как проявляется, больше места занимают это как вы сравниваете , с радиатором при тех же условиях , у меня получается по размеру значительно меньше
sat
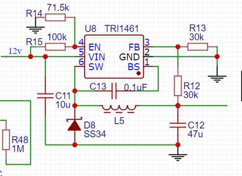
4.5 V to 5.5 V VBUS operation
sat
больше на него подавать низя
sat
у него же 2 питания
sat
надо питать обе половины микросхемы
sat
пробовать не будем!
🤙🏻 ℙ𝔸𝕍𝔼𝕃
Отрубил бы порт
Lucifer
Всем привет