Alexey
спс всем
Andy
понятно , нет комутатора )
пк с двумя сетевухами то же пойдет
Alexey
схема такая тестовая: ардуино -> 28j60 -> комп -> wifi через сотовый от компа -> инет -> домашний комп с 2мя сетевухами и да города стенда разные поэтому и так
Alexey
на 8266 все ок все работает . но на ней только 1 аналоговый порт ( для проекта мало (
Ground
АЦП поставить нормальный дополнительный, благо цена копейки а будет всяко лучше встроенного
Indr1x
на 8266 все ок все работает . но на ней только 1 аналоговый порт ( для проекта мало (
Какой нибудь ADS1115 с 4 входами и i2c думаю спас бы отца русской демократии
Ground
Ага и ADS1115 всяко дешевле сетевого шилда для ардуинки
Ground
Плюс он 16 битный, это может быть тоже приемуществом
Вопрос. У этого экранчика есть какой-либо нагрев?
Планируется поместить его в корпус вместе с датчиками температуры влажности
Alexey
поидее минимальный но должен быть
Alexey
видел на чернилах там без нагрева
Ground
Ну это олед, олед всеравно немного греется а в полу замкнутом корпусе точно будет влиять на показания
на чернилах было бы конечно идеально но стоимость 100р и чернила 700р минимум разница большая
похоже придется чем то экранировать буду эксперементировать . спасибо
Alexey
Проблема загрузки на плату. Для достижения дзен, курить http://www.arduino.cc/en/Guide/Troubleshooting#upload . гы ) ардуино юмор )))
Iker
https://twitter.com/vincenttriest/status/1162754170711105542?s=12
Iker
I thought were russian , 🤣 joke
Svyatoslav
ну покажите, конечно, - я не против
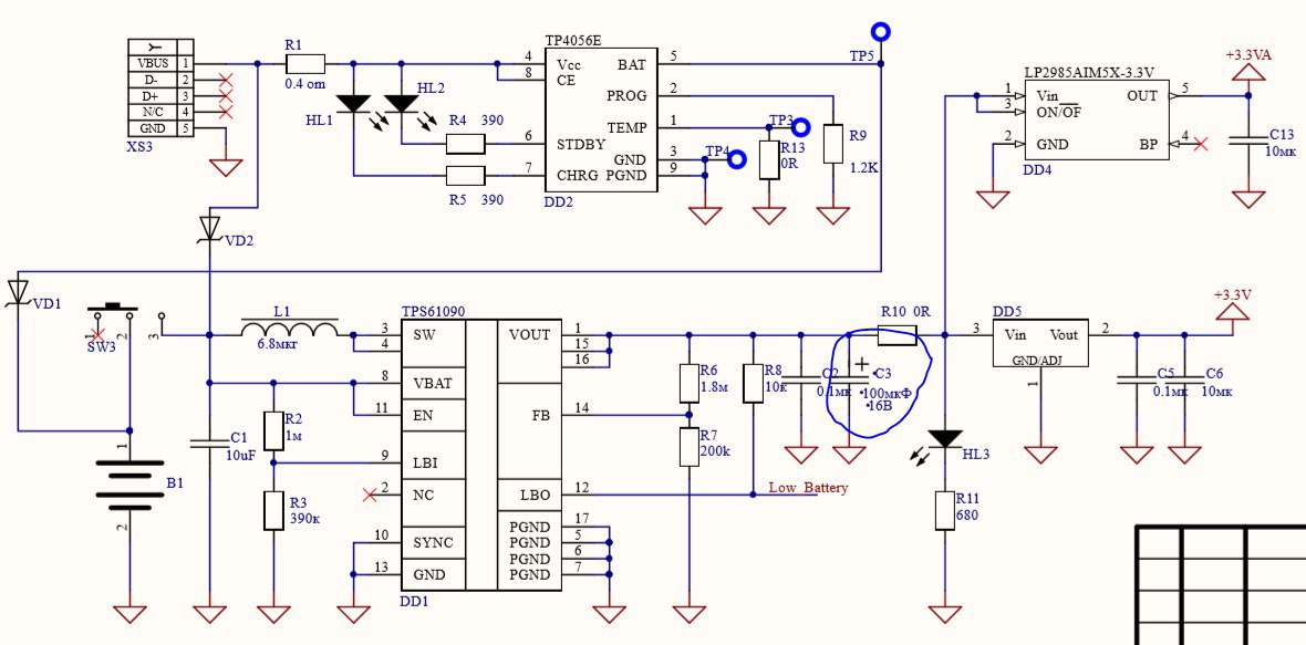
При подключении 5В кондер С3 пробивается на землю через пару секунд. Потом горит схемка TPS.
Svyatoslav
Это к теме о танталах.
Svyatoslav
Это цепь питания для ESP
Svyatoslav
он конечно же с маленьким esr как и советуют в даташите?
А вот тут и проблема: у выбраного кондера 2.5 Ом. В даташите не указано предельное значение, а некоторые производители low ESR кондеров пишут в доке, что максимальное значение от 800 до 8000 mOhm
Svyatoslav
Но в итоге да, проблема была с ESR
Slava
Вопрос. У этого экранчика есть какой-либо нагрев?
да, и такой, что термоклей, на который он приклеен к платке - плавится
MrSyabro
Кому вчера был интересен мой говнокод или просто протокол связи с машинкой, вот: https://gitlab.com/MrSyabro/love2d-rc-car-controller
Alexandre
на чернилах было бы конечно идеально но стоимость 100р и чернила 700р минимум разница большая
а что, речь о крупных партиях? если изделие разовое, какая разница, сколько оно стоит?
Василий
При подключении 5В кондер С3 пробивается на землю через пару секунд. Потом горит схемка TPS.
если действительно так - что то там не то - в доке как раз указано - на примененение тантала
Svyatoslav
Мы заменили на керамику - ок. Я завтра возьму low esr, проверю
Василий
от него что то питается - кроме указанных LDO ?
Svyatoslav
от него что то питается - кроме указанных LDO ?
Не могу вспомнить. Вроде это было связано с тем, чтобы максимально обезопасить себя по питанию при просадки напряжения на батарейке. Да, только LDO
Resident
Стоит включённый обновляется экран 10fps уже 5сутки на ощупь не нагрелся
Resident
Oled 128x32
Василий
Oled 128x32
хорошие дисплейчики - жаль что очень быстро деградируют
Alexey
итог в виндоус не было разрешено одной карточке подключаться через другую
Alexey
тут разрешил и все полетело
Василий
Кому вчера был интересен мой говнокод или просто протокол связи с машинкой, вот: https://gitlab.com/MrSyabro/love2d-rc-car-controller
спасибо - посмотрим, может и попробуем еще бы приложение которым управляете с телефона
MrSyabro
Запускается через Love2D движек на телефоне
MrSyabro
Но, т.к. это первая версия, очень кривое управление
MrSyabro
+ первым делом нужно подключить машинку к точке доступа с помощью SmartConfig
Василий
а что бы просто загрузить приложение и не запускать движков - так нельзя?
MrSyabro
Движок и есть приложение
MrSyabro
Которое выполняет мой скрипт
MrSyabro
То же самое можно вместе в АПК упаковать
MrSyabro
но так проще разрабатывать
Василий
....т.е. lua и на телефоне может работать - не только в NodeMCU для есп - так?
MrSyabro
Lua вообще-то очень распостраненный скриптовый, встраиваемый язык
MrSyabro
Используется во многих играх
Василий
во - как, ...я незнал
MrSyabro
В Crysis и еще многих проектах скрипты именно на Lua
Василий
а в какой оболочке для телефона пишите?
Василий
она(оболочка) на ПК ставиться или чисто на телефон?
MrSyabro
а в какой оболочке для телефона пишите?
Тот же Gnome Builder. Мне хватает подсветки синтаксиса
MrSyabro
Love2D - это 2D движок, по сути биндинг SDL2 API в Lua
Василий
ну я понимаю - можно и блокноте текст набрать
MrSyabro
Love2D кроссплатформенный. Windows, Linux, Android, iOS (ручная сборка)
Василий
.т.е. почитать стоит про Love2D. - ок спасибо
MrSyabro
Хотя.. Love2D не дотягивает до полноценного движка
MrSyabro
Как я раньше тончее сказал - биндинг SDL2, Box2D ... API в Lua
Василий
ок, почитаю
MrSyabro
Например: графика рисуется вручную, посредством вызова функций отрисовки (квадрат, круг, меш, трехугольные)
MrSyabro
Никаких готовых функций контроля объектов и т.д. Т.с. все в Ваших руках. Как и в самом Lua, ООП нет, но есть способы его реализовать
MrSyabro
..если надо
Василий
ок
MrSyabro
носок
MrSyabro
Простите, не ужержался..
Sneg.
Парни у кого есть пример mqtt + sim 800 + esp32 ?
Alexey
эх ( вчера только находил (
Alexey
https://www.youtube.com/watch?v=KrreU-3m1-I https://www.instructables.com/id/IOT-With-Cellular-Network-With-ESP32/ https://forum.flprog.ru/viewtopic.php?t=3393 https://elementztechblog.wordpress.com/2016/07/18/arduino-mqtt-library-for-sim800-gsm-modem/ https://www.raviyp.com/embedded/226-mqtt-protocol-tutorial-using-sim900-sim800-modules-mqtt-over-tcp https://techtutorialsx.com/2017/04/24/esp32-publishing-messages-to-mqtt-topic/ как вариант
MrSyabro
ужас
MrSyabro
в моем коде ужа