Валентин
В специализированных микросхемах дс ест даже вход для энэйбэла
Sneg.
Sneg.
Такой есть
Валентин
Оно
Sneg.
Хотел от кроны, но на морозе, через час падает
Sneg.
Напряжение
Sneg.
Про будить от кондера не понял
Sneg.
Он засыпает что ли?
Sneg.
И что нужно сделать что бы проснулся?
Валентин
Валентин
Он засыпает что ли?
Наоборот чтобы засыпал и минимум жрал
Валентин
Посмотри даташит на микруху дс
Sneg.
Блин я в этом совсем новичег, можно немного подробнее
Sneg.
Даташиты на английском еще
Валентин
правда не помню где выдрал, давно было
Валентин
глубокий сон реализовали на кондее
Sneg.
Есть опыт сколько ппримерно проработает при такой схеме?
Sneg.
Очень примерно хотя бы
Валентин
все завивит от качества вифи и частоты пробуждения
Валентин
там писали что пол года
Валентин
у меня полтора месяца
Sneg.
Как часто будишь модуль?
Валентин
будил, как двери открывал так и будил
Валентин
😂
Sneg.
У меня раз в 5 минут
Sneg.
Месяца 2 бы
Валентин
думаю будет, главное время жизни вашего кода и качество вифи соединения
Валентин
из-за глюков в вифи зрабатывает вачдог и есп уходит в ребут
Валентин
это и рвет стабильность есп
Sneg.
У меня секунды 2 с пробуждения до засыпания.
Валентин
у меня в телеграм отправляло
Валентин
пробуйте там минимум деталей
Sneg.
Народмон у меня)
Sneg.
Спасибо, помогли
Валентин
нзч
Валентин
Sneg.
Поехал к электрику пробовать
Федор
Схема с цветными проводами и модельками деталей - гениальна! )))
Sneg.
К чему это? Сарказм?
Федор
Да
Sneg.
Чем плохо то расскажи
Поставьте панельку солнечную в дополнение будет очень большой +
Unsupported
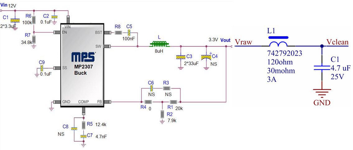
Это что за схема? Платка с mp2307?
Unsupported
Сама микросхемка не так включается и ног у нее 8
Федор
Давно придумали стандарт для отрисовки принципиальных схем. Сразу понятно, что за элемент использован, его тип, номинал, назначение выводов. По схеме несложно прочитать, как она работает. Здесь же несколько не так. Цоколевка транзистора (тиристора? Еще чего-то?) непонятна, тип непонятен, пнп или нпн непонятно. Он развернут горизонтально. Приходится анализировать назначение выводов, вместо того, чтобы просто прочитать схему.
Валентин
во так еси добавить кучу обвесов
Unsupported
Чем плохо то расскажи
Потому что есть ЕСКД, есть УГО элементов, это легко читается и все м понятно, а за "такие" картинки стыдно становится.
Валентин
а что там не понятного то
Unsupported
во так еси добавить кучу обвесов
Так правильно. Без накопительной индуктивности эта м/с не работает же.
Валентин
человек быстро набросал схему
Валентин
Так правильно. Без накопительной индуктивности эта м/с не работает же.
на первом рисунке она обрезалась если вы заметили
Схема для начинающих, нормальная pnp транзистор резисторы тоже понятны.
Федор
Это схема. Только ненормальная.
Unsupported
на первом рисунке она обрезалась если вы заметили
Нет. На выводе vout стоит электролит на первой схеме. Такого не может быть. Поэтому и спросил: это готовый модуль?
Валентин
она работать не будет? тогда как она у меня работала?
Unsupported
Т.е. Вы поставили чисто м/с без дросселя и сразу на ногу 3 электролит?
Валентин
тоесть по минимуму жрать аккум
Sneg.
Обьясните, если дс пустить в сон (отключить), то esp же отрубится полностью и не проснется
Валентин
время задающая цепочка вам это что то говорит?
Валентин
на примере с герконом собран ключ для пробуждения
Валентин
так вот во время жизни есп нужно этот ключ запустить
Sneg.
Я сейчас с человеком по электрике, не могу обьяснить ему
Валентин
чтобы дсдс отключился и по истечению времени(зарядился конденсатор) он включился
Валентин
как в старинку на z80 ресет ногу вешали и зачем?
Sneg.
А как это время задать?
Валентин
RC цепочкой
Sneg.
То есть мы есп полностью отрубаем, а управляем этим через включения dc
Sneg.
?
Валентин
включение дс по положительному потенциалу, так?
Валентин
через rc цепь запускаем дс
Sneg.
Наверно
Валентин
запускается наш есп
Валентин
он по окончанию своей работы разряжает кондей
Валентин
дс отключаетс и есп тоже