Anonymous
там процесс обратного старнения
Anonymous
проблема возникает только на маке в сафари
Anonymous
http://surgeryplastic.ru/ - вот тут в сафари 9.1.1 этого видео нет
Anonymous
Спасибо
Anonymous
Да, все норм
Anonymous
Проблема на боевой версии
Anonymous
нет
Anonymous
а надо было?
Anonymous
заливали по фтп
unnanego
до сих пор пишу - решил часть сделать самостоятельно
Lorem
подкину 20 шекелей на дошик
Michael
подкину дошик за 10% стартапа
Pavel
Не все
Pavel
Я за ЗОЖ
Ilia
Ты не тру программист 😆
Ilia
Да и вообще, это чат больше веб-разработчиков, а не программистов
Alexander 🐯
Ilia
Ilia
ᛉᛏ Vådym ᛟ
Могу поменять на мивину
Garry
ajax?
Vladislav
зачем сетку? флексами норм без всяких сеток писать
Vladislav
эм, ты явно не знаешь css , раз пишешь такое. без обид, но как то вообще мимо.
Alexander 🐯
Vladislav
модель флексбокса самодостаточна для построения расположения элементов за достаточно быстрое время
Alexander 🐯
Думаю не первый раз это поднимается, но не рано ли использовать фбокс? http://caniuse.com/#search=flexbox
Mikhail
Ребят, стоит ли на htmlacademy.ru брать подписку на эпичный курс? Или есть где можно бесплатно те же "фишки" узнать?
Николай
Требуется Битрикс - разработчик!
Контакты для савязи: @M_Boroda
Vladislav
Walkpryce
Можно ещё teamtreehouse
Walkpryce
Вообще самый лучший
Walkpryce
Только подписка $25
Walkpryce
В nnm основном курсы от СПЕЦИАЛИСТ
Mikhail
300р же всего , не ?
Да, но все-таки... плюс курс про svg не дописан до конца, а из платного нужно больше узнать про less да иcss анимацию, в принципе
Mikhail
Спасибо, посмотрю
Николай
Уважаемые заказчики и фрилансеры!
Ваши резюме и задачи пишите на публикацию сюда : @M_Boroda
Будут опубликованы здесь: https://telegram.me/web_fl
гриб
Вангую что не на долго
ᅠᅠEDWARD
Николай
бан
Николай
бот поставил
Lorem
везде емоджи
Lorem
как школьники в однокласниках делают
ᅠᅠEDWARD
Иль магазы для девочек
Михаил
для bootstrap есть плагины в notepad++ с автодополнением кода? вообще какой самый удобный текстовый редактор в вебе с автодополнением кода?
Михаил
спс, а его все покупают? если вы понимаете о чем я ;)
Николай
Ищем человека для продвижение сайтов (SEO), за подробностями в лс:
@M_Boroda
Николай
Требуется Дизайнер для стилизации: " Брелка сигнализации автомобиля"
Контакты для савязи: @M_Boroda
Михаил
У меня теперь тоже 😂 Спасибо за ответы
Anonymous
Коллеги, в такую конструкцию можно поставить еще один класс, чтобы они друг другу не мешали? $('span.label2').removeClass('labelStart');
Anonymous
Да, http://codepen.io/emilium/pen/qdEMvE
в этом примере одно поле, делаешь два, анимируются все span...хотелось бы отдельно присвоить классы и не загромождать кодом переписывая одно и тоже.
Я с js мало знаком, поэтому интересно, можно ли как-то добавлять классы друг за другом
Anonymous
Anonymous
Так а класс в js дополнительный можно добавить как нибудь ?
Anonymous
Чтобы вторую строку заделать
Yarik
Проще сделать в png, а потом конвертировать
Николай
Требуется Битрикс - разработчик!
Контакты для савязи: @M_Boroda
Valera
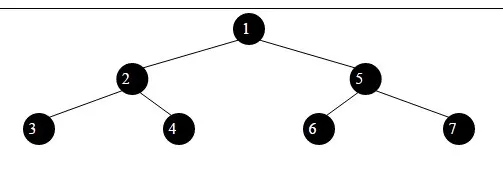
Привет. Есть вопросик... Код:
http://codepen.io/anon/pen/ZpkoEJ
Нажатие левой кнопкой мыши добавляет дочерний элемент. Нажатие правой - удаляет элемент и все элементы, которые под ним.
Valera
Если сделать вот такую штуку
Valera
Valera
А потом удалить точку 2
Valera
То линия, которая идет от 5 к 6 и 7 отрисуется неправильно. Как это можно исправить?
Valera
Перерисовка этих линий на 98 строке происходит. Я так понял, что из-за анимации происходит неверный расчет координат. Но как исправить - не знаю
Valera
Ну я могу попытаться объяснить что не понятно
Valera
Там цикл и для каждой строки, которая нижу удаленной точки идет перерасчет
Valera
47
Valera
Оно пересчитывает всю строку, которая передается в функцию
У меня тоже так происходит. Это и есть баг. Координаты точки пересчитываются, а линии - нет
Ilia
Ребят, кто-нибудь уже работал с bitly.pro?
Valera
Для этого и сделан цикл на 98 строке, что б передавать в функцию все линии
Valera
Первый (обычный) перерасчет линий происходит на той строке, куда только что добавилась точка.
Valera
А второй происходит для строки ниже, так как при смещении точек в ряду, смещается начало линий для ряда ниже
Valera
Ну то есть при добавлении одной точки, перемещаются линии в двух рядах
Valera
В координату x1 записывается значение
Valera
% - потому, что расчет в процентах
Valera
b - переменная, на 52 строке изменяется.
Valera
b+'%' - значит, что если b=10, то в координату запишется 10%
Valera
На одной строке пересчитывается координата x1, на другой - х2
Valera
Потому что при добавлении точки, в линии выше меняется только нижняя координата (x2). А в той линии, которая ниже точки меняется координата x1
Valera
Да
Valera
Смотря для чего. Для линии выше точки нет. А для линии ниже - пересчитывается
Valera
x1 сверху
Valera
По логике вещей она должна пересчитываться на 60 строке