Unsupported
вопрос в скорости обновления всей линейки
Anonymous
малинка вообще справится?
1hermn | +_-
Ух ёпт..
Anonymous
Да-да, SMD-пайка шлейфа.
kaktys
малинка вообще справится?
А она при чем? 2812 может до 400кгц
Unsupported
классная штука
Byte
Линейка классная. Хочу.
Unsupported
Линейка классная. Хочу.
если будешь заказаывать и на меня одну штуку бери
Anonymous
А она при чем? 2812 может до 400кгц
Ей эту всю связку обновлять придется раз в менее чем секунду
Anonymous
Если хотите, можете спросить у продавца, где он её надыбал :)
kaktys
Ей эту всю связку обновлять придется раз в менее чем секунду
3 байта на диод, 24 бита, 900 диодов, 400кгц - 19 "fps"
kaktys
400.000 / (24*900)
Anonymous
400.000 / (24*900)
Понял, спасибо
kaktys
Ну паузы ещё и прочее overhead
1hermn | +_-
И что дальше? На выходе 50 контактов, если я правильно понял
1hermn | +_-
1hermn | +_-
Есть вот это в телефоне
1hermn | +_-
Телега, как обычно, качество херит..
Anonymous
И что дальше? На выходе 50 контактов, если я правильно понял
Все контакты задействовать не обязательно. Но если не выяснить раcпиновку, толку не будет.
1hermn | +_-
А не знаю, где найти. Вроде дисплей Самсунга, всё есть, однако не могу найти раписановку. Всё, что есть https://www.lcds-panel.com/ru/products/LMS350DF04_SAMSUNG_LCM_3.5-inch_320x480_parameter.html
Anonymous
А не знаю, где найти. Вроде дисплей Самсунга, всё есть, однако не могу найти раписановку. Всё, что есть https://www.lcds-panel.com/ru/products/LMS350DF04_SAMSUNG_LCM_3.5-inch_320x480_parameter.html
Другой дисплей с совсем другим шлейфом, но способ поиска распиновки можно попробовать. https://youtu.be/ShnyOOcfbhc
Александр
Добрый вечер, коллеги! Кто знает, есть ли готовые приставки к осциллографу для наблюдения ВАХ диодов, транзисторов и т.п.? Если есть, то как называются по-английски и есть ли на Алиэкспрессе? Если нет, где можно посмотреть схемы? Заранее благодарен за любую информацию.
1hermn | +_-
Где-то я качал руководство к своему хуавею.. пойду почитаю хреновую тучу страниц))
Тёма
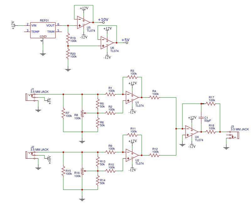
привет ребят начал тут электронику изучать, решил попробовать сделать что-то. в симуляторе она работает ровно так как мне нужно. но всё равно, гляньте плиз на схему, подскажите, есть ли какие-то плохие моменты. вдруг есть какие-то так себе решения или еще что-то не очень хорошее ой, R18 должен быть 1к
Anonymous
Могу выпаять с платы телефона эээ, разъем? Как это называется?)) Крч то, откуда я достал шлеф
Не знаю, есть ли на этот разъем адаптеры на на стандартные пины. Как вариант можно сделать самому, если умеешь травить платы.
1hermn | +_-
Смотря какой сложности плата) Жирнющие дорожки , нарисованные лаком для ногтей считаются?))
Артем
фоторезист, на крайняк лут
Anonymous
Смотря какой сложности плата) Жирнющие дорожки , нарисованные лаком для ногтей считаются?))
Если у тебя есть аппарат из фильма "Дорогая, я уменьшил детей", то да.
1hermn | +_-
Ох не, слишком сложно для меня пока что
Anonymous
Вот прям плюсища
Anonymous
человек-муравей
"Темпоград"
Anonymous
так классека жи
Anonymous
хуле
Seer Iλusha
градусник труЪ инженеров
Richard
градусник труЪ инженеров
О смотрит по проходному току?
Richard
Temp? Type? Tip-?
Richard
error: object not found
Seer Iλusha
error: object not found
segmentation fault
Richard
thk
DeadLine
градусник труЪ инженеров
Ооо, теперь и градусником можно не пользоваться
Hakon
гайсы. Насколько целесобразно юзать ардуину для отсчета времени? при том что надо обрабатывать нажатия кнопок
Hakon
время надо до сотых считать
kaktys
Сотых чего?
kaktys
Она тактуется от обычного кварца, таймеры есть, точность - как у кварца, ну 50ppm может
Hakon
Сотых чего?
секунды
Александр
Сотых чего?
Подозреваю⏱ секундомер - тогда сотые доли секунды. Я не тормоз...
Hakon
+
Hakon
вот такую херовину хочу сделать
Hakon
Johnny
кубики рубика и всё такое
Anonymous
ну сделай, ардуина подойдет.
Hakon
кубики рубика и всё такое
вообще, этот таймер не от туда
Anonymous
Салам знатокам
Anonymous
Не силён в теории, так что из-за этого в вопрос
Дмитрий
салам
Anonymous
Нормально ли что транзистор сильно нагревается когда я пускаю через него дс мотор?
Дмитрий
так, настало время тупых уточнительных
Дмитрий
диод в обратку повесил?
Anonymous
Anonymous
Нет
Дмитрий
10 схем по ГОСТу из 10
Anonymous
Ничего лучше не нашёл, кроме как воткнуть светодиод
Дмитрий
вроде висит что-то диодоподобное, ладно
Anonymous
Только вот какая ножка катод, а какая анод?
Anonymous
:)
Дмитрий
на буржуйских кольцо на катоде...
Дмитрий
так что даже правильно повешен
Anonymous
Ну, в моём ножки разной длинны
Дмитрий
какой удар током нужен, чтобы избавиться от икоты?
Anonymous
Anonymous
Нашёл
Дмитрий
стоп
Дмитрий
ты ирл повесил светодиод в качестве подавителя выбросов с движка?